电脑桌面
添加小米粒文库到电脑桌面
安装后可以在桌面快捷访问

妇产科工作制度各岗位职责详VIP免费

妇产科工作制度各岗位职责详_第1页
1/31
妇产科工作制度各岗位职责详_第2页
2/31
妇产科工作制度各岗位职责详_第3页
3/31
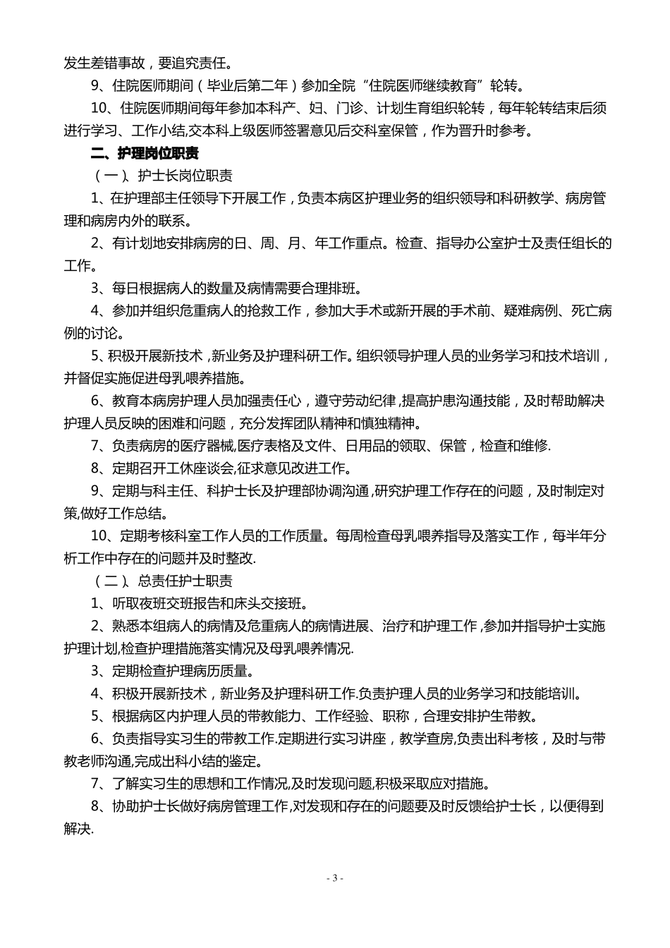
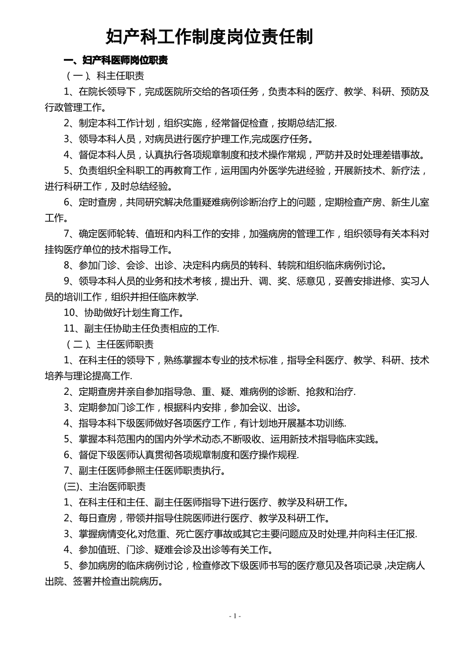
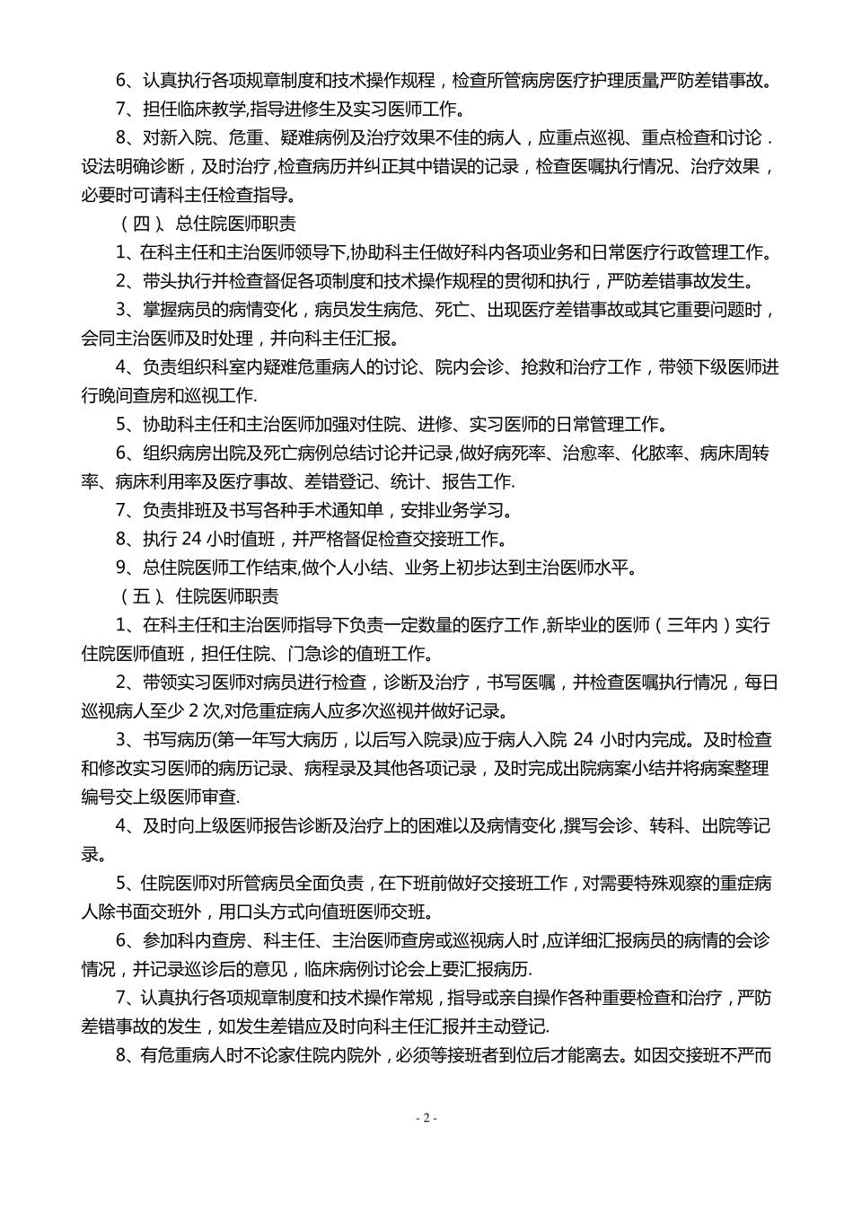
妇产科工作制度岗位责任制一、妇产科医师岗位职责(一)、科主任职责1、在院长领导下,完成医院所交给的各项任务,负责本科的医疗、教学、科研、预防及行政管理工作。2、制定本科工作计划,组织实施,经常督促检查,按期总结汇报.3、领导本科人员,对病员进行医疗护理工作,完成医疗任务。4、督促本科人员,认真执行各项规章制度和技术操作常规,严防并及时处理差错事故。5、负责组织全科职工的再教育工作,运用国内外医学先进经验,开展新技术、新疗法,进行科研工作,及时总结经验。6、定时查房,共同研究解决危重疑难病例诊断治疗上的问题,定期检查产房、新生儿室工作。7、确定医师轮转、值班和内科工作的安排,加强病房的管理工作,组织领导有关本科对挂钩医疗单位的技术指导工作。8、参加门诊、会诊、出诊、决定科内病员的转科、转院和组织临床病例讨论。9、领导本科人员的业务和技术考核,提出升、调、奖、惩意见,妥善安排进修、实习人员的培训工作,组织并担任临床教学.10、协助做好计划生育工作。11、副主任协助主任负责相应的工作.(二)、主任医师职责1、在科主任的领导下,熟练掌握本专业的技术标准,指导全科医疗、教学、科研、技术培养与理论提高工作.2、定期查房并亲自参加指导急、重、疑、难病例的诊断、抢救和治疗.3、定期参加门诊工作,根据科内安排,参加会议、出诊。4、指导本科下级医师做好各项医疗工作,有计划地开展基本功训练.5、掌握本科范围内的国内外学术动态,不断吸收、运用新技术指导临床实践。6、督促下级医师认真贯彻各项规章制度和医疗操作规程.7、副主任医师参照主任医师职责执行。(三)、主治医师职责1、在科主任和主任、副主任医师指导下进行医疗、教学及科研工作。2、每日查房,带领并指导住院医师进行医疗、教学及科研工作。3、掌握病情变化,对危重、死亡医疗事故或其它主要问题应及时处理,并向科主任汇报.4、参加值班、门诊、疑难会诊及出诊等有关工作。5、参加病房的临床病例讨论,检查修改下级医师书写的医疗意见及各项记录,决定病人出院、签署并检查出院病历。-1-6、认真执行各项规章制度和技术操作规程,检查所管病房医疗护理质量,严防差错事故。7、担任临床教学,指导进修生及实习医师工作。8、对新入院、危重、疑难病例及治疗效果不佳的病人,应重点巡视、重点检查和讨论.设法明确诊断,及时治疗,检查病历并纠正其中错误的记录,检查医嘱执行情况、治疗效果,必要时可请科主任检查指导。(四)、总住院医师职责1、在科主任和主治医师领导下,协助科主任做好科内各项业务和日常医疗行政管理工作。2、带头执行并检查督促各项制度和技术操作规程的贯彻和执行,严防差错事故发生。3、掌握病员的病情变化,病员发生病危、死亡、出现医疗差错事故或其它重要问题时,会同主治医师及时处理,并向科主任汇报。4、负责组织科室内疑难危重病人的讨论、院内会诊、抢救和治疗工作,带领下级医师进行晚间查房和巡视工作.5、协助科主任和主治医师加强对住院、进修、实习医师的日常管理工作。6、组织病房出院及死亡病例总结讨论并记录,做好病死率、治愈率、化脓率、病床周转率、病床利用率及医疗事故、差错登记、统计、报告工作.7、负责排班及书写各种手术通知单,安排业务学习。8、执行24小时值班,并严格督促检查交接班工作。9、总住院医师工作结束,做个人小结、业务上初步达到主治医师水平。(五)、住院医师职责1、在科主任和主治医师指导下负责一定数量的医疗工作,新毕业的医师(三年内)实行住院医师值班,担任住院、门急诊的值班工作。2、带领实习医师对病员进行检查,诊断及治疗,书写医嘱,并检查医嘱执行情况,每日巡视病人至少2次,对危重症病人应多次巡视并做好记录。3、书写病历(第一年写大病历,以后写入院录)应于病人入院24小时内完成。及时检查和修改实习医师的病历记录、病程录及其他各项记录,及时完成出院病案小结并将病案整理编号交上级医师审查.4、及时向上级医师报告诊断及治疗上的困难以及病情变化,撰写会诊、转科、出院等记录。5、住院医师对所管病员全面负责,在下班前做好交接班工作,对需要特殊观察的重症病人除书面交班外,用...

1、当您付费下载文档后,您只拥有了使用权限,并不意味着购买了版权,文档只能用于自身使用,不得用于其他商业用途(如 [转卖]进行直接盈利或[编辑后售卖]进行间接盈利)。
2、本站所有内容均由合作方或网友上传,本站不对文档的完整性、权威性及其观点立场正确性做任何保证或承诺!文档内容仅供研究参考,付费前请自行鉴别。
3、如文档内容存在违规,或者侵犯商业秘密、侵犯著作权等,请点击“违规举报”。

碎片内容

妇产科工作制度各岗位职责详

确认删除?
VIP
微信客服
  • 扫码咨询
会员Q群
  • 会员专属群点击这里加入QQ群
客服邮箱
回到顶部