电脑桌面
添加小米粒文库到电脑桌面
安装后可以在桌面快捷访问

物流管理专业技能部分试题VIP免费

物流管理专业技能部分试题_第1页
1/10
物流管理专业技能部分试题_第2页
2/10
物流管理专业技能部分试题_第3页
3/10
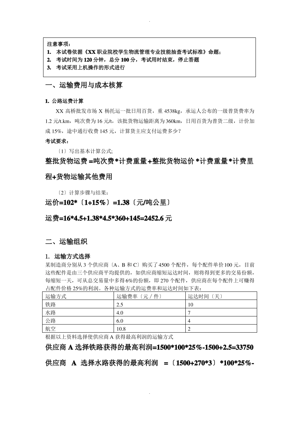
.物流管理专业技能抽查考试试题〔运输作业模块〕考生XX考生学校考生编号考试日期考试成绩..注意事项:1.本试卷依据《XX职业院校学生物流管理专业技能抽查考试标准》命题;2.考试时间为120分钟,总分100分,考试用时结束,停止答题3.考试采用上机操作的形式进行一、运输费用与成本核算1.公路运费计算XX高桥批发市场X杨托运一批日用百货,重4538kg,承运人公布的一级普货费率为1.2元/t.km,吨次费为16元/t,该批货物运输距离为360km,日用百货为普货二级,计价加成15%,途中通行收费145元,计算货主应支付运费多少?考试要求:〔1〕写出基本计算公式;整批货物运费=吨次费*计费重量+整批货物运价*计费重量*计费里程+货物运输其他费用〔2〕计算步骤与结果:运价=102*〔1+15%〕=1.38〔元/吨公里〕运费=16*4.5+1.38*4.5*360+145=2452.6元二、运输组织1.运输方式选择某制造商分别从3个供应商〔A、B和C〕购买了4500个配件,每个配件单价100元,目前这些配件是由三个供应商平均提供的,如供应商缩短运达时间,则将得到更多的交易份额,每缩短一天,可从总交易量中多得6%的份额,即270个配件,供应商在每个配件上可赚得占配件价格25%的利润。各种运输方式的运费率和运达时间如下表:运输方式铁路水路公路航空运输费率〔元∕件〕2.54.06.010.8运达时间〔天〕10742根据以上资料选择使供应商A获得最高利润的运输方式供应商A选择铁路获得的最高利润=1500*100*25%-1500+2.5=33750供应商A选择水路获得的最高利润=〔1500+270*3〕*100*25%-..〔1500+270*3〕*4.0=48510供应商A选择公路获得的最高利润=〔1500+270*6〕*100*25%-〔1500+270*6〕*6.0=59280供应商A选择航空获得的最高利润=〔1500+270*8〕*100*25%-〔1500+270*8〕*10.8=51972因此,采取公路运输获得的利润最大,应采用公路运输2.车辆配装〔容重搭配〕配送中心有A、B两种货物需要配装,其中A货物单件重20公斤,单件体积为0.03m3;货物B单件重10公斤,单件体积为0.02m3;送货车辆载重为10吨,车厢有效容积为20m3。考试要求:请依据以上信息进行模拟配载设计,A、B两种货物如何配装,才能使车辆有效容积利用率达90%,且载重利用率达100%。解:设A货物装X件,B货物装Y件。则20X+10Y=100000.03X+0.02Y=20*0.9解得X=200件,Y=600件3.调运方案的确定设某种产品,有A1、A2、A3三个生产厂,联合供应B1、B2、B3、B4四个需求地,其供应量、需求量与单位产品运输费用如表所示。试求运输费用最少的合理调运方案运价〔元/吨〕A1A2A3需求量〔吨〕B1121410200B2131711400B32189600B471815300生产量〔吨〕51047052015004、运输线路选择如图所示的是一X高速公路网示意图,其中A是始发点,J是终点,B,C,D,E,G,H,I是网络中的节点,节点与节点之间以线路连接,线路上标明了两个节点之间的距离,以运行时间〔分〕表示。要求确定一条从原点A到终点J的最短的运输路线并指出其距离..A---B---E---I---J,最短距离为3845.车辆调度〔1〕相关资料1〕宏达食品XX现有一批货要发运到三个客户单位。委托浩悦运输公司进行运输。三个客户单位的订单如下。货物信息品名娃哈哈矿泉水康师傅方便面心相印纸巾长城干红葡萄酒罐装王老吉旺旺雪饼产品条码产品型号等级单位重量15kg5kg3kg8kg10kg3kg单位体积(立方米)0.0350.0400.0400.0350.0300.040客户订单一〔考试仓库〕订单号:KS1011150008送货地址:XX市远大路64号商品名称康师傅方便面娃哈哈矿泉水单位箱箱客户订单二〔大地公司〕订购数量3515订单号:DD1011150012送货地址:XX市五一路102号商品名称康师傅方便面娃哈哈矿泉水旺旺雪饼.单位箱箱箱订购数量303530.客户订单三〔千惠连锁〕订单号:QH1011100012送货地址:XX市湘江大道95号商品名称康师傅方便面长城干红葡萄酒旺旺雪饼2〕浩悦运输公司车辆信息单位箱箱箱订购数量352020车辆信息车型ABC〔2〕考试要求1〕计算出待运货物的总重量、总体积;2〕根据给定的车型选择最优车辆。解:〔1〕商品名称箱数〔单位:箱〕总重量〔单位:千克〕总体积〔单位:立方米〕康师傅方便面哇哈哈矿泉水旺旺雪饼长城干红葡萄酒合计〔2〕车型ABC因此选择C型车〔3〕送货路线为:浩悦运输公司仓...

1、当您付费下载文档后,您只拥有了使用权限,并不意味着购买了版权,文档只能用于自身使用,不得用于其他商业用途(如 [转卖]进行直接盈利或[编辑后售卖]进行间接盈利)。
2、本站所有内容均由合作方或网友上传,本站不对文档的完整性、权威性及其观点立场正确性做任何保证或承诺!文档内容仅供研究参考,付费前请自行鉴别。
3、如文档内容存在违规,或者侵犯商业秘密、侵犯著作权等,请点击“违规举报”。

碎片内容

物流管理专业技能部分试题

确认删除?
VIP
微信客服
  • 扫码咨询
会员Q群
  • 会员专属群点击这里加入QQ群
客服邮箱
回到顶部