电脑桌面
添加小米粒文库到电脑桌面
安装后可以在桌面快捷访问

酒吧店长考核标准VIP免费

酒吧店长考核标准_第1页
1/6
酒吧店长考核标准_第2页
2/6
酒吧店长考核标准_第3页
3/6
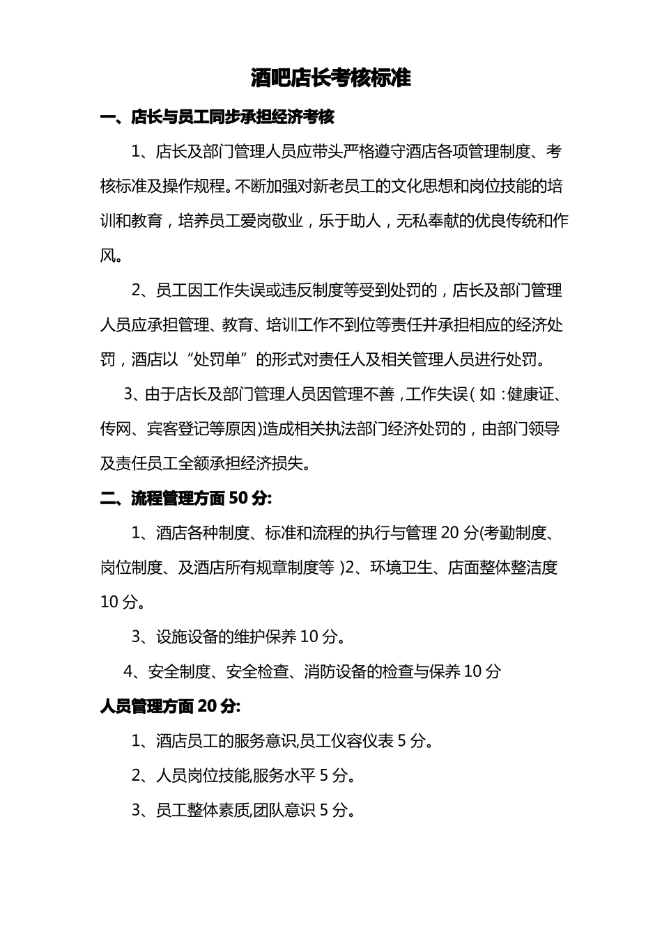
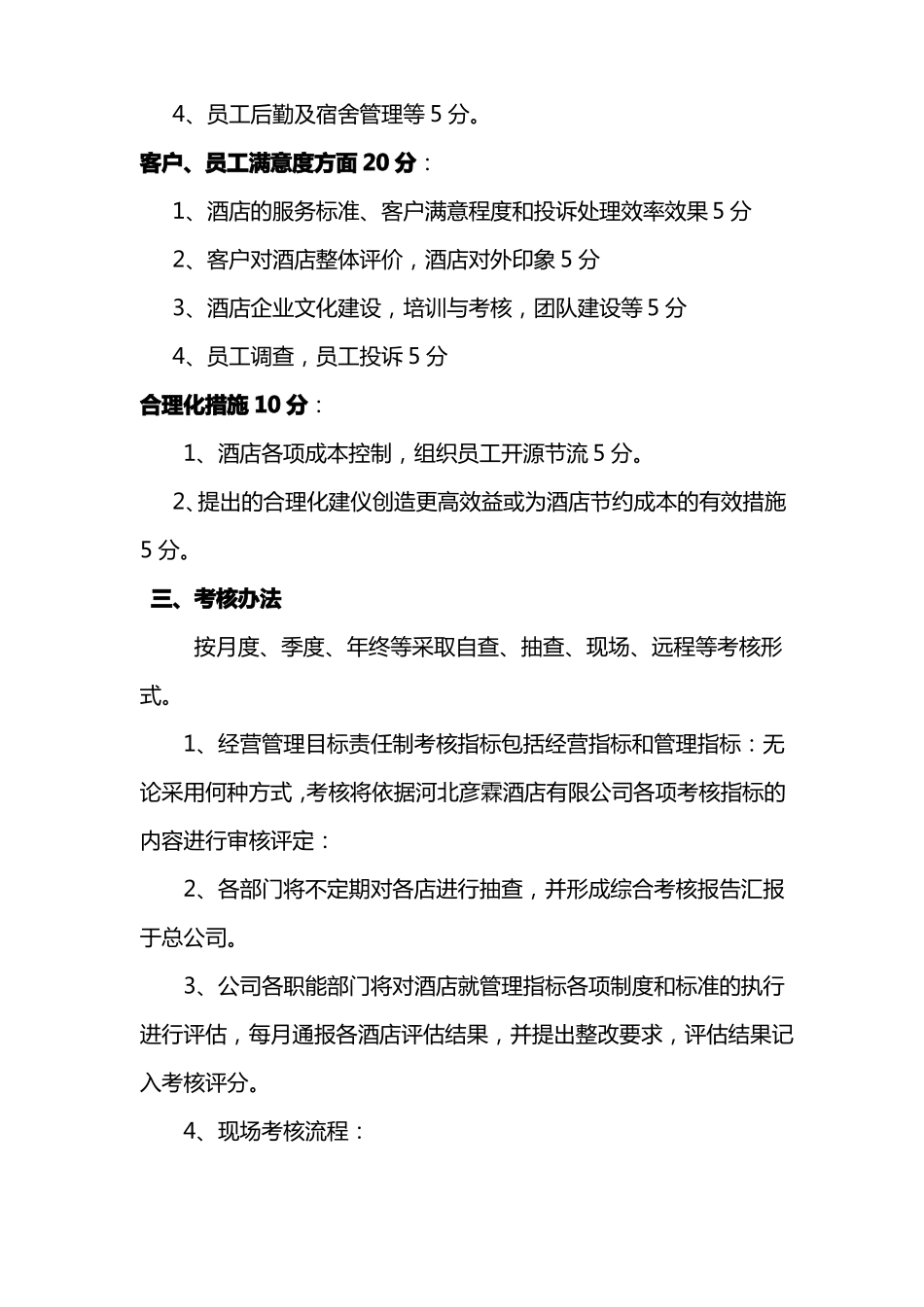
酒吧店长考核标准一、店长与员工同步承担经济考核1、店长及部门管理人员应带头严格遵守酒店各项管理制度、考核标准及操作规程。不断加强对新老员工的文化思想和岗位技能的培训和教育,培养员工爱岗敬业,乐于助人,无私奉献的优良传统和作风。2、员工因工作失误或违反制度等受到处罚的,店长及部门管理人员应承担管理、教育、培训工作不到位等责任并承担相应的经济处罚,酒店以“处罚单”的形式对责任人及相关管理人员进行处罚。3、由于店长及部门管理人员因管理不善,工作失误(如:健康证、传网、宾客登记等原因)造成相关执法部门经济处罚的,由部门领导及责任员工全额承担经济损失。二、流程管理方面50分:1、酒店各种制度、标准和流程的执行与管理20分(考勤制度、岗位制度、及酒店所有规章制度等)2、环境卫生、店面整体整洁度10分。3、设施设备的维护保养10分。4、安全制度、安全检查、消防设备的检查与保养10分人员管理方面20分:1、酒店员工的服务意识,员工仪容仪表5分。2、人员岗位技能,服务水平5分。3、员工整体素质,团队意识5分。4、员工后勤及宿舍管理等5分。客户、员工满意度方面20分:1、酒店的服务标准、客户满意程度和投诉处理效率效果5分2、客户对酒店整体评价,酒店对外印象5分3、酒店企业文化建设,培训与考核,团队建设等5分4、员工调查,员工投诉5分合理化措施10分:1、酒店各项成本控制,组织员工开源节流5分。2、提出的合理化建仪创造更高效益或为酒店节约成本的有效措施5分。三、考核办法按月度、季度、年终等采取自查、抽查、现场、远程等考核形式。1、经营管理目标责任制考核指标包括经营指标和管理指标:无论采用何种方式,考核将依据河北彦霖酒店有限公司各项考核指标的内容进行审核评定:2、各部门将不定期对各店进行抽查,并形成综合考核报告汇报于总公司。3、公司各职能部门将对酒店就管理指标各项制度和标准的执行进行评估,每月通报各酒店评估结果,并提出整改要求,评估结果记入考核评分。4、现场考核流程:1.按考核内容及实际需要组成考核组,编制考核计划及考核内容。2.考核组应定期对考核单位召开考核会议,明确考核内容、方式、要求等。3.考核组现场实施考核并填写评审表,与被考核酒店进行沟通。4.召开考核末次会议,通报考核结果,被考核酒店店长及相关责任人签字确认。5.针对考核结果,制定相应整改措施。四、根据店长岗位职责结合实际管理工作业绩等进行考核完成年度销售总额以实际回款总额为准,以财务报表为依据。A:店长积效工资考核标准如下(按年度考核):每月从工资中除浮动工资元做为积效工资考核,年终根据指标完成情况兑现。完成年度营销总额:≥万元时,享受工资标准(含浮动工资)100%。完成年度营销总额:<万元时,扣除全年浮动工资总额的100%。完成年度营销总额:>万元≤万元时,超出考核基数(万元/年)部分按%计提做为店长年度积效工资发放。完成年度营销总额:>万元<万元时,超出考核基数万元/年)部分按%计提做为店长年度积效工资发放。完成年度营销总额:>万元以上时,超出考核基数万元/年)部分按%计提做为店长年度积效工资发放。B:店长月工资考核指标:如年终考核指标完成或超额完成,月考核未完成所扣下浮的工资款项在年终全额返还;如年度考核指标未完成,月度考核所扣款项不返还。①月度营销总额为<万元时,月基本工资总额下浮6。②月度营销总额为<万元时,月基本工资总额下浮_%。③月度营销总额为<万元时,月基本工资总额下浮%元。1.保证各酒吧处于良好的工作状态和营业状态。2.保障烟、酒及各部门其它正常供应,制定销售计划。3.编排员工工作时间表,合理安排员工休假。4.根据需要调动和安排员工工作。5.督促下属员工努力工作,鼓励员工积极学习业务知识,积极上进。6.制定培训计划,安排培训内容,培训员工。7.根据员工工作表现做好评估工作,提升优秀员工,并且执行各项规章和纪律。8.检查各酒吧每日工作情况。9.控制酒水成本,防止浪费,减少损耗,严防失窃,严防调换烟酒情况发生。10.处理客人投诉或其它部门投诉,调解员工纠纷。11.按需要预备各种宴会酒水。12.制定酒吧各类用具清单,定期检查补充。13.检查食品仓库酒水存货...

1、当您付费下载文档后,您只拥有了使用权限,并不意味着购买了版权,文档只能用于自身使用,不得用于其他商业用途(如 [转卖]进行直接盈利或[编辑后售卖]进行间接盈利)。
2、本站所有内容均由合作方或网友上传,本站不对文档的完整性、权威性及其观点立场正确性做任何保证或承诺!文档内容仅供研究参考,付费前请自行鉴别。
3、如文档内容存在违规,或者侵犯商业秘密、侵犯著作权等,请点击“违规举报”。

碎片内容

酒吧店长考核标准

您可能关注的文档

确认删除?
VIP
微信客服
  • 扫码咨询
会员Q群
  • 会员专属群点击这里加入QQ群
客服邮箱
回到顶部