电脑桌面
添加小米粒文库到电脑桌面
安装后可以在桌面快捷访问

外汇交易基础知识(同名23399)VIP免费

外汇交易基础知识(同名23399)_第1页
1/7
外汇交易基础知识(同名23399)_第2页
2/7
外汇交易基础知识(同名23399)_第3页
3/7
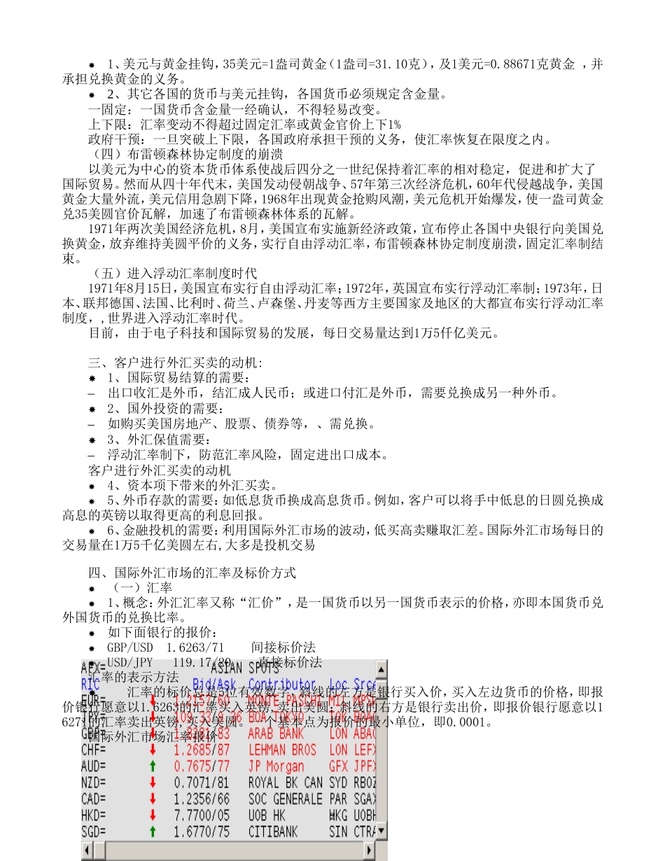
外汇交易基础知识一、外汇的概念1、外汇:狭义上原指外国货币,广义上通常指以外国货币表示的用于国际结算的支付手段,包括外国货币(钞票、铸币)、国外银行存款、银行支票和汇票、期票、息票、外国债券及可以在外国兑现的凭证。2、外汇买卖:原指外币与外币间的兑换行为,即以一种外币兑换成本国货币,或以本国货币兑换成一种外国货币,或一种外币兑换成另一种外国货币的行为。3、外汇交易的头寸:暴露在汇兑风险下的外汇买卖余额(通称“敞口头寸”),多头(longposition)、空头(shortposition)、平仓(square).4、起息日:买卖双方将资金交付给对方的日期,也称交割日。二、外汇买卖业务形成的过程:历史的回顾:自有人类以来,最初人们是通过以物换物的形式来满足彼此需要的。历史上自有货币的产生就有货币的兑换,不过目前公认的国际外汇买卖形式大约可追溯到1880年,那么我们就从1880年起,对不同的货币汇率制度时期做一个简单的回顾。国际外汇市场汇率制度经历了以下几个阶段:(一)金本位制度(1890—1914年一战爆发):金本位制度是一种根据货币黄金含量来决定货币比率的固定汇率制度。金本位制度构成国际支付制度基础的依据是18世纪中叶休姆的“物价与黄金流入机能理论”。他认为一国之对外贸易持续发生逆差,其汇率若下跌至黄金输出点,将会促使黄金外流,货币供应量因而减少,物价随之下跌,使该国出口竞争力增强,导致贸易收支最终均衡。金本位制度金本位制度有两种形式,金块本位制和金币本位制。金块本位制主要是纸币流通形式,没有实在的金铸币流通,但规定纸币含金量,可自由兑换。金币本位制的特征是金币流通,黄金起双重作用即国际间债权债务的支付工具及国内兑换和付款的媒介。金本位制度由此看出执行金本位制度各国须遵守以下规则:1、各国中央银行须保证在某特定价格,无限量的买入或卖出黄金。2、各国中央银行应保有一定的黄金,作为货币发行的储备。3、各国黄金与金币可自由买卖与进出口。(二)两次世界大战之间的国际货币制度(1914—1939年)金本位制度崩溃,由于交战国军费开支沉重,经济不景气,应付庞大的财政开支的唯一办法是增加货币发行量,为了维护本国的黄金储备,许多国家放弃金本位制度,实施了严格的外汇管制,金本位制度宣告结束,一战后虽有短暂恢复,但由于随之而来的世界性经济危机、战争赔款等因素,各国不能遵守金本位制度所要求的规则,金本位制度崩溃了。(三)二次大战后的国际货币体制--金汇兑固定汇率制度时期(1944-1970年)二战后,形成了以国际货币基金为中心的金汇兑固定汇率制度时期,1944年7月1日通过的布雷顿森林体系,确定了以黄金确定各国货币之间的固定比价的原则,建立了以美圆为中心的国际货币体系,“双挂钩、一固定、上下限、政府干预”是核心。布雷顿森林体系内容双挂钩规定:11、美元与黄金挂钩,35美元=1盎司黄金(1盎司=31.10克),及1美元=0.88671克黄金,并承担兑换黄金的义务。2、其它各国的货币与美元挂钩,各国货币必须规定含金量。一固定:一国货币含金量一经确认,不得轻易改变。上下限:汇率变动不得超过固定汇率或黄金官价上下1%政府干预:一旦突破上下限,各国政府承担干预的义务,使汇率恢复在限度之内。(四)布雷顿森林协定制度的崩溃以美元为中心的资本货币体系使战后四分之一世纪保持着汇率的相对稳定,促进和扩大了国际贸易。然而从四十年代末,美国发动侵朝战争、57年第三次经济危机,60年代侵越战争,美国黄金大量外流,美元信用急剧下降,1968年出现黄金抢购风潮,美元危机开始爆发,使一盎司黄金兑35美圆官价瓦解,加速了布雷顿森林体系的瓦解。1971年两次美国经济危机,8月,美国宣布实施新经济政策,宣布停止各国中央银行向美国兑换黄金,放弃维持美圆平价的义务,实行自由浮动汇率,布雷顿森林协定制度崩溃,固定汇率制结束。(五)进入浮动汇率制度时代1971年8月15日,美国宣布实行自由浮动汇率;1972年,英国宣布实行浮动汇率制;1973年,日本、联邦德国、法国、比利时、荷兰、卢森堡、丹麦等西方主要国家及地区的大都宣布实行浮...

1、当您付费下载文档后,您只拥有了使用权限,并不意味着购买了版权,文档只能用于自身使用,不得用于其他商业用途(如 [转卖]进行直接盈利或[编辑后售卖]进行间接盈利)。
2、本站所有内容均由合作方或网友上传,本站不对文档的完整性、权威性及其观点立场正确性做任何保证或承诺!文档内容仅供研究参考,付费前请自行鉴别。
3、如文档内容存在违规,或者侵犯商业秘密、侵犯著作权等,请点击“违规举报”。

碎片内容

外汇交易基础知识(同名23399)

文章天下+ 关注
实名认证
内容提供者

各种文档应有尽有

确认删除?
VIP
微信客服
  • 扫码咨询
会员Q群
  • 会员专属群点击这里加入QQ群
客服邮箱
回到顶部