电脑桌面
添加小米粒文库到电脑桌面
安装后可以在桌面快捷访问

初中阶段物理知识点归纳[1]VIP免费

初中阶段物理知识点归纳[1]_第1页
1/5
初中阶段物理知识点归纳[1]_第2页
2/5
初中阶段物理知识点归纳[1]_第3页
3/5
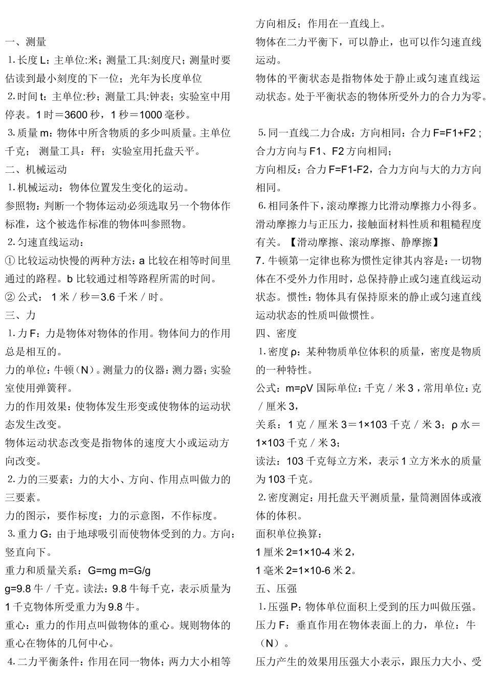
一、测量⒈长度L:主单位:米;测量工具:刻度尺;测量时要估读到最小刻度的下一位;光年为长度单位⒉时间t:主单位:秒;测量工具:钟表;实验室中用停表。1时=3600秒,1秒=1000毫秒。⒊质量m:物体中所含物质的多少叫质量。主单位千克;测量工具:秤;实验室用托盘天平。二、机械运动⒈机械运动:物体位置发生变化的运动。参照物:判断一个物体运动必须选取另一个物体作标准,这个被选作标准的物体叫参照物。⒉匀速直线运动:①比较运动快慢的两种方法:a比较在相等时间里通过的路程。b比较通过相等路程所需的时间。②公式:1米/秒=3.6千米/时。三、力⒈力F:力是物体对物体的作用。物体间力的作用总是相互的。力的单位:牛顿(N)。测量力的仪器:测力器;实验室使用弹簧秤。力的作用效果:使物体发生形变或使物体的运动状态发生改变。物体运动状态改变是指物体的速度大小或运动方向改变。⒉力的三要素:力的大小、方向、作用点叫做力的三要素。力的图示,要作标度;力的示意图,不作标度。⒊重力G:由于地球吸引而使物体受到的力。方向:竖直向下。重力和质量关系:G=mgm=G/gg=9.8牛/千克。读法:9.8牛每千克,表示质量为1千克物体所受重力为9.8牛。重心:重力的作用点叫做物体的重心。规则物体的重心在物体的几何中心。⒋二力平衡条件:作用在同一物体;两力大小相等方向相反;作用在一直线上。物体在二力平衡下,可以静止,也可以作匀速直线运动。物体的平衡状态是指物体处于静止或匀速直线运动状态。处于平衡状态的物体所受外力的合力为零。⒌同一直线二力合成:方向相同:合力F=F1+F2;合力方向与F1、F2方向相同;方向相反:合力F=F1-F2,合力方向与大的力方向相同。⒍相同条件下,滚动摩擦力比滑动摩擦力小得多。滑动摩擦力与正压力,接触面材料性质和粗糙程度有关。【滑动摩擦、滚动摩擦、静摩擦】7.牛顿第一定律也称为惯性定律其内容是:一切物体在不受外力作用时,总保持静止或匀速直线运动状态。惯性:物体具有保持原来的静止或匀速直线运动状态的性质叫做惯性。四、密度⒈密度ρ:某种物质单位体积的质量,密度是物质的一种特性。公式:m=ρV国际单位:千克/米3,常用单位:克/厘米3,关系:1克/厘米3=1×103千克/米3;ρ水=1×103千克/米3;读法:103千克每立方米,表示1立方米水的质量为103千克。⒉密度测定:用托盘天平测质量,量筒测固体或液体的体积。面积单位换算:1厘米2=1×10-4米2,1毫米2=1×10-6米2。五、压强⒈压强P:物体单位面积上受到的压力叫做压强。压力F:垂直作用在物体表面上的力,单位:牛(N)。压力产生的效果用压强大小表示,跟压力大小、受力面积大小有关。压强单位:牛/米2;专门名称:帕斯卡(Pa)公式:F=PS【S:受力面积,两物体接触的公共部分;单位:米2。】改变压强大小方法:①减小压力或增大受力面积,可以减小压强;②增大压力或减小受力面积,可以增大压强。⒉液体内部压强:【测量液体内部压强:使用液体压强计(U型管压强计)。】产生原因:由于液体有重力,对容器底产生压强;由于液体流动性,对器壁产生压强。规律:①同一深度处,各个方向上压强大小相等②深度越大,压强也越大③不同液体同一深度处,液体密度大的,压强也大。[深度h,液面到液体某点的竖直高度。]公式:P=ρghh:单位:米;ρ:千克/米3;g=9.8牛/千克。⒊大气压强:大气受到重力作用产生压强,证明大气压存在且很大的是马德堡半球实验,测定大气压强数值的是托里拆利(意大利科学家)。托里拆利管倾斜后,水银柱高度不变,长度变长。1个标准大气压=76厘米水银柱高=1.01×105帕=10.336米水柱高测定大气压的仪器:气压计(水银气压计、盒式气压计)。大气压强随高度变化规律:海拔越高,气压越小,即随高度增加而减小,沸点也降低。六、浮力1.浮力及产生原因:浸在液体(或气体)中的物体受到液体(或气体)对它向上托的力叫浮力。方向:竖直向上;原因:液体对物体的上、下压力差。2.阿基米德原理:浸在液体里的物体受到向上的浮力,浮力大小等于物体排开液体所受重力。即F浮=G液排=ρ液gV排。(V排表示物体排开液体的体积)3.浮力计...

1、当您付费下载文档后,您只拥有了使用权限,并不意味着购买了版权,文档只能用于自身使用,不得用于其他商业用途(如 [转卖]进行直接盈利或[编辑后售卖]进行间接盈利)。
2、本站所有内容均由合作方或网友上传,本站不对文档的完整性、权威性及其观点立场正确性做任何保证或承诺!文档内容仅供研究参考,付费前请自行鉴别。
3、如文档内容存在违规,或者侵犯商业秘密、侵犯著作权等,请点击“违规举报”。

碎片内容

初中阶段物理知识点归纳[1]

您可能关注的文档

确认删除?
VIP
微信客服
  • 扫码咨询
会员Q群
  • 会员专属群点击这里加入QQ群
客服邮箱
回到顶部