电脑桌面
添加小米粒文库到电脑桌面
安装后可以在桌面快捷访问

银行机构恢复与处置计划VIP免费

银行机构恢复与处置计划_第1页
1/7
银行机构恢复与处置计划_第2页
2/7
银行机构恢复与处置计划_第3页
3/7
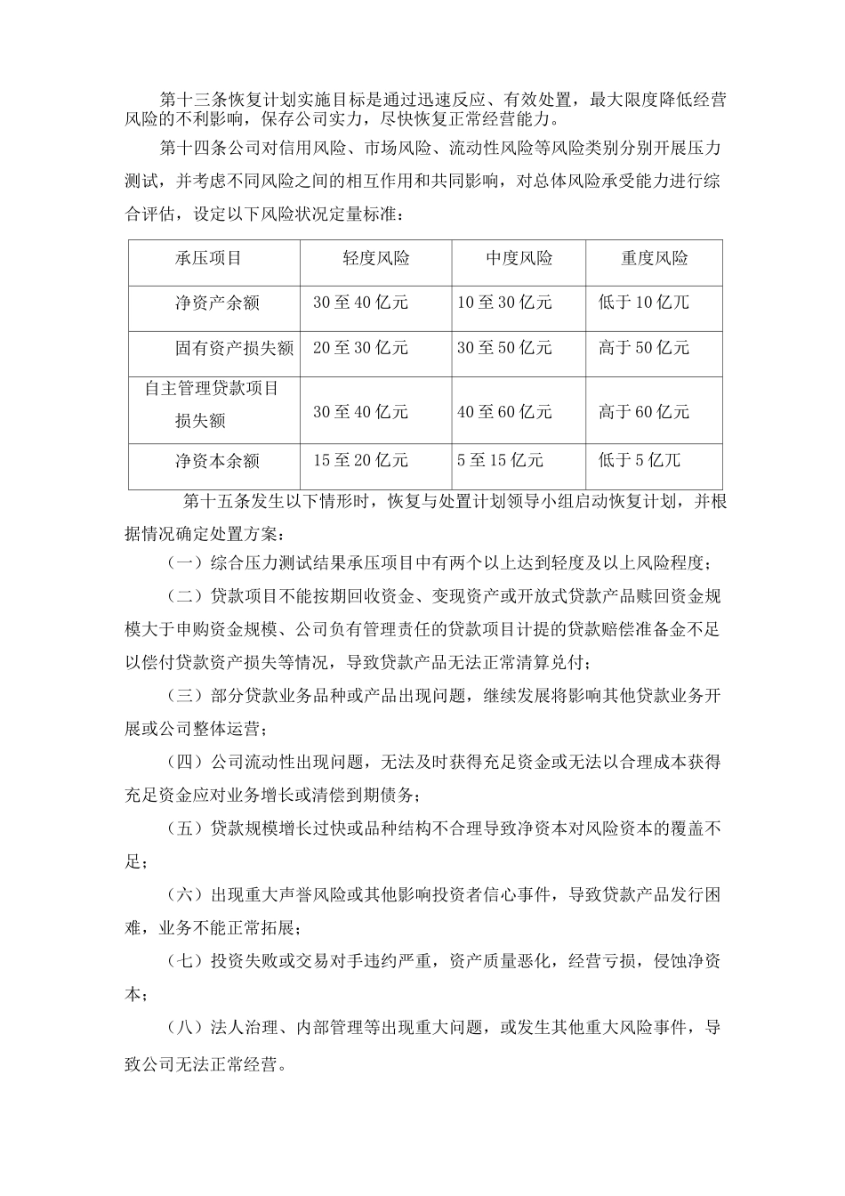
银行机构恢复与处置计划第一章总则第一条为进一步建立健全风险防控长效机制,提高危机应对及处置能力,保证公司持续经营,根据中国银监会《关于贷款公司风险监管的指导意见》要求,制定本计划。第二条本计划制定目标是通过机构恢复与处置机制建设,提高股东、董事会、经营层等各治理主体及全体员工的风险防范和责任承担意识,主动强化内部控制和风险防范,保持公司持续稳健经营,并能够在出现风险和危机时迅速反应、有效处置,将不良影响降至最低,维护贷款受益人、股东、员工等各方利益。第三条机构恢复与处置原则包括:(一)贷款受益人利益最大化原则。优先保护贷款受益人特别是自然人客户的利益,保持投资者信心,维护社会稳定;(二)事前防范重于事后处置原则。防患于未然,尽可能通过加强管理防范风险,避免出现风险事件;(三)依法处置、合规处置、市场化处置原则。公司处置及恢复过程严格遵守法律法规和监管规定,尽量以市场化手段完成处置,减少行政措施应用;(四)处置成本效益原则。准确把握处置时机,灵活运用处置手段,用最低处置成本将资产损失减至最小;(五)在公司履行“卖者尽责”义务的前提下投资者自担风险原则。在公司尽职管理及尽最大努力处置风险情况下,投资者按“买者自负”原则承担投资损失。(六)股东、公司、员工承担相应责任和损失的原则。出现经营风险,损失由公司承担,股东按持股比例承担相应风险,并在必要时给予流动性支持。包括管理层在内的员工对项目风险及经营风险负有责任的应予以追究和问责。第二章组织体系及职责第四条公司设立恢复与处置计划领导小组,负责组织实施恢复与处置计划。组长由董事长担任,副组长由公司总裁担任,各分管副总裁、董事会秘书及各相关职能部门负责人为成员。第五条领导小组职责为:(一)制订和修改公司恢复与处置计划,报请股东大会批准;(二)提高内部控制和风险管理能力,有效防范风险产生和恶化;(三)评估风险事件影响,根据实际情况决定是否启动及启动何种层级的恢复与处置计划;(四)多方协调,采取有力措施,灵活、高效处置风险、化解危机、恢复公司经营;(五)在机构处置及恢复期间,做好资产保全和管理,防止损失扩大;(六)做好投资者解释安抚工作,稳定投资者情绪,避免群体性事件;(七)按规定程序向监管部门报告相关事项,在政府、监管部门、行业协会等机构介入处置时,做好协调配合。第六条合规风控部组织进行各类风险压力测试和评估,跟踪监测风险指标情况,及时向恢复与处置计划领导小组报告。第七条投资运营部负责自主项下流动性管理,在公司启动恢复与处置计划时根据需要实施资产变现等应对措施。第八条贷款业务管理部在恢复与处置计划领导小组领导下开展贷款项下债务重组、资产处置、项目转让等工作。第九条人力资源部负责制定、完善和执行激励性薪酬延付管理办法,在机构恢复及处置计划实施期间做好人力资源配置。第十条办公室(董事会秘书处)在公司需要股东提供资金支持等帮助时负责与股东的沟通协调。第三章机构恢复计划第十一条恢复计划是指公司在正常经营状态下制定的、应对可能发生的经营失败情况通过采取事前计划的各项有效措施,确保公司能够在面临经营压力、遭遇重大危机的情况下,恢复正常运营的能力。第十二条恢复计划适用于公司虽然遇到一定经营困难,但仍具备清偿能力,可维系持续经营而无需监管部门介入的阶段。第十三条恢复计划实施目标是通过迅速反应、有效处置,最大限度降低经营风险的不利影响,保存公司实力,尽快恢复正常经营能力。第十四条公司对信用风险、市场风险、流动性风险等风险类别分别开展压力测试,并考虑不同风险之间的相互作用和共同影响,对总体风险承受能力进行综合评估,设定以下风险状况定量标准:承压项目轻度风险中度风险重度风险净资产余额30至40亿元10至30亿元低于10亿兀固有资产损失额20至30亿元30至50亿元高于50亿元自主管理贷款项目损失额30至40亿元40至60亿元高于60亿元净资本余额15至20亿元5至15亿元低于5亿兀第十五条发生以下情形时,恢复与处置计划领导小组启动恢复计划,并根据情况确定处置方案:(一)综合压力测试结果承压项...

1、当您付费下载文档后,您只拥有了使用权限,并不意味着购买了版权,文档只能用于自身使用,不得用于其他商业用途(如 [转卖]进行直接盈利或[编辑后售卖]进行间接盈利)。
2、本站所有内容均由合作方或网友上传,本站不对文档的完整性、权威性及其观点立场正确性做任何保证或承诺!文档内容仅供研究参考,付费前请自行鉴别。
3、如文档内容存在违规,或者侵犯商业秘密、侵犯著作权等,请点击“违规举报”。

碎片内容

银行机构恢复与处置计划

您可能关注的文档

确认删除?
VIP
微信客服
  • 扫码咨询
会员Q群
  • 会员专属群点击这里加入QQ群
客服邮箱
回到顶部