电脑桌面
添加小米粒文库到电脑桌面
安装后可以在桌面快捷访问

外墙脚手架技术交底VIP免费

外墙脚手架技术交底_第1页
1/5
外墙脚手架技术交底_第2页
2/5
外墙脚手架技术交底_第3页
3/5
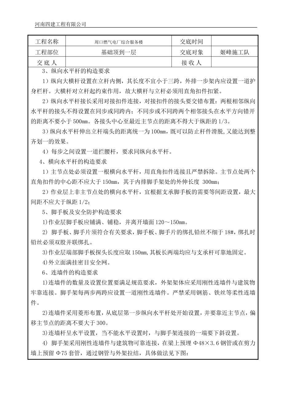
河南四建工程有限公司JL-07-02外脚手架技术交底工程名称周口燃气电厂综合服务楼交底时间工程部位基础顶到一层交底对象姬峰施工队交底人接收人参加交底人员:内容考虑本工程建筑高度和结构特点,本工程外架采用落地式双排钢管脚手架,搭设高度为23.8m。脚手架的构造要求1、脚手架的设计尺寸1)立杆纵距la=1500mm。2)横距lb=900mm,内立杆中心与结构外墙间距400mm。3)步距h=1800mm。在架体搭设过程中,水平横杆的搭设高度要尽量满足后期粉刷工程的使用。4)连墙件两步两跨每层设置,其竖向间距3600mm,水平间距3000mm(两跨)。2、立杆的构造要求1)立杆根部应设置垫木,其底部必须设置纵横向扫地杆,纵向扫地杆用直角扣件固定在距离地面不大于200mm的立杆上,横向扫地杆用直角扣件固定在紧靠纵向扫地杆下方的立杆上。2)立杆必须用连墙件与结构进行可靠连接。3)立杆接长除顶层顶步外,其它接头必须采用对接扣件连接,立杆接头与相近大横杆的距离不宜大于步高的三分之一,相邻立杆接头要相互错开,不要设置在同一步架内,相邻接头的距离>500mm。搭接时顶层顶步防护架立杆的搭接长度Ld≥1m,用三个旋转扣件扣牢,扣件的外边缘到杆端距离不小于100mm;4)立杆顶端高出屋面最上一层作业面一步架高。河南四建工程有限公司工程名称周口燃气电厂综合服务楼交底时间工程部位基础顶到一层交底对象姬峰施工队交底人接收人3、纵向水平杆的构造要求1)纵向大横杆设置在立杆内侧,其长度不宜小于三跨,外排一步架内应设置一道护身栏杆。大横杆对立杆起约束作用,故大横杆与立杆必须用直角扣件扣紧。2)纵向水平杆接长采用对接扣件连接,对接扣件的接头要交错布置:两根相邻纵向水平杆的接头不得设置在同步或同跨内;不同步或不同跨两个相邻接头在水平方向错开的距离不要小于500mm。各接头中心至最近主节点的距离不得大于纵距的1/3。3)纵向水平杆伸出立杆端头的距离统一为100mm,既可以防止杆件滑脱,又能达到整齐划一的效果。4)每步之间设置一道拦腰杆,要求同纵向水平杆。4、横向水平杆的构造要求1)主节点处必须设置一根横向水平杆,用直角扣件连接且严禁拆除。主节点处两个直角扣件的中心距不应大于150mm,其于内排脚手架处的外伸长度300mm;2)作业层上非主节点处的横向水平杆,宜根据支承脚手板的需要等间距设置,最大间距不应大于纵距1/2;5、脚手板及安全防护构造要求1)作业层脚手板应铺满、铺稳,并离开墙面120~150mm。2)脚手板、脚手片须符合有关要求,脚手板、脚手片的绑扎铅丝不细于18#,绑扎时铅丝必须双股并联绑扎。3)作业层端部脚手板探头长度应取150mm,其板长两端均应与支承杆可靠地固定。4)外立面满挂密目安全网。6、连墙件的构造要求1)连墙件的数量及设置位置要满足规范要求,外架架体应采用刚性连墙件与建筑物牢靠连接。脚手架每两步两跨应设置一道刚性连墙件。严禁采用钢筋、铁丝等柔性连墙件。2)连墙件采用菱形布置,从底层第一步纵向水平杆处开始设置,并要靠近主节点,偏移主节点的距离不要大于300。3)连墙杆呈水平设置,当不能水平设置时,与脚手架连接的一端要下斜设置。4)脚手架采用刚性连墙件与建筑物可靠连接,在梁上预埋Φ48×3.6钢管或在剪力墙上预留Φ75套管,通过钢管与外架拉结,具体做法见下图:河南四建工程有限公司工程名称周口燃气电厂综合服务楼交底时间工程部位基础顶到一层交底对象姬峰施工队交底人接收人7、剪刀撑及横向斜撑的构造要求1)剪刀撑剪刀撑在外立面整个长度和高度上连续设置,每道剪刀撑跨越立杆根数为5根,斜杆与水平面的夹角在45º~60º之间,从底至顶连续设置。剪刀撑斜杆的接长采用搭接,搭接长度不小于1.0m,用三个旋转扣件固定在与之相交的横向水平杆的伸出端或立杆上,旋转扣件中心线与主节点的距离不得大于150mm。剪刀撑斜杆搭接端部应伸出扣件外边缘不小于100mm。2)横向斜撑横向斜撑设置在架体转角处,并在同一跨内,由底至顶层呈之字型连续布置,中间每隔6跨设置一道。斜腹杆采用旋转扣件固定在与之相交的立杆,旋转扣件中心线至主节点的距离不大于150mm。当斜腹杆在一个跨度内跨越两个步距时,在相交的纵向水平杆处增设一根...

1、当您付费下载文档后,您只拥有了使用权限,并不意味着购买了版权,文档只能用于自身使用,不得用于其他商业用途(如 [转卖]进行直接盈利或[编辑后售卖]进行间接盈利)。
2、本站所有内容均由合作方或网友上传,本站不对文档的完整性、权威性及其观点立场正确性做任何保证或承诺!文档内容仅供研究参考,付费前请自行鉴别。
3、如文档内容存在违规,或者侵犯商业秘密、侵犯著作权等,请点击“违规举报”。

碎片内容

外墙脚手架技术交底

确认删除?
VIP
微信客服
  • 扫码咨询
会员Q群
  • 会员专属群点击这里加入QQ群
客服邮箱
回到顶部