电脑桌面
添加小米粒文库到电脑桌面
安装后可以在桌面快捷访问

钟祥一中联考高考化学模拟试卷(4月)(含解析)-人教版高三化学试题VIP免费

钟祥一中联考高考化学模拟试卷(4月)(含解析)-人教版高三化学试题_第1页
1/23
钟祥一中联考高考化学模拟试卷(4月)(含解析)-人教版高三化学试题_第2页
2/23
钟祥一中联考高考化学模拟试卷(4月)(含解析)-人教版高三化学试题_第3页
3/23
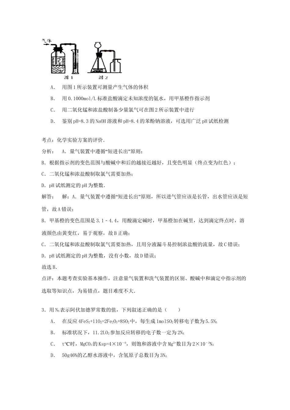
年湖北省武汉外国语学校、钟祥一中联考高考化学模拟试卷(4月份)一、选择题(本题共7小题,每小题6分,共78分.在每小题给出的4个选项中,只有一项是符合题目要求的.)1.化学是一门实用性很强的科学,与社会、环境等密切相关.下列说法错误的是()A.“低碳经济”是指减少对化石燃料的依赖,达到低污染、低排放的模式B.“低碳生活”倡导生活中耗用能量尽量减少,从而减少CO2排放C.所有垃圾都可以采用露天焚烧或深埋的方法处理D.“静电除尘”、“燃煤固硫”、“汽车尾气催化净化”都能提高空气质量考点:常见的生活环境的污染及治理.专题:元素及其化合物.分析:A.倡导“低碳经济”,需减少化石燃料的使用,开发清洁能源;B.“低碳生活”主要降低二氧化碳的排放;C.露天焚烧垃圾会产生污染物,导致环境污染,而深埋垃圾会改变土壤结构;D.“静电除尘”、“燃煤固硫”、“汽车尾气催化净化”可减少污染性气体的排放.解答:解:A.倡导“低碳经济”,需减少化石燃料的使用,开发清洁能源,减少对化石能源的依赖,故A正确;B.“低碳生活”主要降低二氧化碳的排放,生活中应尽量追求低碳生活,降低温室效应,故B正确;C.露天焚烧垃圾会产生污染物,导致环境污染,而深埋垃圾会改变土壤结构,故C错误;D.“静电除尘”、“燃煤固硫”、“汽车尾气催化净化”可减少污染气体的排放,能提高空气质量,故D正确;故选:C.点评:本题考查常见生活环境污染,题目难度不大,注意提高空气质量的做法,垃圾的正确处理方法.2.下列有关实验原理或操作正确的是()A.用图1所示装置可测量产生气体的体积B.用0.1000mol/L标准盐酸滴定未知浓度的氨水,用甲基橙作指示剂C.用二氧化锰和浓盐酸制备少量氯气可在图2所示装置中进行D.鉴别pH=8.3的NaOH溶液和pH=8.4的苯酚钠溶液,可选用广泛pH试纸检测考点:化学实验方案的评价.分析:A.量气装置中遵循“短进长出”原则;B.根据指示剂的变色范围与酸碱中和后的越接近越好,且变色明显(终点变为红色);C.二氧化锰和浓盐酸制取氯气需要加热;D.pH试纸测定的pH为整数.解答:解:A.量气装置中遵循“短进长出”原则,所以进气管应该是长管,出水管应该是短管,故A错误;B.甲基橙的变色范围是3.1﹣4.4,用酸滴定碱时,甲基橙加在碱里,达到滴定终点时,溶液颜色由黄变红,易于观察,故B正确;C.二氧化锰和浓盐酸制取氯气需要加热,且用分液漏斗易控制浓盐酸的流量,故C错误;D.pH试纸测定的pH为整数,没有小数,故D错误;故选B.点评:本题考查实验基本操作,注意量气装置和洗气装置的区别、酸碱中和滴定中指示剂的选取等知识点,为易错点,题目难度不大.3.用NA表示阿伏加德罗常数的值,下列叙述正确的是()A.在反应4FeS2+11O2=2Fe2O3+8SO2中,每生成1molSO2转移电子数为5.5NAB.标准状况下,11.2LO2参加反应转移的电子数一定为2NAC.t℃时,MgCO3的Ksp=4×10﹣6,则饱和溶液中含Mg2+数目为2×10﹣3NAD.50g46%的乙醇水溶液中,含氢原子总数目为3NA考点:阿伏加德罗常数.分析:A、反应4FeS2+11O2=2Fe2O3+8SO2转移44mol电子;B、氧气反应后的产物中,化合价有﹣1、﹣2价两种;C、溶液的体积未知;D、乙醇溶液中氢元素存在水和乙醇中.解答:解:A、反应4FeS2+11O2=2Fe2O3+8SO2中铁元素和硫元素被氧化,氧元素被还原,此反应转移44mol电子,生成8mol二氧化硫,故生成1molSO2转移电子数为5.5NA,故A正确;B、由于反应产物中氧元素的化合价没有确定,故标况下11.2LO2参加反应转移的电子数不一定是2NA,故B错误;C、溶液体积不明确,故溶液中的镁离子的个数无法计算,故C错误;D、50g46%的乙醇水溶液中乙醇质量为23g,物质的量为0.5mol,溶液中含氢元素的还有水中,所以含氢原子总数目大于3NA,故D错误;故选A.点评:本题考查了阿伏伽德罗常数的有关计算,熟练掌握公式的使用和物质的结构是解题关键,难度不大.4.水的电离平衡曲线如图所示,下列说法不正确的是()A.图中五点KW间的关系:B>C>A=D=EB.若从A点到D点,可采用:温度不变在水中加入少量的酸C.若处在B点时,将pH=2的硫酸与pH=10的KOH等体积混合后,溶液显中性D....

1、当您付费下载文档后,您只拥有了使用权限,并不意味着购买了版权,文档只能用于自身使用,不得用于其他商业用途(如 [转卖]进行直接盈利或[编辑后售卖]进行间接盈利)。
2、本站所有内容均由合作方或网友上传,本站不对文档的完整性、权威性及其观点立场正确性做任何保证或承诺!文档内容仅供研究参考,付费前请自行鉴别。
3、如文档内容存在违规,或者侵犯商业秘密、侵犯著作权等,请点击“违规举报”。

碎片内容

钟祥一中联考高考化学模拟试卷(4月)(含解析)-人教版高三化学试题

文章天下+ 关注
实名认证
内容提供者

各种文档应有尽有

确认删除?
VIP
微信客服
  • 扫码咨询
会员Q群
  • 会员专属群点击这里加入QQ群
客服邮箱
回到顶部