电脑桌面
添加小米粒文库到电脑桌面
安装后可以在桌面快捷访问

教师问卷调查表 (2)VIP专享VIP免费

教师问卷调查表 (2)_第1页
1/3
教师问卷调查表 (2)_第2页
2/3
教师问卷调查表 (2)_第3页
3/3
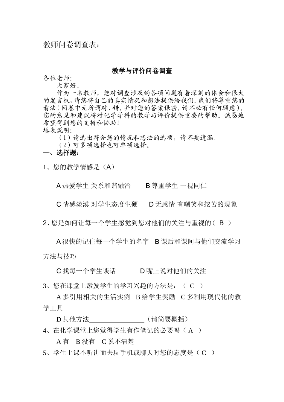
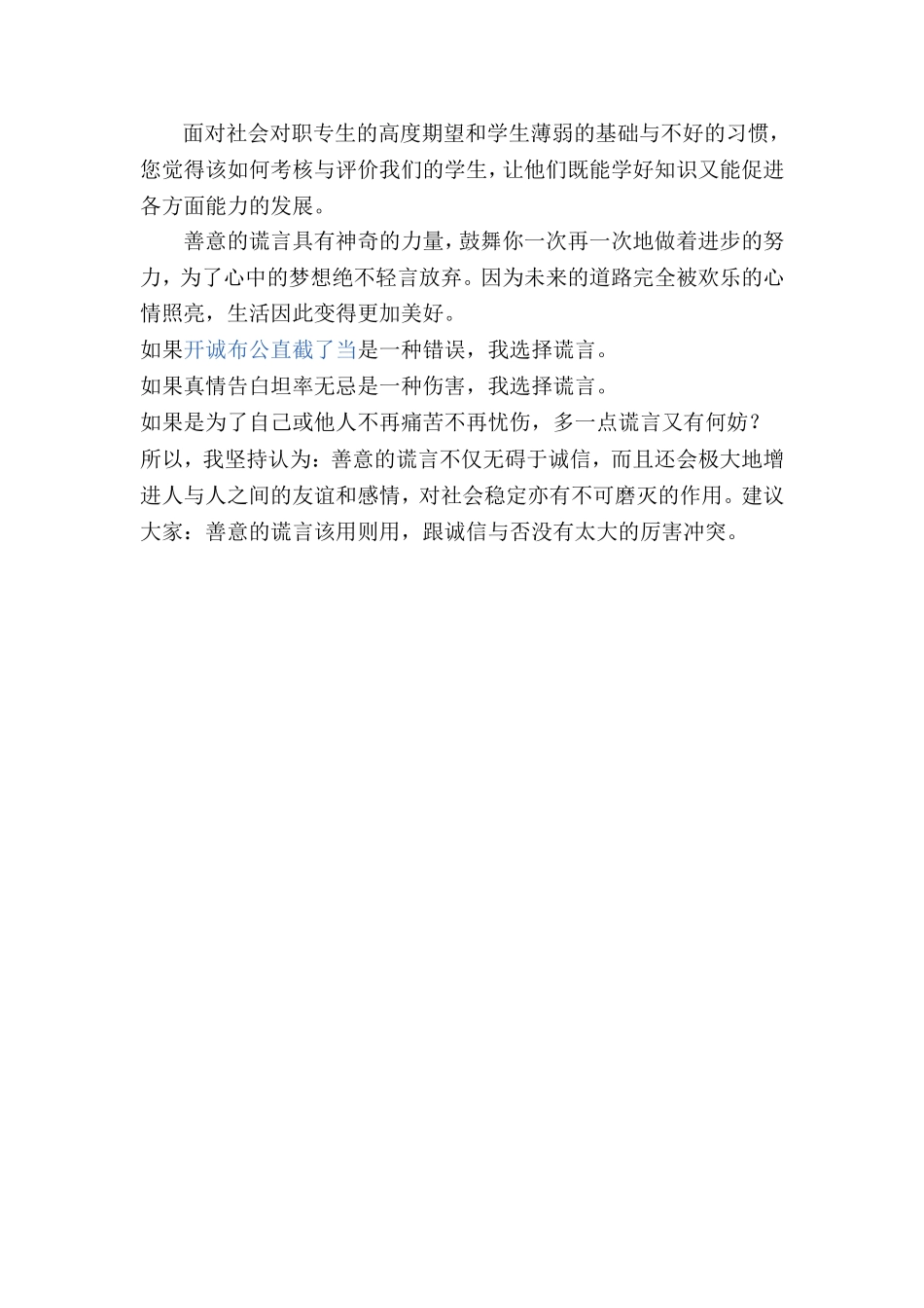
教师问卷调查表:教学与评价问卷调查各位老师:大家好!作为一名教师,您对调查涉及的各项问题有着深刻的体会和很大的发言权,请您将自己的真实情况和想法提供给我们。我们将尊重您的看法(问卷中无所谓对、错,并对您的答案保密,请不必有任何顾虑)。您的意见和建议将对化学学科的教学与评价提供重要的帮助。诚恳地希望得到您的支持和协助!填表说明:(1)请选出符合您的情况和想法的选项,请不要遗漏。(2)可多项选择也可单项选择。一、选择题:1、您的教学情感是(A)A热爱学生关系和谐融洽B尊重学生一视同仁C情感淡漠对学生态度生硬D无感情有嘲笑和挖苦的现象2、您是如何让每一个学生感觉到您对他们的关注与重视的(B)A很快的记住每一个学生的名字B课后和课间与他们交流学习方法与技巧C找每一个学生谈话D嘴上说对他们的关注3、您在课堂上激发学生的学习兴趣的方法是:(C)A多引用相关的生活实例B给学生奖励C多利用现代化的教学工具D其他方法(请简要概括)4、在化学课堂上您觉得学生有作笔记的必要吗(A)A有B没有C说不清楚5、学生上课不听讲而去玩手机或聊天时您的态度是(C)A上自己的课,不理他们B上缴手机并进行批评C课间找学生谈话,给他们讲道理并给他们改变态度的时间D扣分,考试不让通过E其他方法(请简要概括)6、对违反纪律并屡教不改的学生,你认为应如何处理(A)A向家长通报B严厉批评教育,严格的惩罚C说服教育D听之任之E由学校处理7、您是怎样看待学生抄作业的(B)A不好的行为,只是为了完成任务B好的行为,促进学习C不管他们,有做就行D扣分,考试不让通过8、甲同学化学基础差,可是他很认真,上课认真听讲,作笔记,也积极提问,回答问题(不一定回答得正确),做作业,学习很有热情。而且自始至终。但是考试成绩不好。您该如何评价甲同学呢?(D)A好学生,让他通过B好学生,不能让他通过C差生,不能让他通过D差生,让他通过E其他评价(请简要概括)9、乙同学化学基础好,可是他不认真,上课不认真听讲,不作笔记。上课说话,看小说,完游戏,有时还顶撞老师影响课堂。但是考试前两天突击看看书就考过了。老师该如何评价乙同学呢?(D)A好学生,让他通过B好学生,不能让他通过C差生,不能让他通过D差生,让他通过E其他评价(请简要概括)10、您在意学生对您的评价吗(A)A在意B不在意C无所谓11、您对班上学生数学科的考核与评价的根据是(C)A期考成绩B平时表现C两者结合D凭印象12、您觉得您的考核与评价会促进学生的发展吗(A)A会B不会C说不清楚二、论述题:面对社会对职专生的高度期望和学生薄弱的基础与不好的习惯,您觉得该如何考核与评价我们的学生,让他们既能学好知识又能促进各方面能力的发展。善意的谎言具有神奇的力量,鼓舞你一次再一次地做着进步的努力,为了心中的梦想绝不轻言放弃。因为未来的道路完全被欢乐的心情照亮,生活因此变得更加美好。如果开诚布公直截了当是一种错误,我选择谎言。如果真情告白坦率无忌是一种伤害,我选择谎言。如果是为了自己或他人不再痛苦不再忧伤,多一点谎言又有何妨?所以,我坚持认为:善意的谎言不仅无碍于诚信,而且还会极大地增进人与人之间的友谊和感情,对社会稳定亦有不可磨灭的作用。建议大家:善意的谎言该用则用,跟诚信与否没有太大的厉害冲突。

1、当您付费下载文档后,您只拥有了使用权限,并不意味着购买了版权,文档只能用于自身使用,不得用于其他商业用途(如 [转卖]进行直接盈利或[编辑后售卖]进行间接盈利)。
2、本站所有内容均由合作方或网友上传,本站不对文档的完整性、权威性及其观点立场正确性做任何保证或承诺!文档内容仅供研究参考,付费前请自行鉴别。
3、如文档内容存在违规,或者侵犯商业秘密、侵犯著作权等,请点击“违规举报”。

碎片内容

教师问卷调查表 (2)

确认删除?
VIP
微信客服
  • 扫码咨询
会员Q群
  • 会员专属群点击这里加入QQ群
客服邮箱
回到顶部