电脑桌面
添加小米粒文库到电脑桌面
安装后可以在桌面快捷访问

防溺水应急预案VIP免费

防溺水应急预案_第1页
1/8
防溺水应急预案_第2页
2/8
防溺水应急预案_第3页
3/8
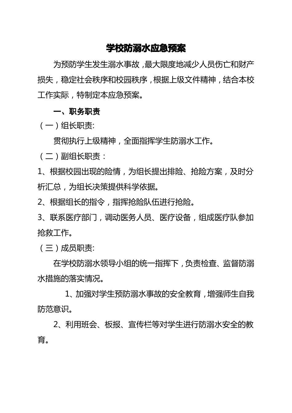
学校防溺水应急预案为预防学生发生溺水事故,最大限度地减少人员伤亡和财产损失,稳定社会秩序和校园秩序,根据上级文件精神,结合本校工作实际,特制定本应急预案。一、职务职责(一)组长职责:贯彻执行上级精神,全面指挥学生防溺水工作。(二)副组长职责:1、根据校园出现的险情,为组长提出排险、抢险方案,及时分析汇总,为组长决策提供科学依据。2、根据组长的指令,指挥抢险队伍进行抢险。3、联系医疗部门,调动医务人员、医疗设备,组成医疗队参加抢救工作。(三)成员职责:在学校防溺水领导小组的统一指挥下,负责检查、监督防溺水措施的落实情况。1、加强对学生预防溺水事故的安全教育,增强师生自我防范意识。2、利用班会、板报、宣传栏等对学生进行防溺水安全的教育。3、每年初夏时节,发放“关于加强学生防溺水安全教育致家长的一封信”,明确家校责任。4、当发生学生溺水时,要立即赶赴现场进行抢救并报告上级,请求110、120救助。5、协助有关部门调查处理和事故善后处理工作。根据实际情况,及时执行命令,启动应急预案。二、安全教育(一)游泳最容易遇到的意外有抽筋、陷入漩涡、被水草缠住等。万一发生了这些情况,应当采取下列自救方法:1、遇到意外要沉着镇静,不要惊慌,应当一面呼唤他人相助,一面设法自救。2、游泳发生抽筋时,如果离岸很近,应立即出水,到岸上进行按摩;如果离岸较远,可以采取仰游姿势,仰浮在水面上尽量对抽筋的肢体进行牵引、按摩,以求缓解;如果自行救治不见效,就应尽量利用未抽筋的肢体划水靠岸。3、游泳遇到水草,应以仰泳的姿势从原路游回。万一被水草缠住,不要乱蹦乱蹬,应仰浮在水面上.一手划水,一手解开水草,然后仰泳从原路游回。4、游泳时陷入漩涡,可以吸气后潜入水下,并用力向外游,待游出漩涡中心再浮出水面。5、游泳时如果出现体力不支、过度疲劳的情况,应停止游动,仰浮在水面上恢复体力,待体力恢复后及时返回岸上。6、在亲近溪流之前一定要预先得到家人的同意,同时要结伴以便互相照顾。7、设有“禁止游泳或水深危险”等警告标语之水域处,千万不可下水戏水。8、切勿到不明地形的水库、河流、水塘等游泳、戏水,以免发生危险。9、身心情况欠佳时,如疲倦、饱食、饥饿、生病、情绪不好均不宜戏水。10、如果看见有人溺水,要大声呼救。未熟练救生技术者,不要妄自赴救。(二)水中自救与救生一般在水中所发生之意外事件,通常由于两个原因:1、惊恐慌张:人于身历险境时,会因紧张而导致肌肉收缩、身体僵硬,而致活动力降低。2、体力耗竭:不断地挣扎,将体力耗尽,减少生存的机会。自救方法:发生溺水事故时,必须镇定冷静,了解自己所处环境,并利用本身浮力或身边物来自救求生。水中自救之基本原则为:保持体力,以在水中维持最长时间。为达此要求,必须缓和呼吸频率,放松肌肉,并减缓动作。水中求生之基本原则为:利用身上或身旁任何可增加浮力的物体,使身体浮在水上,以待救援。(三)在游泳池游泳安全常识1、池边不可奔跑或追逐,以免滑倒受伤。2、池边不可任意推人下水,以免撞到他人或撞到池边受伤。3、池边严禁跳水,常因水浅,造成颈椎受伤而终生瘫痪。4、戏水时,不可将他人压入水中不放,以免因呛水而窒息。5、活动中,已感有寒意时,或将有抽筋现象时,应登岸休息。6、若发现有人溺水时,即刻发出“有人溺水”呼救或打110请求支持,如果自己没有学过水上救生,不可冒然下水施救。7、若在水中发现自己体力不足,无法游回池边时,应立即举手求救,或大声喊叫“救命”等待救援。(四)防溺水知识1、不要私自在河边、湖边、水库边、水沟边、池塘边玩耍、追赶以防滑入水中。2、严禁学生特别是小学生私自下水游泳,必须有大人的陪同,并带好救生圈。3、严禁小学生私自外出钓鱼,因为钓鱼蹲在水边,水边的泥土、沙石长期被水浸泡,而变很松散,有些水边长年累月被水浸泡还长了苔藓,一踩上去就滑入水中,即使不滑入水中都有被摔伤的危险。4、如果出现有人溺水,不要冒然下水营救。5、遇到大风大雨、大浪或雾太大的天气,不在水边玩耍。6、如果不慎滑落水中,应吸足气,拍打着水,大声的呼喊,岸上的人应马上呼喊大人救援...

1、当您付费下载文档后,您只拥有了使用权限,并不意味着购买了版权,文档只能用于自身使用,不得用于其他商业用途(如 [转卖]进行直接盈利或[编辑后售卖]进行间接盈利)。
2、本站所有内容均由合作方或网友上传,本站不对文档的完整性、权威性及其观点立场正确性做任何保证或承诺!文档内容仅供研究参考,付费前请自行鉴别。
3、如文档内容存在违规,或者侵犯商业秘密、侵犯著作权等,请点击“违规举报”。

碎片内容

防溺水应急预案

您可能关注的文档

确认删除?
VIP
微信客服
  • 扫码咨询
会员Q群
  • 会员专属群点击这里加入QQ群
客服邮箱
回到顶部