电脑桌面
添加小米粒文库到电脑桌面
安装后可以在桌面快捷访问

2009年注册安全工程师考试安全生产事故案例分析真题及答案VIP免费

2009年注册安全工程师考试安全生产事故案例分析真题及答案_第1页
1/11
2009年注册安全工程师考试安全生产事故案例分析真题及答案_第2页
2/11
2009年注册安全工程师考试安全生产事故案例分析真题及答案_第3页
3/11
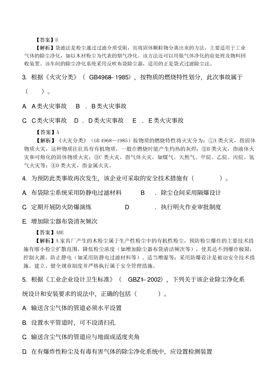
2009年度注册安全工程师试卷《安全生产事故案例分析》一、A家具生产企业木加工车间内有油漆木制件的砂、抛、磨加工等工序,车间内有有机溶剂和废弃的油漆桶等。车间的除尘净化系统采用反吹布袋除尘器。因新增了设备并扩大了生产规模,致使车间内粉尘浓度超标。为了治理车间内粉尘污染,将布袋除尘器由原有的4套增加到8套,车间内木粉尘浓度经处理后小于10mg/m3。2008年7月5日9时20分,除尘净化系统3号除尘器内发生燃爆着火,并瞬间引起4号除尘器内燃爆着火,造成燃爆点周围20M范围内部分厂房和设施损坏。由于燃爆区域内当时无人,未造成人员伤亡。根据以上场景,回答下列问题(共14分,每题2分,1~3题为单选题,4~7题为多选题):1.该企业生产过程中产生的木粉尘属于()。A.无机性粉尘B.有机性粉尘C.混合性粉尘D.二次扬尘E.次生粉尘2.该企业木加工车间除尘净化系统采用的除尘净化方法是()。A.湿式除尘法B.静电除尘法C.吸附净化除尘法D.袋式过滤除尘法E.旋风除尘法3.根据《火灾分类》(GB4968—1985),按物质的燃烧特性划分,此次事故属于()。A.A类火灾事故B.B类火灾事故C.C类火灾事故D.D类火灾事故E.E类火灾事故4.为预防此类事故再次发生,该企业可采取的安全技术措施有()。A.布袋除尘系统采用防静电过滤材料B.除尘仓间采用隔爆设计C.定期开展防火防爆演练D.执行明火作业审批制度E.增加除尘器布袋清灰频次5.根据《工业企业设计卫生标准》(GBZ1—2002),下列关于该企业除尘净化系统设计和安装要求的说法中,正确的包括()。A.输送含尘气体的管道必须水平设置B.设置水平管道时,可不设清扫孔C.输送含尘气体的管道应与地面成适度夹角D.在有爆炸性粉尘及有毒有害气体的除尘净化系统中,应设置检测装置E.为便于测试,设计中应在除尘净化系统的适当位置设测试孔6.根据《生产过程危险和有害因素分类与代码》(GB/T13861—1992),该企业存在的物理性危险和有害因素包括()。A.木粉尘B.油漆木制件砂、抛、磨过陈中的噪声C.作业环境不良D.高温物质E.使用的有机溶剂和废弃油漆桶内的油漆等挥发的有机气体7.此次事故的直接原因可能包括()。A.除尘器内粉尘浓度达到爆炸极限B.车间气温太高C.除尘管道内含尘气体流速过大D.含尘气体中混有金属颗粒E.除尘器内含尘气体湿度太大二、2008年6月6日,B炼油厂油罐区的2号汽油罐发生火灾爆炸事故,造成1人死亡、3人轻伤,直接经济损失420万元。该油罐为拱顶罐,容量200m3。油罐进油管从罐顶接入罐内,但未伸到罐底,罐内原有液位计,因失灵已拆除。2008年5月20日,油罐完成了清罐检修。6月6日8时,开始给油罐输油,汽油从罐顶输油时进油管内流速为2.3—2.5m/s,导致汽油在罐内发生了剧烈喷溅,随即着火爆炸。爆炸把整个罐顶抛离油罐。现场人员灭火时发现泡沫发生器不出泡沫,匆忙中用水枪灭火,导致火势扩大。消防队达到后,用泡沫扑灭了火灾。事故发生后,在事故调查分析时发现,泡沫灭火系统正常,泡沫发生器不出泡沫的原因是现场操作人员操作不当,开错了阀门。该厂针对此次事故暴露出的问题,加强了员工安全培训,在现场增设了自动监控系统,完善了现场设备、设施的标志和标识,制定了安全生产应急救援预案。根据以上场景,回答下列问题(共16分,每题2分,1~3题为单选题,4~8题为多选题)。1.根据《生产安全事故报告和调查处理条例》,该起事故属于()。A.一般事故B.较大事故C.重大事故D.特大事故E.特别重大事故2.根据《生产安全事故报告和调查处理条例》,B炼油厂主要负责人在接到此次事故报告后,应在()内,将事故信息以电话快报方式上报其所在地县级人民政府安全生产监管部门。A.1小时B.2小时C.24小时D.7天E.30天3.该起火灾爆炸事故的点火源是()。A.明火B.静电放电C.高温烘烤D.油品含有的杂质E.接地不良的罐体4.预防此类火灾爆炸事故发生的安全技术措施包括()。A.控制油品输入流速,防止喷溅B.保证罐体可靠接地C.加强管理和培训D.重新安装液位计E.增加消防水池5.油罐内发生火灾时,可以选用的灭火剂包括()。A.直流水B.泡沫C.开火水D.二氧化碳...

1、当您付费下载文档后,您只拥有了使用权限,并不意味着购买了版权,文档只能用于自身使用,不得用于其他商业用途(如 [转卖]进行直接盈利或[编辑后售卖]进行间接盈利)。
2、本站所有内容均由合作方或网友上传,本站不对文档的完整性、权威性及其观点立场正确性做任何保证或承诺!文档内容仅供研究参考,付费前请自行鉴别。
3、如文档内容存在违规,或者侵犯商业秘密、侵犯著作权等,请点击“违规举报”。

碎片内容

2009年注册安全工程师考试安全生产事故案例分析真题及答案

确认删除?
VIP
微信客服
  • 扫码咨询
会员Q群
  • 会员专属群点击这里加入QQ群
客服邮箱
回到顶部