电脑桌面
添加小米粒文库到电脑桌面
安装后可以在桌面快捷访问

第2讲 人口的空间变化和人口的合理容量VIP免费

第2讲  人口的空间变化和人口的合理容量_第1页
1/11
第2讲  人口的空间变化和人口的合理容量_第2页
2/11
第2讲  人口的空间变化和人口的合理容量_第3页
3/11
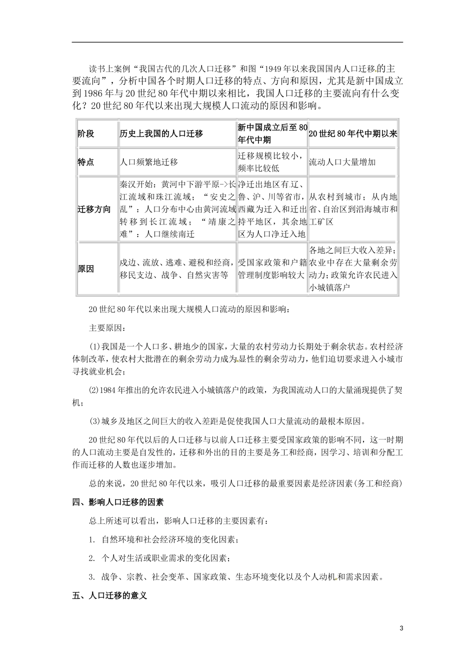
第2讲人口的空间变化和人口的合理容量第1课时人口的空间变化【教学目标】1.知识目标(1)了解人口的概念、主要类型,以及人口迁移的意义。(2)掌握影响人口迁移的主要因素。2.能力目标利用资料或图表,就具体的世界或地区人口迁移特点分析说明某地区或某时期人口迁移的主要原因。3.情感目标运用辩证唯物主义的运动与发展的观点,全面认识人口的发展理论,使自己树立正确的人口观。【教学重点】理解影响人口迁移的主要因素。【教学难点】正确理解人口迁移与环境的关系,并解决一些实际问题。【教学过程】一、区分概念1.人口移动和人口迁移人口移动泛指人口在空间位置上的变化,如旅游、出差、购物等。人口迁移是人口移动的一种特殊类型,它指的是人的居住地在国际或本国范围内发生改变,即人口在两个地区之间的空间移动,这种移动通常涉及人口居住地由迁出地到迁入地永久性或长期地改变。“人口迁移”这个概念中包括了三大要素:空间移动,居住地变更,时间限度(永久性或长期)。移动距离的长短并不能作为人口迁移的标准!人口迁移的特点主要从以下几个方面进行分析:(1)人口迁移的规模大小(或人口流动的流量大小);(2)人口迁移的方向(或迁出区和迁入区的分布);(3)人口迁移方式(例如自发的,政府组织的,外力强迫等);(4)人口迁移特点形成的原因(自然因素、社会经济因素、政治因素等);(5)人口迁移的意义(或作用),包括对迁出区和迁入区的作用。2.国际人口迁移和国内人口迁移这是人口迁移按是否跨越国界而划分的两种形式。(1)国际人口迁移:指人口跨国界并改变住所达到一定时间(通常为一年)的迁移活动。1跳转到第(二)部分的世界人口迁移在二战前后的不同变化。(2)国内人口迁移:指在一国范围内,人口从一个地区向另一个地区移居的现象。跳转到第(三、四)部分的美国的人口迁移和中国的人口迁移。二、国际人口迁移读图:国际人口迁移在不同历史时期的流向(该图可主要分二战前和二战后两个时期)问题:分析世界人口迁移的规律,可能影响的因素,带来的影响。(由学生讨论分析)归纳:二战前二战后迁移特点旧大陆->新大陆已开发国->未开发国集团性、大批量发展中国家->发达国家定居移民减少,短期流动工人增多迁移原因地理大发现与新航线的开辟;资本主义的发展与殖民主义的扩张。世界各国生产发展的不平衡迁移路线欧洲->美洲非洲->美洲(殖民者掠夺)中、日、印等->东南亚、美洲(帝国主义招工)发展中国家->北美、西欧外籍工人->西亚南欧->西欧影响促进新大陆的开发,种族、民族的融合、文化的交流美洲人口剧增,非洲人口大量减少,大批印第安人被杀害缓和了迁出国的人口压力,但也造成了人才外流对移入国提供了廉价劳动力,促进了经济发展三、国内人口迁移1.美国的人口迁移读书上案例“美国的人口迁移”,分析美国作为一个移民国家,自1850年以来人口迁移的规律、原因,带来的影响。时期迁移的原因迁移流向19世纪中期南北战争人口大规模西移19世纪和20世纪之交工业化和城市化的发展由乡村流入城市20世纪20年代到60年代农业危机、自然灾害南部人口迁往北部和西部20世纪60年代末到70年代初东北老工业基地环境恶化,西部、南部有新资源、新工业的阳光地带由东北部迁往南部和西部20世纪70年代以后城市环境改善和老工业区经济的重建人口向老工业区和城市回流2.中国的人口迁移2读书上案例“我国古代的几次人口迁移”和图“1949年以来我国国内人口迁移的主要流向”,分析中国各个时期人口迁移的特点、方向和原因,尤其是新中国成立到1986年与20世纪80年代中期以来相比,我国人口迁移的主要流向有什么变化?20世纪80年代以来出现大规模人口流动的原因和影响。阶段历史上我国的人口迁移新中国成立后至80年代中期20世纪80年代中期以来特点人口频繁地迁移迁移规模比较小,频率比较低流动人口大量增加迁移方向秦汉开始:黄河中下游平原->长江流域和珠江流域;“安史之乱”:人口分布中心由黄河流域转移到长江流域;“靖康之难”:人口继续南迁净迁出地区有辽、鲁、沪、川等省市,西藏为迁入和迁出持平地区,其余地区为人口净迁入地从农村到城市;从内地省、自治区到沿海城市和工矿区原因戍边、流放、逃难、...

1、当您付费下载文档后,您只拥有了使用权限,并不意味着购买了版权,文档只能用于自身使用,不得用于其他商业用途(如 [转卖]进行直接盈利或[编辑后售卖]进行间接盈利)。
2、本站所有内容均由合作方或网友上传,本站不对文档的完整性、权威性及其观点立场正确性做任何保证或承诺!文档内容仅供研究参考,付费前请自行鉴别。
3、如文档内容存在违规,或者侵犯商业秘密、侵犯著作权等,请点击“违规举报”。

碎片内容

第2讲 人口的空间变化和人口的合理容量

您可能关注的文档

雨丝书吧+ 关注
实名认证
内容提供者

乐于和他人分享知识,从事历史教学,热爱教育,高度负责。

确认删除?
VIP
微信客服
  • 扫码咨询
会员Q群
  • 会员专属群点击这里加入QQ群
客服邮箱
回到顶部