电脑桌面
添加小米粒文库到电脑桌面
安装后可以在桌面快捷访问

多媒体技术的发展与应用(第一课时)VIP免费

多媒体技术的发展与应用(第一课时)_第1页
1/5
多媒体技术的发展与应用(第一课时)_第2页
2/5
多媒体技术的发展与应用(第一课时)_第3页
3/5
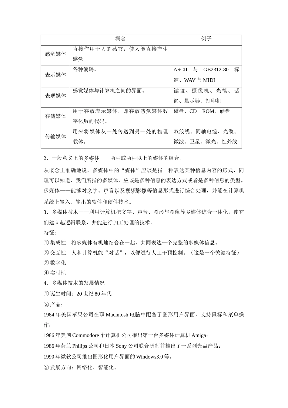
第五章多媒体信息加工第一节图像信息的采集加工——多媒体技术的发展与应用一、教学目标知识、技能目标:了解媒体的概念和分类,理解多媒体的内涵和特征。过程、方法目标:能从日常的生活和学习中感受各种媒体及其作用,能从实践中归纳多媒体的含义和分析多媒体的特征。情感态度与价值观目标:体验媒体和多媒体所包含的文化内涵,关注多媒体技术对人们的学习、工作、生活的影响,辩证地认识媒体和多媒体技术对社会发展的影响。二、教学内容1.多媒体计算机技术2.回顾多媒体技术的历史3.多媒体技术支持及应用领域三、教学重点媒体、多媒体与多媒体技术的概念,多媒体技术的发展,多媒体技术的广泛应用及其重要作用四、教学难点多媒体技术的应用五、教学方法讲授法、演示法、实践操作法六、教学时间:1课时七、教学环境:计算机机房八、教学过程一、多媒体技术的发展1.媒体——在日常生活中,被称为媒体的东西有许多,如蜜蜂是传播花粉的媒体、苍蝇是传播病菌的媒体。但准确地说,这些所谓的“媒体”是传播媒体,并非我们所说的多媒体中的“媒体”,因为这些传播媒体传播的都是某种物质实体,而文字、声音、图像、图形这些都不是物质实体,它们只是客观事物某种属性的表面特征,是一种信息表示方式。我们在计算机和通信领域所说的“媒体”,是信息存储、传播和表现的载体,并不是一般的媒介和媒质。信息表示和传播的载体(即承载信息的载体),如文本、图像、声音、动画等。几种常见的媒体:概念例子感觉媒体直接作用于人的感官,使人能直接产生感觉。表示媒体各种编码。ASCII与GB2312-80标准、WAV与MIDI表现媒体感觉媒体与计算机之间的界面。键盘、摄像机、光笔、话筒、显示器、打印机存储媒体用于存放表示媒体,即存放感觉媒体数字化后的代码。磁盘、CD—ROM、硬盘传输媒体用来将媒体从一处传送到另一处的物理载体。双绞线、同轴电缆、光缆、微波、卫星、激光、红外线2.一般意义上的多媒体——两种或两种以上的媒体的组合。从概念上准确地说,多媒体中的“媒体”应该是指一种表达某种信息内容的形式,同理可以知道,我们所指的多媒体,应该是多种信息的表达方式或者是多种信息的类型。多媒体——能够对文字、声音以及视频影像等信息形式进行综合处理,并能在计算机系统上输入、输出的软件和硬件技术。3.多媒体技术——利用计算机把文字、声音、图形与图像等多媒体综合一体化,使它们建立起逻辑联系,并能进行加工处理的技术。特征:①集成性:将多媒体有机地结合在一起,共同表达一个完整的多媒体信息。②交互性:人和计算机能“对话”,以便进行人工干预控制。(这是一个关键特征)③数字化④实时性4.多媒体技术的发展情况①诞生时间:20世纪80年代②产品:1984年美国苹果公司在职Macintosh电脑中配备了图形用户界面,支持鼠标和菜单操作;1986年美国Commodore个计算机公司推出第一台多媒体计算机Amiga;1986年荷兰Philips公司和日本Sony公司联合研制并推出了一系列光盘产品;1990年微软公司推出图形化用户界面的Windows3.0等。③发展方向:网络化、智能化、④1990年,世界上主要的硬件和软件公司联合在一起组成了多媒体PC市场协会,简称MPC。主线:一是视频技术的发展;二是音频技术的发展视频技术发展的三个高潮AVI:奠定计算机视频存储的基础MPEG:普及了计算机视频应用Stream(流格式):网络传播视频音频技术发展的两个阶段以单机为主的WAV和MIDA音乐各种网络音乐压缩技术:(RA、RM、RAM)、MP3、VQF、WMA5.多媒体的组成部分⑴多媒体硬件A.声卡:能完全承担声音生成及管理的电子线路接口板。它和微机中的CPU并行对声音进行生成和管理。大多数声卡由都有立体声输入输出端口、麦克风端口和乐器数字接口(MIDI)。B.视频处理显示卡:具有视频输入输出、电视端口等,其任务是采集、处理和控制数据数据信息,加速传送显示和播放出来。三种基本技术纯软件技术可以通过程序以每秒15幅画面的速度在一个小窗口里播放视频图像。模拟通道技术可将视频信号和要显示的其他视频图像混合在一起来播放。视频处理技术利用视频处理部分的电路将压缩数据还原,然后再在高分辨率显示器...

1、当您付费下载文档后,您只拥有了使用权限,并不意味着购买了版权,文档只能用于自身使用,不得用于其他商业用途(如 [转卖]进行直接盈利或[编辑后售卖]进行间接盈利)。
2、本站所有内容均由合作方或网友上传,本站不对文档的完整性、权威性及其观点立场正确性做任何保证或承诺!文档内容仅供研究参考,付费前请自行鉴别。
3、如文档内容存在违规,或者侵犯商业秘密、侵犯著作权等,请点击“违规举报”。

碎片内容

多媒体技术的发展与应用(第一课时)

确认删除?
VIP
微信客服
  • 扫码咨询
会员Q群
  • 会员专属群点击这里加入QQ群
客服邮箱
回到顶部