电脑桌面
添加小米粒文库到电脑桌面
安装后可以在桌面快捷访问

保安竞争上岗方案VIP免费

保安竞争上岗方案_第1页
1/10
保安竞争上岗方案_第2页
2/10
保安竞争上岗方案_第3页
3/10
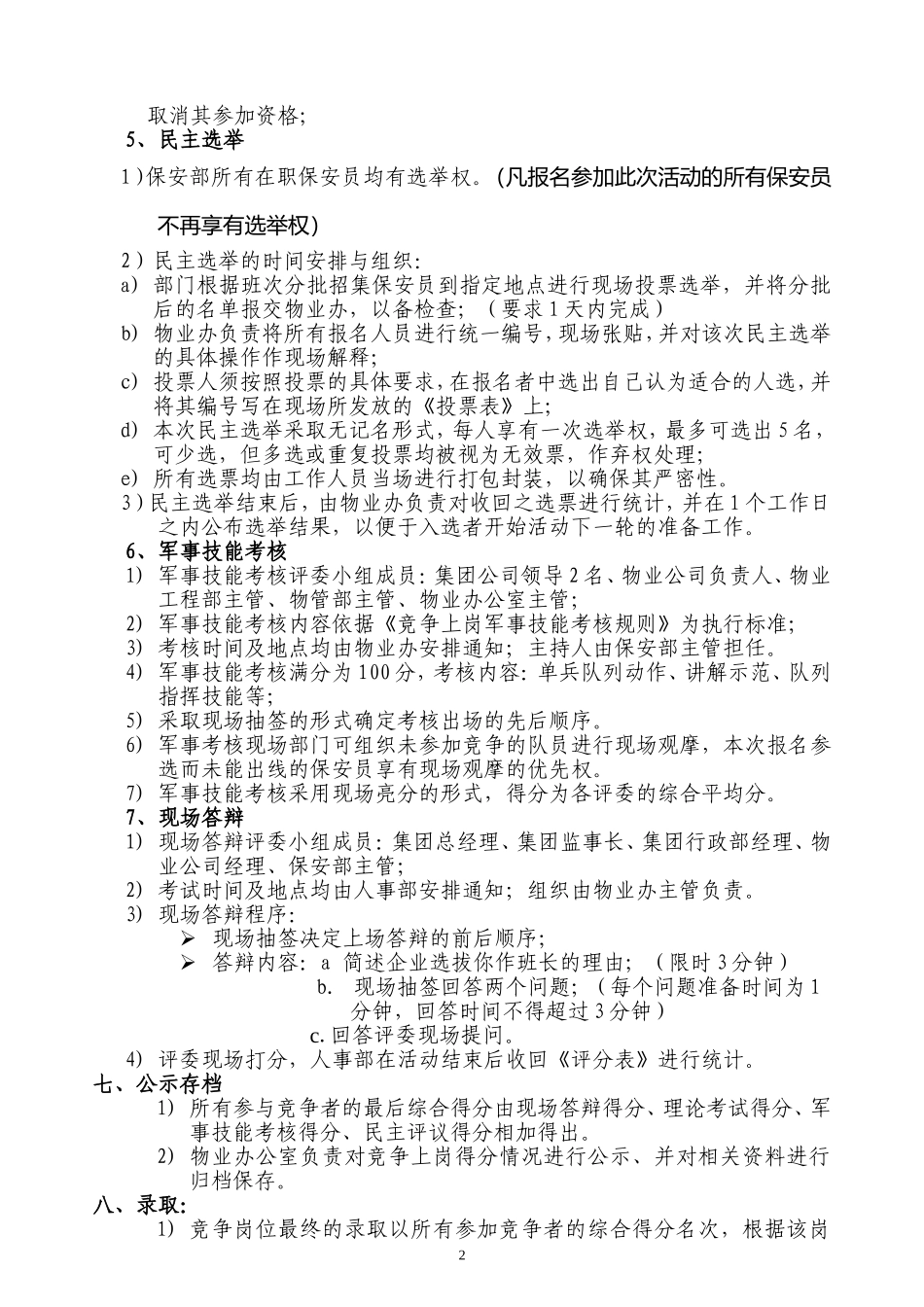
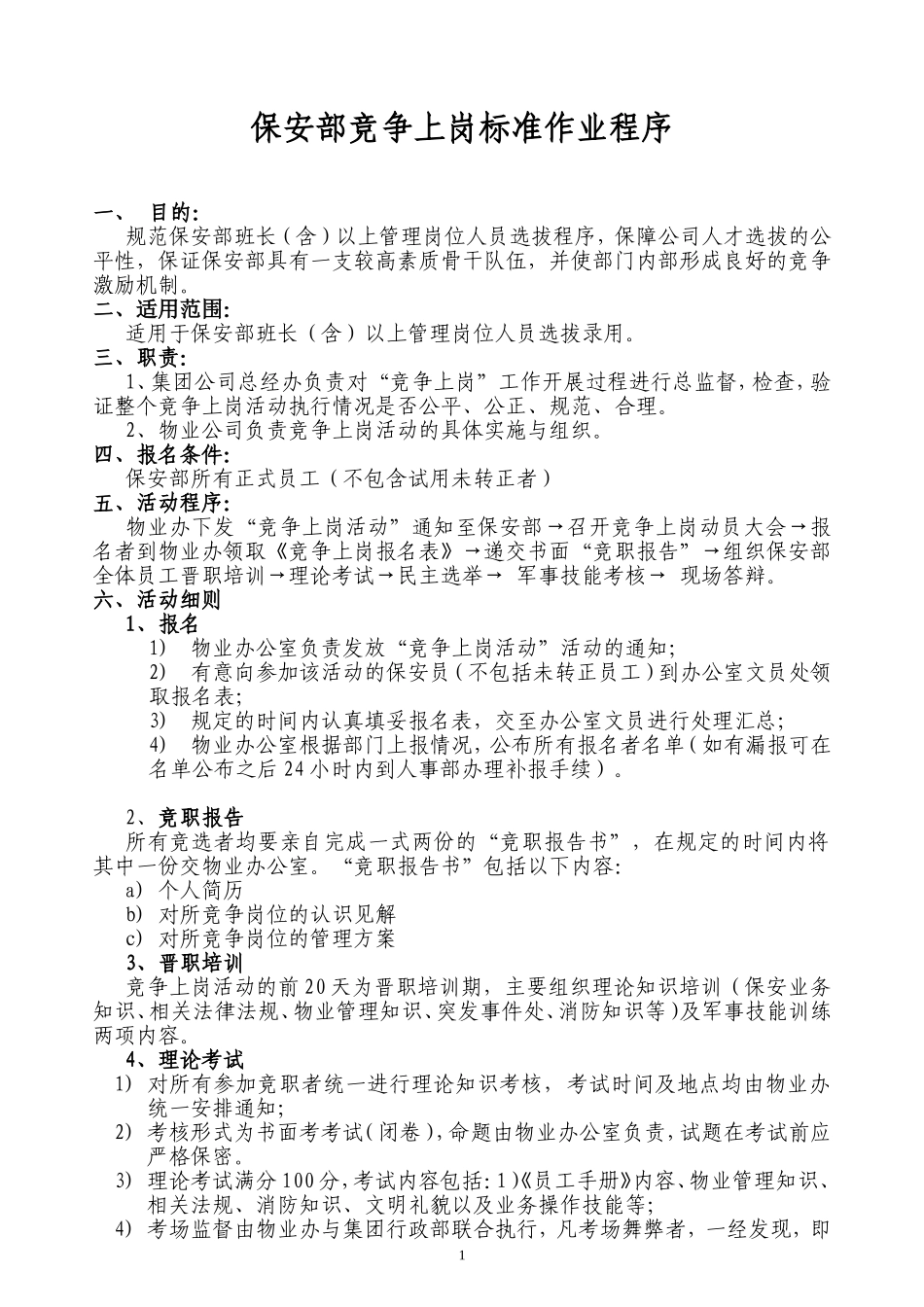
保安部竞争上岗标准作业程序一、目的:规范保安部班长(含)以上管理岗位人员选拔程序,保障公司人才选拔的公平性,保证保安部具有一支较高素质骨干队伍,并使部门内部形成良好的竞争激励机制。二、适用范围:适用于保安部班长(含)以上管理岗位人员选拔录用。三、职责:1、集团公司总经办负责对“竞争上岗”工作开展过程进行总监督,检查,验证整个竞争上岗活动执行情况是否公平、公正、规范、合理。2、物业公司负责竞争上岗活动的具体实施与组织。四、报名条件:保安部所有正式员工(不包含试用未转正者)五、活动程序:物业办下发“竞争上岗活动”通知至保安部→召开竞争上岗动员大会→报名者到物业办领取《竞争上岗报名表》→递交书面“竞职报告”→组织保安部全体员工晋职培训→理论考试→民主选举→军事技能考核→现场答辩。六、活动细则1、报名1)物业办公室负责发放“竞争上岗活动”活动的通知;2)有意向参加该活动的保安员(不包括未转正员工)到办公室文员处领取报名表;3)规定的时间内认真填妥报名表,交至办公室文员进行处理汇总;4)物业办公室根据部门上报情况,公布所有报名者名单(如有漏报可在名单公布之后24小时内到人事部办理补报手续)。2、竞职报告所有竞选者均要亲自完成一式两份的“竞职报告书”,在规定的时间内将其中一份交物业办公室。“竞职报告书”包括以下内容:a)个人简历b)对所竞争岗位的认识见解c)对所竞争岗位的管理方案3、晋职培训竞争上岗活动的前20天为晋职培训期,主要组织理论知识培训(保安业务知识、相关法律法规、物业管理知识、突发事件处、消防知识等)及军事技能训练两项内容。4、理论考试1)对所有参加竞职者统一进行理论知识考核,考试时间及地点均由物业办统一安排通知;2)考核形式为书面考考试(闭卷),命题由物业办公室负责,试题在考试前应严格保密。3)理论考试满分100分,考试内容包括:1)《员工手册》内容、物业管理知识、相关法规、消防知识、文明礼貌以及业务操作技能等;4)考场监督由物业办与集团行政部联合执行,凡考场舞弊者,一经发现,即1取消其参加资格;5、民主选举1)保安部所有在职保安员均有选举权。(凡报名参加此次活动的所有保安员不再享有选举权)2)民主选举的时间安排与组织:a)部门根据班次分批招集保安员到指定地点进行现场投票选举,并将分批后的名单报交物业办,以备检查;(要求1天内完成)b)物业办负责将所有报名人员进行统一编号,现场张贴,并对该次民主选举的具体操作作现场解释;c)投票人须按照投票的具体要求,在报名者中选出自己认为适合的人选,并将其编号写在现场所发放的《投票表》上;d)本次民主选举采取无记名形式,每人享有一次选举权,最多可选出5名,可少选,但多选或重复投票均被视为无效票,作弃权处理;e)所有选票均由工作人员当场进行打包封装,以确保其严密性。3)民主选举结束后,由物业办负责对收回之选票进行统计,并在1个工作日之内公布选举结果,以便于入选者开始活动下一轮的准备工作。6、军事技能考核1)军事技能考核评委小组成员:集团公司领导2名、物业公司负责人、物业工程部主管、物管部主管、物业办公室主管;2)军事技能考核内容依据《竞争上岗军事技能考核规则》为执行标准;3)考核时间及地点均由物业办安排通知;主持人由保安部主管担任。4)军事技能考核满分为100分,考核内容:单兵队列动作、讲解示范、队列指挥技能等;5)采取现场抽签的形式确定考核出场的先后顺序。6)军事考核现场部门可组织未参加竞争的队员进行现场观摩,本次报名参选而未能出线的保安员享有现场观摩的优先权。7)军事技能考核采用现场亮分的形式,得分为各评委的综合平均分。7、现场答辩1)现场答辩评委小组成员:集团总经理、集团监事长、集团行政部经理、物业公司经理、保安部主管;2)考试时间及地点均由人事部安排通知;组织由物业办主管负责。3)现场答辩程序:现场抽签决定上场答辩的前后顺序;答辩内容:a简述企业选拔你作班长的理由;(限时3分钟)b.现场抽签回答两个问题;(每个问题准备时间为1分钟,回答时间不得超过3分钟)c.回答评委现场提问。4)评委现场打分,人事部在活动结束...

1、当您付费下载文档后,您只拥有了使用权限,并不意味着购买了版权,文档只能用于自身使用,不得用于其他商业用途(如 [转卖]进行直接盈利或[编辑后售卖]进行间接盈利)。
2、本站所有内容均由合作方或网友上传,本站不对文档的完整性、权威性及其观点立场正确性做任何保证或承诺!文档内容仅供研究参考,付费前请自行鉴别。
3、如文档内容存在违规,或者侵犯商业秘密、侵犯著作权等,请点击“违规举报”。

碎片内容

保安竞争上岗方案

确认删除?
VIP
微信客服
  • 扫码咨询
会员Q群
  • 会员专属群点击这里加入QQ群
客服邮箱
回到顶部