电脑桌面
添加小米粒文库到电脑桌面
安装后可以在桌面快捷访问

蛋白质水平检测基因沉默VIP免费

蛋白质水平检测基因沉默_第1页
1/4
蛋白质水平检测基因沉默_第2页
2/4
蛋白质水平检测基因沉默_第3页
3/4
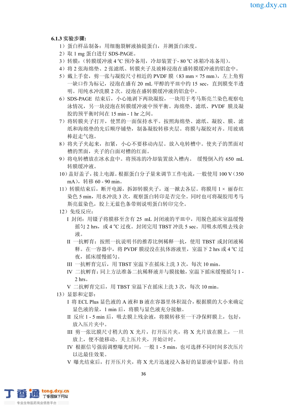
346蛋白质水平检测基因沉默6.1Westernblot6.1.1Westernblot的介绍1)原理WesternBlot印迹法是把通过电泳分离的蛋白质组分从凝胶转移至一种固相支持物,通过抗体与附着于固相支持物的靶蛋白的抗原表位发生特异性反应进行检测。WesternBlot既可以定性,又可以半定量,是初步鉴定靶蛋白表达的最方便也是最通用的方法。2)特点●分辨率高,采用SDS-PAGE变性电泳●灵敏度高,可检测到pg级●准确性高,通过与内参蛋白比较对靶蛋白进行相对含量3)实验流程(本公司采用湿转法)tong.dxy.cn356.1.2试剂耗材的准备:1)转膜缓冲液(48mMTris-HCl,39mM甘氨酸,0.037%SDS,20%甲醇):甘氨酸2.9gTris-HCl5.8gSDS0.37g甲醇200mL纯水至1000mL溶解后室温保存,溶液可重复使用3-5次2)10×丽春红染液:丽春红S2.0g三氯乙酸30.0g磺基水杨酸3.0g纯水至100mL使用时将其稀释10倍。3)TBS缓冲液:1mol/LTris-HCl(pH7.5)10.0mLNaCl8.8g纯水至1000mL4)TBST缓冲液(含20%Tween20的TBS缓冲液):20%Tween201.65mLTBS700mL混匀后即可使用,最好现用现配。5)封闭液(含5%脱脂奶粉的TBST缓冲液):脱脂奶粉5.0gTBST100mL最好现用现配,用量以盖过膜面即可,一次性使用6)一抗、二抗及抗体稀释液:参照说明书,以封闭液或TBST进行稀释。7)底物显色液ECL,4oC避光保存,现用现配。8)显影液和定影液用水稀释10-20倍于铝盒中,可多次使用。室温避光存放。tong.dxy.cn366.1.3实验步骤:1)蛋白样品制备:用细胞裂解液抽提蛋白,并测蛋白浓度。2)取1mg蛋白进行SDS-PAGE。3)转膜:(转膜缓冲液4oC预冷备用,冷却装置于-80oC冰箱冷冻备用)。4)将2张海绵垫、2张滤纸、转膜夹子及玻棒浸泡在盛转膜缓冲液的铝盒中。5)戴上手套,剪一张与凝胶尺寸相近的PVDF膜(83mm×75mm),左上角剪一缺口作为标记,浸泡在盛有20mL甲醇的平皿中约15sec,直到膜变半透明。用纯水冲洗膜2次。浸泡在盛转膜缓冲液的铝盒中。6)SDS-PAGE结束后,小心地剥下两块凝胶,一块用于考马斯亮兰染色观察电泳情况,另一块浸泡在转膜缓冲液中预平衡。海绵垫、滤纸、PVDF膜及凝胶的预平衡时间在15min-1hr之间。7)将转膜夹子打开,使黑的一面保持水平。按照海绵垫、滤纸、凝胶、膜、滤纸和海绵垫的先后顺序铺垫,制备凝胶转移夹层。将膜与凝胶对齐。用玻璃棒赶走气泡。8)将夹子夹起来,扣紧,小心不要移动内层。放入电转槽中。使夹子的黑面对槽的黑面,夹子的白面对槽的红面。9)将电转槽放在冰水盒中。将预冻的冷却装置放入槽内。缓慢倒入约650mL转膜缓冲液。10)盖好盖子,接上电源。根据蛋白分子量来调节工作电流,一般使用100V(350mA),转移60-90min。11)转膜结束后,断开电源,拆卸转膜夹子,逐一掀去各层。将膜用1×丽春红染色5min,用水冲洗3次,观察蛋白转印是否完全。同时也可将凝胶用考马斯亮蓝染色,胶上无蓝色条带则说明蛋白转印完全。12)免疫反应:I封闭:用镊子将膜移至含有25mL封闭液的平皿中,用脱色摇床室温缓慢摇匀2hrs,或4oC过夜。封闭完用TBST冲洗5sec。用吸水纸吸去残余液。II一抗孵育:按照一抗说明书的推荐比例稀释一抗,使用TBST或封闭液稀释。在一容器中,将PVDF膜浸没在抗体溶液里,室温下2hrs或4oC过夜,摇床缓慢摇匀。III一抗孵育完后,用TBST室温下在摇床上洗3次,每次10min。IV二抗孵育:同上方法准备二抗稀释液并与膜接触,室温下摇床缓慢摇匀1-2hrs。V二抗孵育完后,用TBST室温下在摇床上洗3次,每次10min。13)显影和定影:I将ECLPlus显色液的A液和B液在容器里体积混合,根据膜的大小来确定显色液的量,1min后,将膜与显色液充分接触。II反应1-5min后,吸去膜上残余液,将膜转移至一干净保鲜膜上,包好,放入压片夹中。III剪一张比膜尺寸稍大的X光片,打开压片夹,将X光片放在膜上,一旦放上,便不能移动。关上压片夹,开始计时。IV根据信号强弱调整曝光时间,一般1-5min,也可选择不同时间多次压片以达最佳效果。V曝光结束后,打开压片夹,将X光片迅速浸入备好的显影液中显影,待出tong.dxy.cn37现明显条带后,终止显影。一般1-2min(20-25oC)。VI显影结束后,用水冲洗X光片,放到定影液中,定影时间一般为5-10min,以胶片透明为止。VII用水冲洗去底片上残留的定影液,室温下晾干。tong.dxy.cn

1、当您付费下载文档后,您只拥有了使用权限,并不意味着购买了版权,文档只能用于自身使用,不得用于其他商业用途(如 [转卖]进行直接盈利或[编辑后售卖]进行间接盈利)。
2、本站所有内容均由合作方或网友上传,本站不对文档的完整性、权威性及其观点立场正确性做任何保证或承诺!文档内容仅供研究参考,付费前请自行鉴别。
3、如文档内容存在违规,或者侵犯商业秘密、侵犯著作权等,请点击“违规举报”。

碎片内容

蛋白质水平检测基因沉默

海纳百川+ 关注
实名认证
内容提供者

热爱教学事业,对互联网知识分享很感兴趣

确认删除?
VIP
微信客服
  • 扫码咨询
会员Q群
  • 会员专属群点击这里加入QQ群
客服邮箱
回到顶部