电脑桌面
添加小米粒文库到电脑桌面
安装后可以在桌面快捷访问

基层医院工作人员绩效考核办法VIP免费

基层医院工作人员绩效考核办法_第1页
1/5
基层医院工作人员绩效考核办法_第2页
2/5
基层医院工作人员绩效考核办法_第3页
3/5
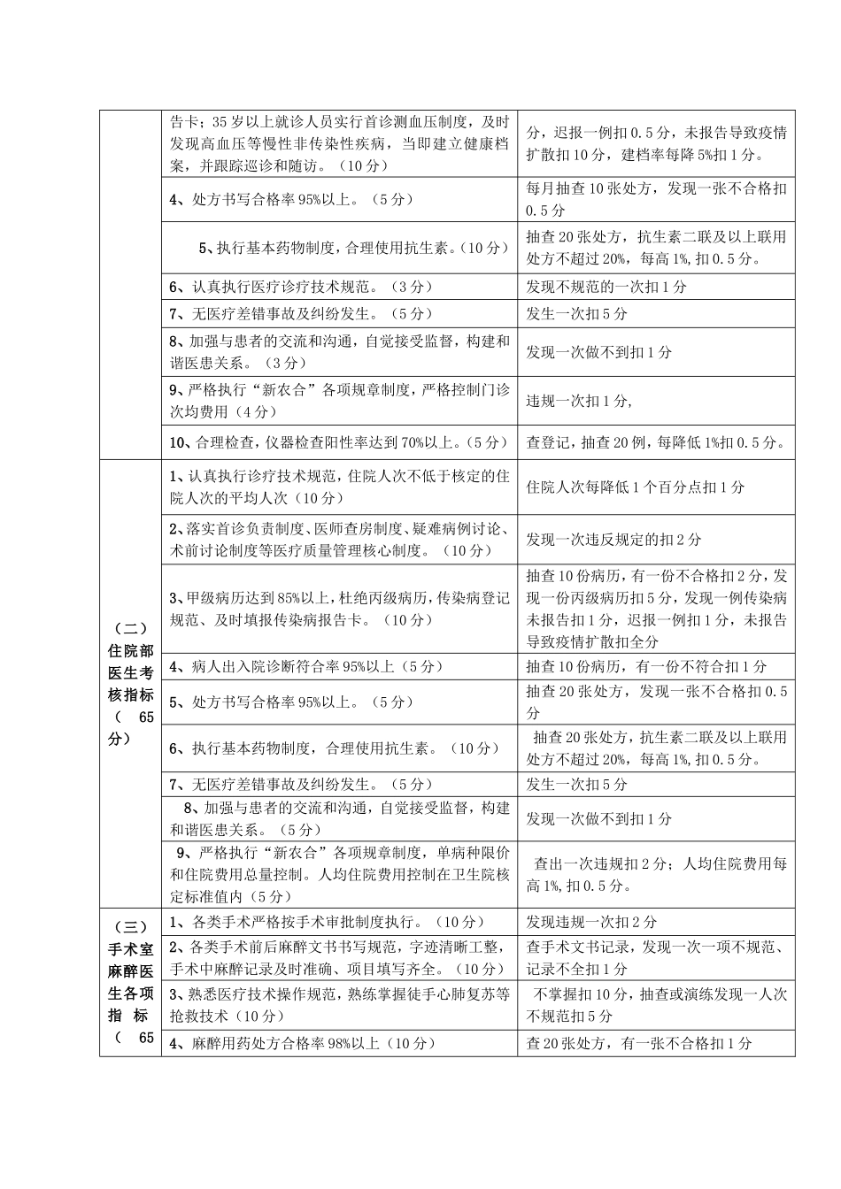
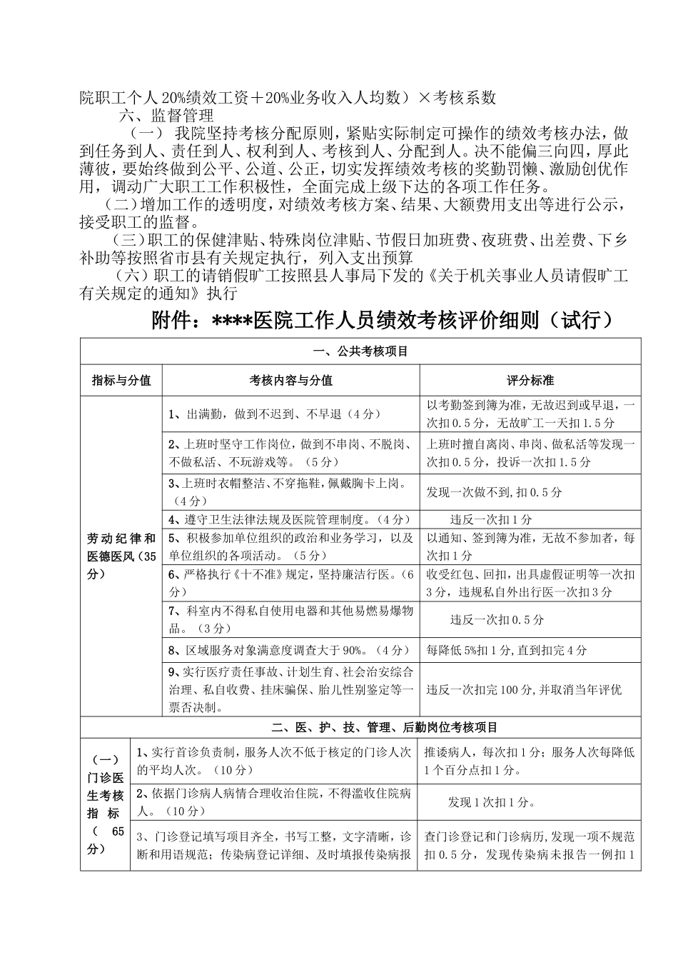
基层医院工作人员绩效考核办法为切实加强我院管理,提高工作效率,逐步建立乡镇卫生院提供医疗服务所得收入与医务人员个人收入不直接挂钩的分配制度和激励机制,调动广大医务人员工作积极性。根据《、、省基层医疗卫生机构绩效考核办法》精神,结合我院实际,特制定本办法。一、基本原则(一)效率优先原则。坚持工作数量与工作质量相结合,按劳取酬、优劳多酬,不得将个人收入与开单提成相结合,突出社会效益,淡化经济效益;(二)公平公正原则。坚持工作总量与服务质量相结合、岗位风险与分配系数相统一,实行因事设岗、以岗定责、以责定分、以分取酬;(三)合理分配原则。坚持成本核算、总量控制、确保结余,加强成本费用控制,摒弃短期行为,增强发展后劲。二、考核内容及评价标准卫生院干部职工的考核内容及评价标准参照附件制定。三、考核方法1、院委会负责对职工进行考核。2、每年年初要结合本院实际,根据职工工作岗位的性质和特点,确定岗位工作职责和考核评价标准,坚持每月考核,考核结果进行公示,按考核结果兑付绩效工资。3、职工实行考勤与考绩相结合的绩效考核办法。档案工资的70%作为基本工资,每月考勤发放,乡镇卫生院依据出勤情况实行日工资制,出勤天数按照当月法定出勤日计算。档案工资的30%,并提取卫生院业务收入的20%作为绩效工资,进行考核二次分配,将考核结果与绩效工资挂钩4、职工的津贴补贴列入支出预算,作为收入分配中的固定部分按月发四、考核方式1、查阅资料。包括查阅各种统计报表、病历、处方、诊疗登记等2、现场检查。包括查看医疗设备完好率和使用率、服务流程、服务规范、工作纪律、制度建设、环境卫生等。3、召开座谈会。随机抽取30%的职工和患者进行座谈,征求意见。4、计算工作量。对每个职工的工作量进行核算。5、评价服务质量。对每个职工的服务质量采取不定期巡查和定期检查相结合的方式进行评价,结果作为评价服务质量的依据。6、评估满意度。对不遵守医院规章制度和工作纪律等要按次、按性质予以扣分。五、考核结果运用1、乡镇卫生院职工绩效考核实行百分制考核。考核结果分为4个等次,分值在90分以上的为优秀,80-89分为良好,60-79分为合格,60分以下的为不合格。考核优秀的比例不得超过15%,按分数高低依次确定。2、按考核结果确定考核系数,不合格的为0.8、合格的为1.0、良好的为1.2,优秀的为1.4。3、结合岗位考核系数对绩效工资进行分配。即:职工当月绩效工资=(卫生院职工个人20%绩效工资+20%业务收入人均数)×考核系数六、监督管理(一)我院坚持考核分配原则,紧贴实际制定可操作的绩效考核办法,做到任务到人、责任到人、权利到人、考核到人、分配到人。决不能偏三向四,厚此薄彼,要始终做到公平、公道、公正,切实发挥绩效考核的奖勤罚懒、激励创优作用,调动广大职工工作积极性,全面完成上级下达的各项工作任务。(二)增加工作的透明度,对绩效考核方案、结果、大额费用支出等进行公示,接受职工的监督。(三)职工的保健津贴、特殊岗位津贴、节假日加班费、夜班费、出差费、下乡补助等按照省市县有关规定执行,列入支出预算(六)职工的请销假旷工按照县人事局下发的《关于机关事业人员请假旷工有关规定的通知》执行附件:****医院工作人员绩效考核评价细则(试行)一、公共考核项目指标与分值考核内容与分值评分标准劳动纪律和医德医风(35分)1、出满勤,做到不迟到、不早退(4分)以考勤签到簿为准,无故迟到或早退,一次扣0.5分,无故旷工一天扣1.5分2、上班时坚守工作岗位,做到不串岗、不脱岗、不做私活、不玩游戏等。(5分)上班时擅自离岗、串岗、做私活等发现一次扣0.5分,投诉一次扣1.5分3、上班时衣帽整洁、不穿拖鞋,佩戴胸卡上岗。(4分)发现一次做不到,扣0.5分4、遵守卫生法律法规及医院管理制度。(4分)违反一次扣1分5、积极参加单位组织的政治和业务学习,以及单位组织的各项活动。(5分)以通知、签到簿为准,无故不参加者,每次扣1分6、严格执行《十不准》规定,坚持廉洁行医。(6分)收受红包、回扣,出具虚假证明等一次扣3分,违规私自外出行医一次扣3分7、科室内不得私自使用电器...

1、当您付费下载文档后,您只拥有了使用权限,并不意味着购买了版权,文档只能用于自身使用,不得用于其他商业用途(如 [转卖]进行直接盈利或[编辑后售卖]进行间接盈利)。
2、本站所有内容均由合作方或网友上传,本站不对文档的完整性、权威性及其观点立场正确性做任何保证或承诺!文档内容仅供研究参考,付费前请自行鉴别。
3、如文档内容存在违规,或者侵犯商业秘密、侵犯著作权等,请点击“违规举报”。

碎片内容

基层医院工作人员绩效考核办法

您可能关注的文档

确认删除?
VIP
微信客服
  • 扫码咨询
会员Q群
  • 会员专属群点击这里加入QQ群
客服邮箱
回到顶部