电脑桌面
添加小米粒文库到电脑桌面
安装后可以在桌面快捷访问

各种岗位的绩效评价标准VIP免费

各种岗位的绩效评价标准_第1页
1/6
各种岗位的绩效评价标准_第2页
2/6
各种岗位的绩效评价标准_第3页
3/6
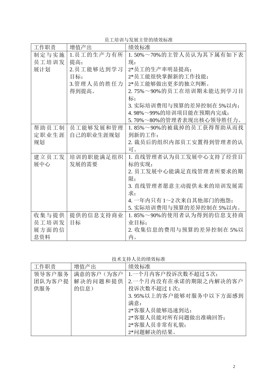
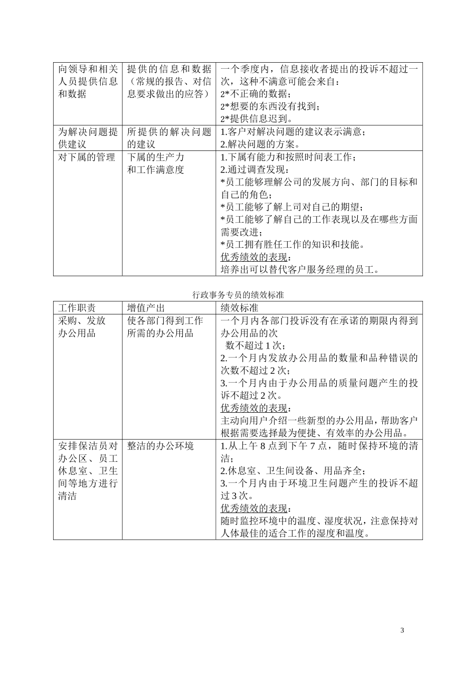
各种岗位的绩效评价标准秘书的绩效标准工作职责增值产出绩效标准录入、打印各种文件(文字材料)录入、打印好的文件1.一个月内由于错误而被返回的文件次数不超过5次;2.一个月内没有在承诺的期限之内完成的文件次数不超过5次;3.秘书的主管通过向其他客户的调查发现秘书的文件打印没有文字上和语法上的错误,能够在认同的期限内完成。优秀绩效的表现:主动采取一些排版方式提高文件的信息交流质量,例如,采用一些字体和格式的变化等;能够主动纠正原文中的语法、文字错误;采用节省耗材的做法。起草通知、便笺或日常信件通知、便笺或信件草稿主管人员认为仅对草稿做微小的修改就可以发送了。优秀绩效的表现:起草文件时仅需要极少的指导,一些日常的信件无需主管干预就可以正确处理。为出差人员安排旅程旅程安排情况主管人员调查出差者,了解如下情况:安排符合出差者的要求按时、准确预定旅店、车辆费用报表按时、准确完成优秀绩效的表现:帮助出差人选择最合理的旅程安排,使出差人节省时间,尽可能在旅程中舒适。安排会议会议安排情况1.在会议开始前能准备好会议所需的设备和材料;2.会议进程顺利,与会者不至于中途离开会议去解决由于事先准备不充分而造成的问题。优秀绩效的表现:会议材料和安排无需主管的监控。1员工培训与发展主管的绩效标准工作职责增值产出绩效标准制定与实施员工培训发展计划1.员工的生产力有所提高;2.员工能够达到学习目标;3.管理人员的胜任力得到提高。1.50%~70%的主管人员认为其下属有如下表现:*员工的生产率明显提高;*员工能很快掌握新的工作技能;*员工能够做出更多的独立判断。2.75%~90%的员工在培训期未能达到学习目标;3.实际培训费用与预算的差异控制在5%以内;4.98%~99%的培训项目能在预期内完成;5.70%~80%的管理者表现出核心领导胜任力。帮助员工制定职业生涯规划员工能够发展和管理自己的职业生涯规划1.85%~90%的被裁掉的员工获得帮助从而找到新的工作;2.裁员后的组织内部员工安置得到管理者的认可。建立员工发展中心培训的职能满足组织发展的需要1.直线管理者认为员工发展中心支持了经营目标的实现;2.员工发展中心能满足直线管理者所要求的期限;3.直线管理者愿意主动提供未来的培训发展需求;4.一年内只有1~2次来自其他部门的抱怨;5.实际培训费用与预算的差异控制在5%以内。收集与提供员工培训发展方面的信息资料提供的信息支持商业目标1.85%~90%的使用者认为得到的信息支持商业目标;2.收集信息的费用与预算的差异控制在5%以内。技术支持人员的绩效标准工作职责增值产出绩效标准领导客户服务团队为客户提供服务满意的客户(为客户解决的问题和提供的信息)1.一个月内客户投诉次数不超过5次;2.一个月内没有在承诺的期限之内解决的客户投诉次数不超过1次;3.95%以上的客户能够对服务中以下方面感到满意:*客服人员能够迅速到达;*客服人员能对所有问题做出准确回答;*客服人员非常有礼貌;*问题解决的结果。2向领导和相关人员提供信息和数据提供的信息和数据(常规的报告、对信息要求做出的应答)一个季度内,信息接收者提出的投诉不超过一次,这种不满意可能会来自:*不正确的数据;*想要的东西没有找到;*提供信息迟到。为解决问题提供建议所提供的解决问题的建议1.客户对解决问题的建议表示满意;2.解决问题的方案。对下属的管理下属的生产力和工作满意度1.下属有能力和按照时间表工作;2.通过调查发现:*员工能够理解公司的发展方向、部门的目标和自己的角色;*员工能够了解上司对自己的期望;*员工能够了解自己的工作表现以及在哪些方面需要改进;*员工拥有胜任工作的知识和技能。优秀绩效的表现:培养出可以替代客户服务经理的员工。行政事务专员的绩效标准工作职责增值产出绩效标准采购、发放办公用品使各部门得到工作所需的办公用品一个月内各部门投诉没有在承诺的期限内得到办公用品的次数不超过1次;2.一个月内发放办公用品的数量和品种错误的次数不超过2次;3.一个月内由于办公用品的质量问题产生的投诉不超过2次。优秀绩效的表现:主动向用户介绍一些新型的办公用品,帮助客户根...

1、当您付费下载文档后,您只拥有了使用权限,并不意味着购买了版权,文档只能用于自身使用,不得用于其他商业用途(如 [转卖]进行直接盈利或[编辑后售卖]进行间接盈利)。
2、本站所有内容均由合作方或网友上传,本站不对文档的完整性、权威性及其观点立场正确性做任何保证或承诺!文档内容仅供研究参考,付费前请自行鉴别。
3、如文档内容存在违规,或者侵犯商业秘密、侵犯著作权等,请点击“违规举报”。

碎片内容

各种岗位的绩效评价标准

您可能关注的文档

确认删除?
VIP
微信客服
  • 扫码咨询
会员Q群
  • 会员专属群点击这里加入QQ群
客服邮箱
回到顶部