电脑桌面
添加小米粒文库到电脑桌面
安装后可以在桌面快捷访问

骨科见习疾病特点总结VIP专享VIP免费

骨科见习疾病特点总结_第1页
1/6
骨科见习疾病特点总结_第2页
2/6
骨科见习疾病特点总结_第3页
3/6
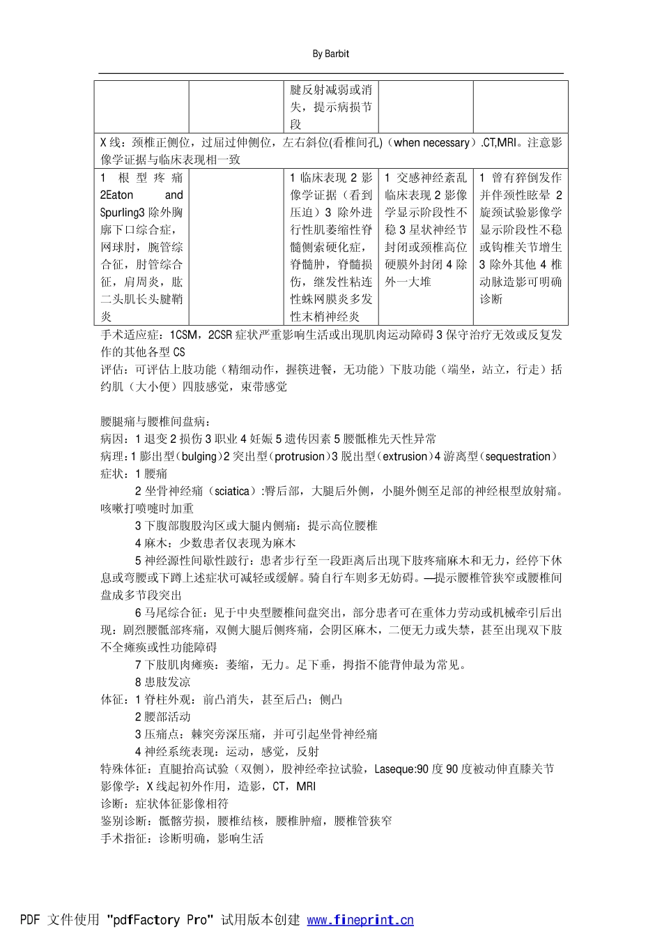
ByBarbit骨科见习疾病特点总结骨折骨关节炎骨或软骨结构的完整性破坏,同时骨的强度及其功能受到破坏中年以后,慢性退变性疾病,外伤,病理性,应力性累计负重关节(膝,髋),慢性劳损关节全身表现:休克,一般体温升高但<38C疼痛(慢性病程,逐渐加重,单关节受累,活动时疼,休息减轻,晨僵时间短,功能状态:活动度,走路多长会疼痛,生活自理,止疼药?)畸形活动受限局部表现:疼痛压痛,功能障碍,局部肿胀和瘀斑畸形,异常活动,骨擦音视:关节肿胀肌肉萎缩;触:压痛,急性期可红肿热痛;动:活动受限;量:活动度,关节周径,肌围诊断依靠,病史,症状,体征,影像学(脊柱骨折须CT;脊髓损伤MRI)诊断依靠:病史,症状,体征,影像学,实验室可无异常(急性期ESR,CRP)鉴别诊断:AO分类:A简单或关节外骨折(A1A2A3)B楔形或关节内骨折(B1B2B3)C多段或复杂关节内骨折(C1C2C3)鉴别诊断:类风湿关节炎,牛皮癣性关节炎,感染性关节炎,结晶性关节炎,创伤性关节炎,创伤性关节炎,血友病性关节炎,强直性脊柱炎Ⅰ清洁伤口小于1cm,自内向外穿透,简单骨折Ⅱ伤口大于1cm,中度软组织损伤,自外向内的暴力,中度污染,伤口可闭合,简单骨折Ⅲ伤口自外向内,大于10cm,广泛软组织损伤,污染重,严重粉碎骨折Ⅲa:骨折端有一定软组织覆盖Ⅲb:骨膜剥离,软组织缺损,需转移皮瓣Ⅲc:伴有血管损伤需要修复早期并发症:休克、弥漫性血管内凝血、呼吸功能障碍内脏损伤血管、神经损伤脊髓损伤骨筋膜间室综合症及挤压综合症脂肪栓塞神经血管损伤脏器损伤(对疑有骨折患者均应检查周围神经有无损伤;远端血运:颜色温度脉搏毛细血管充盈)PDF文件使用"pdfFactoryPro"试用版本创建www.fineprint.cnByBarbit神经根型颈椎病(CSR)神经根型颈椎病急性发病(CSR-suddenonset)脊髓型颈椎病(CSM)交感性颈椎病(SCS)椎动脉型颈椎病(VACS)退变性疾病,多数患者无明显外伤史最主要原因世纪星椎间盘突出退变性疾病,多数无外伤史颈椎出现节段性不稳定,椎间隙狭窄,椎体边缘或钩椎关节骨赘---椎动脉受压30-50Y,男>女40-60Y,合并先天性颈椎管狭窄(DSCSC),则发病年龄变小,有些患者同时合并CSR一般起病缓慢但也有急性发病者一般起病缓慢颈痛和颈部发僵---上肢放射性疼痛和麻木(根型疼痛)---患侧上肢感觉沉重,握力减退---肌萎缩突发颈痛---上肢放射性痛并可伴麻木感。极力减弱不明显。颈部后伸症状加重多数患者出现一侧或双侧下肢麻木,沉重,随后逐渐出现行走困难,脚踩棉花感---接着出现一侧或双上肢麻木疼痛,双手无力,精细动作难以完成---躯干部感觉异常(束带感)---部分患者出现直肠膀胱功能障碍---最后双下肢硬瘫,生活不能自理多交感神经兴奋症状,少数抑制症状。症状与体位和活动有关。卧位减轻,休息减轻。坐位立位加重。头部症状,眼部症状,耳部症状,胃肠道症状,心血管症状,多汗无汗,疼痛麻木但又不按神经走行分布可提示1与颈部位置改变有关的发作性眩晕,复视伴有眼震,可伴有恶心呕吐耳鸣或听力下降2下肢突然无力猝倒但意识清醒3偶有肢体麻木感觉异常,可出现一过性瘫痪,发作性昏迷1颈部僵直活动受限2颈部肌肉紧张,棘突棘突旁肩胛骨内侧缘及受累神经根支配肌肉压痛3椎间孔部位压痛,上肢放射性痛或麻木具有定位意义4Spurlingtest;Eatontest1颈部多无体征2四肢肌张力增高3腱反射活跃或亢进;髌阵挛踝阵挛阳性4病理反射阳性(上肢2下肢2)5上肢或躯干部出现节段性浅感觉障碍区,深感觉多正常6若上肢1颈部活动多正常2棘突间或椎旁小关节软组织压痛3有时伴有心律心率血压变化PDF文件使用"pdfFactoryPro"试用版本创建www.fineprint.cnByBarbit腱反射减弱或消失,提示病损节段X线:颈椎正侧位,过屈过伸侧位,左右斜位(看椎间孔)(whennecessary).CT,MRI。注意影像学证据与临床表现相一致1根型疼痛2EatonandSpurling3除外胸廓下口综合症,网球肘,腕管综合征,肘管综合征,肩周炎,肱二头肌长头腱鞘炎1临床表现2影像学证据(看到压迫)3除外进行性肌萎缩性脊髓侧索硬化症,脊髓肿,脊髓损伤,继发性粘连性蛛网膜炎多发性末梢神经炎1交感神经紊乱临床表现2影像学显...

1、当您付费下载文档后,您只拥有了使用权限,并不意味着购买了版权,文档只能用于自身使用,不得用于其他商业用途(如 [转卖]进行直接盈利或[编辑后售卖]进行间接盈利)。
2、本站所有内容均由合作方或网友上传,本站不对文档的完整性、权威性及其观点立场正确性做任何保证或承诺!文档内容仅供研究参考,付费前请自行鉴别。
3、如文档内容存在违规,或者侵犯商业秘密、侵犯著作权等,请点击“违规举报”。

碎片内容

骨科见习疾病特点总结

确认删除?
VIP
微信客服
  • 扫码咨询
会员Q群
  • 会员专属群点击这里加入QQ群
客服邮箱
回到顶部