电脑桌面
添加小米粒文库到电脑桌面
安装后可以在桌面快捷访问

血液内科讲稿VIP免费

血液内科讲稿_第1页
1/9
血液内科讲稿_第2页
2/9
血液内科讲稿_第3页
3/9
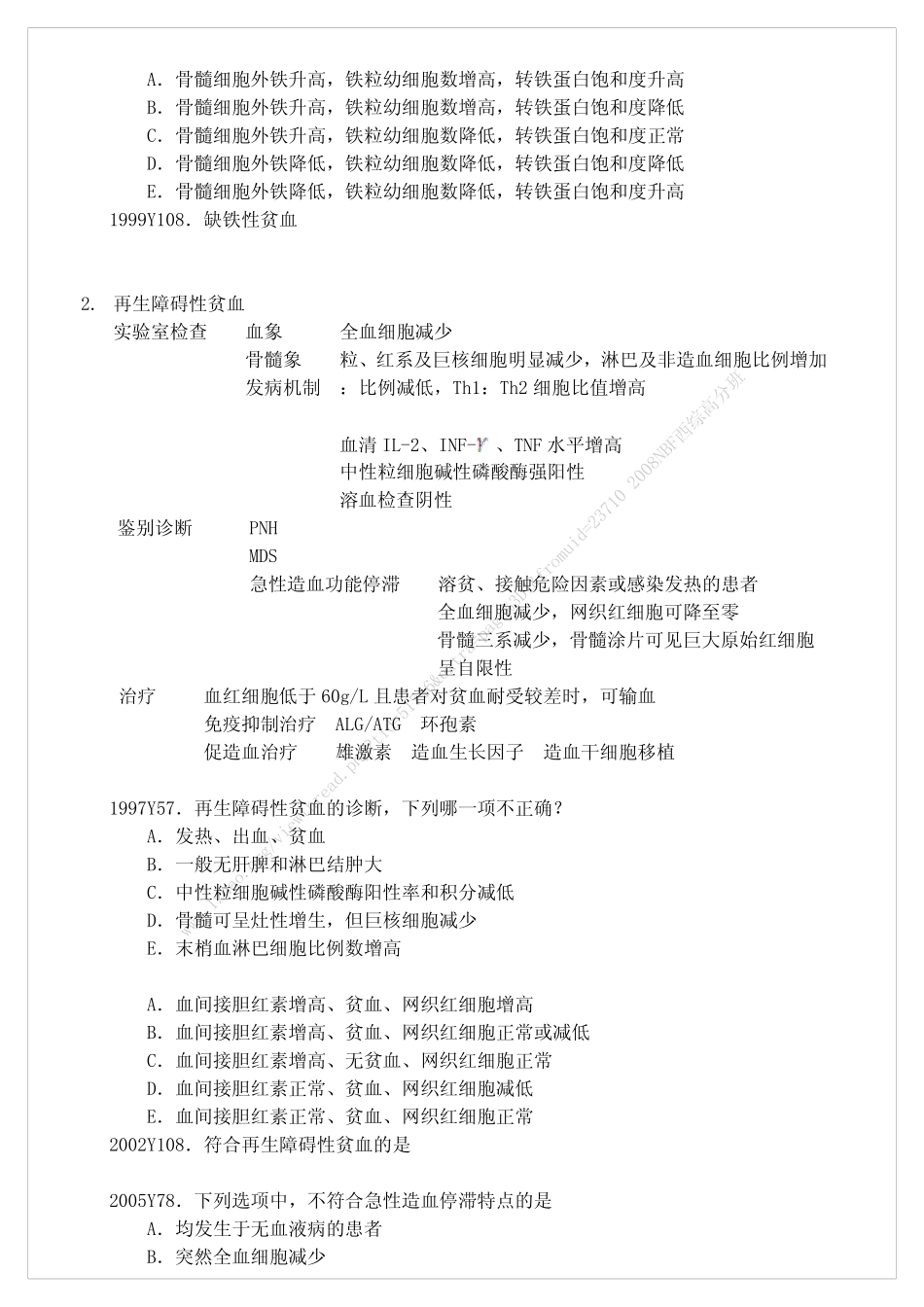
www.1zhao.org/viewthread.php?tid=51746&extra=page%3D1&fromuid=237102008NBF西综高分班1.缺铁性贫血实验室检查血象小细胞低色素性贫血骨髓象红系增生活跃,核老浆幼铁代谢SI血清铁降低SF血清铁蛋白降低TS转铁蛋白饱和度降低TIBC总铁结合力升高sTfR可溶性转铁蛋白受体升高卟啉代谢FEP游离原卟啉升高2005Y77.下列疾病中,骨髓有核红细胞出现“核老浆幼”现象的是A.巨幼细胞贫血B.急性红血病C.骨髓增生异常综合征D.缺铁性贫血E.再生障碍性贫血1997Y56.下列哪一项不符合缺铁性贫血?A.血清铁蛋白减低B.血清铁减低C.总铁结合力减低D.运铁蛋白饱和度减低E.骨髓有核红细胞内铁减低1995Y70.关于缺铁性贫血,下列哪一项是对的?A.血清总铁结合力减低B.血清转铁蛋白饱和度减低C.血清转铁蛋白减低D.红细胞的游离原卟啉减低E.网织红细胞减低2000Y73.缺铁性贫血病人的下列哪一项检查结果不正确?A.TF升高(转铁蛋白)B.TFR升高C.TS升高D.FEP升高E.锌卟啉升高A.血清铁蛋白增高,血清铁增高,总铁结合力增高B.血清铁蛋白增高,血清铁增高,总铁结合力降低C.血清铁蛋白增高,血清铁降低,总铁结合力降低D.血清铁蛋白降低,血清铁降低,总铁结合力降低E.血清铁蛋白降低,血清铁降低,总铁结合力增高1996Y109.缺铁性贫血www.1zhao.org/viewthread.php?tid=51746&extra=page%3D1&fromuid=237102008NBF西综高分班A.骨髓细胞外铁升高,铁粒幼细胞数增高,转铁蛋白饱和度升高B.骨髓细胞外铁升高,铁粒幼细胞数增高,转铁蛋白饱和度降低C.骨髓细胞外铁升高,铁粒幼细胞数降低,转铁蛋白饱和度正常D.骨髓细胞外铁降低,铁粒幼细胞数降低,转铁蛋白饱和度降低E.骨髓细胞外铁降低,铁粒幼细胞数降低,转铁蛋白饱和度升高1999Y108.缺铁性贫血2.再生障碍性贫血实验室检查血象全血细胞减少骨髓象粒、红系及巨核细胞明显减少,淋巴及非造血细胞比例增加发病机制:比例减低,Th1:Th2细胞比值增高血清IL-2、INF-、TNF水平增高中性粒细胞碱性磷酸酶强阳性溶血检查阴性鉴别诊断PNHMDS急性造血功能停滞溶贫、接触危险因素或感染发热的患者全血细胞减少,网织红细胞可降至零骨髓三系减少,骨髓涂片可见巨大原始红细胞呈自限性治疗血红细胞低于60g/L且患者对贫血耐受较差时,可输血免疫抑制治疗ALG/ATG环孢素促造血治疗雄激素造血生长因子造血干细胞移植1997Y57.再生障碍性贫血的诊断,下列哪一项不正确?A.发热、出血、贫血B.一般无肝脾和淋巴结肿大C.中性粒细胞碱性磷酸酶阳性率和积分减低D.骨髓可呈灶性增生,但巨核细胞减少E.末梢血淋巴细胞比例数增高A.血间接胆红素增高、贫血、网织红细胞增高B.血间接胆红素增高、贫血、网织红细胞正常或减低C.血间接胆红素增高、无贫血、网织红细胞正常D.血间接胆红素正常、贫血、网织红细胞减低E.血间接胆红素正常、贫血、网织红细胞正常2002Y108.符合再生障碍性贫血的是2005Y78.下列选项中,不符合急性造血停滞特点的是A.均发生于无血液病的患者B.突然全血细胞减少www.1zhao.org/viewthread.php?tid=51746&extra=page%3D1&fromuid=237102008NBF西综高分班C.网织红细胞可降至零D.骨髓中可见巨大原红细胞E.病程常呈自限性2004Y68.用雄激素治疗再生障碍性贫血,下列选项中错误的是A.雄激素可刺激骨髓造血B.对慢性再障疗效较好C.对重型再障无效D.在用药1个月后生效E.目前常用的是司坦唑醇(康力龙)3.溶血性贫血血管内溶血血红蛋白血症血红蛋白尿含铁血黄素尿血管外溶血游离胆红素增高粪胆原尿胆原增多胆红素阴性贫血、黄疸、脾大原位溶血无效性红细胞生成,本质是血管外溶血,常见于巨幼细胞贫血、MDS阵发性睡眠性血红蛋白尿(PNH)CD55CD59表达下降酸溶血试验确诊蔗糖溶血试验初筛热溶血试验初筛蛇毒因子溶血试验确诊2006Y77.下列选项中,可引起间接胆红素升高的是A.缺铁性贫血B.铁粒幼细胞贫血C.慢性病性贫血D.再生障碍性贫血E.骨髓增生异常综合征2007Y68.下列可以引起原位溶血的疾病是A.遗传性球形细胞增多症B.海洋性贫血C.骨髓增生异常综合征D.G6PD缺乏症1990Y131.证实有无血管内溶血的试验是...

1、当您付费下载文档后,您只拥有了使用权限,并不意味着购买了版权,文档只能用于自身使用,不得用于其他商业用途(如 [转卖]进行直接盈利或[编辑后售卖]进行间接盈利)。
2、本站所有内容均由合作方或网友上传,本站不对文档的完整性、权威性及其观点立场正确性做任何保证或承诺!文档内容仅供研究参考,付费前请自行鉴别。
3、如文档内容存在违规,或者侵犯商业秘密、侵犯著作权等,请点击“违规举报”。

碎片内容

血液内科讲稿

您可能关注的文档

确认删除?
VIP
微信客服
  • 扫码咨询
会员Q群
  • 会员专属群点击这里加入QQ群
客服邮箱
回到顶部