电脑桌面
添加小米粒文库到电脑桌面
安装后可以在桌面快捷访问

各部门绩效考核VIP免费

各部门绩效考核_第1页
1/10
各部门绩效考核_第2页
2/10
各部门绩效考核_第3页
3/10
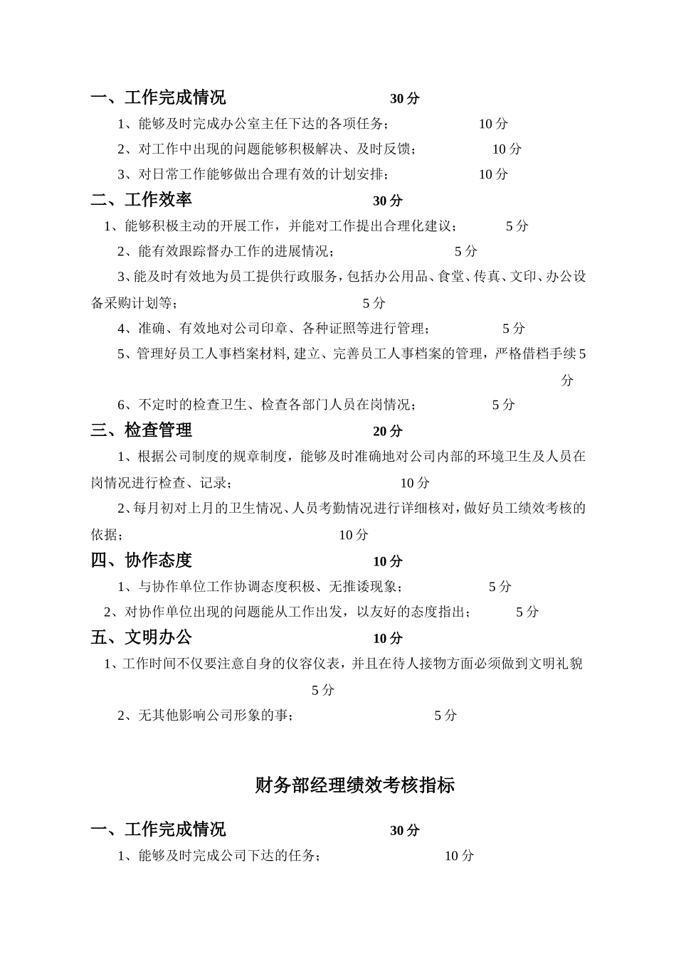
办公室主任绩效考核指标一、工作完成情况30分1、能够及时完成董事会下达的各项任务;10分2、对工作中出现的问题能够积极解决、及时反馈;10分3、对日常工作能够做出合理有效的计划安排;10分二、工作效率30分1、会务工作组织有序、安排得当,及时完成会议纪要,并基本准确、恰当地反映会议指导思想;5分2、能有效跟踪督办工作的进展情况,并能真实客观反映工作进展中的问题;5分3、能及时有效地为员工提供行政服务,包括办公用品、食堂、传真、文印、办公设备维护等服务;5分4、准确、有效地对公司印章、各种证照等进行管理;5分5、加强公司安全管理,包括安全保卫管理、消防管理等;5分6、提高办公系统运行稳定性;5分三、检查管理20分1、根据公司制度的规章制度,能够及时准确地对公司内部的环境卫生及人员在岗情况进行检查、记录;10分2、每月初对上月的卫生情况、人员考勤情况进行详细核对,做好员工绩效考核的依据;10分四、协作态度10分1、与协作单位工作协调态度积极、无推诿现象;5分2、对协作单位出现的问题能从工作出发,以友好的态度指出;5分五、文明办公10分1、工作时间不仅要注意自身的仪容仪表,并且在待人接物方面必须做到文明礼貌5分2、无其他影响公司形象的事;5分办公室文员绩效考核指标一、工作完成情况30分1、能够及时完成办公室主任下达的各项任务;10分2、对工作中出现的问题能够积极解决、及时反馈;10分3、对日常工作能够做出合理有效的计划安排;10分二、工作效率30分1、能够积极主动的开展工作,并能对工作提出合理化建议;5分2、能有效跟踪督办工作的进展情况;5分3、能及时有效地为员工提供行政服务,包括办公用品、食堂、传真、文印、办公设备采购计划等;5分4、准确、有效地对公司印章、各种证照等进行管理;5分5、管理好员工人事档案材料,建立、完善员工人事档案的管理,严格借档手续5分6、不定时的检查卫生、检查各部门人员在岗情况;5分三、检查管理20分1、根据公司制度的规章制度,能够及时准确地对公司内部的环境卫生及人员在岗情况进行检查、记录;10分2、每月初对上月的卫生情况、人员考勤情况进行详细核对,做好员工绩效考核的依据;10分四、协作态度10分1、与协作单位工作协调态度积极、无推诿现象;5分2、对协作单位出现的问题能从工作出发,以友好的态度指出;5分五、文明办公10分1、工作时间不仅要注意自身的仪容仪表,并且在待人接物方面必须做到文明礼貌5分2、无其他影响公司形象的事;5分财务部经理绩效考核指标一、工作完成情况30分1、能够及时完成公司下达的任务;10分2、对工作中出现的问题能够积极解决、及时反馈;10分3、对日常工作进度做出合理的安排;10分二、工作职责65分1、遵守国家相关会计制度,按会计制度准则的要求进行会计考核;5分2、及时准确做好财务报表;5分3、做好公司结算和财务分析工作,保障清算系统平稳运行;5分4、进行财务预算和财务分析;5分5、为员工提供财务服务,严格执行公司相关的财务制度和审批流程,严格把关各环节操作、审核、审批的准确性;5分6、做好公司财务收支核算,即对各类报表的审核、监督及核销工作;5分7、保管好各类财务资质证件、印章;5分8、编制并审核记帐凭证、录入电脑、核对总帐、明细帐、登记帐簿、科目汇总表及财务报表;5分9、协调出纳员进行资金业务管理;5分10、对进项发票进行登记,并及时到税务机关认证;5分11、按时报税、交税,协调好税务部门的工作;5分12、编制应收应付、往来款项报表,及时传达到公司主管领导;5分13、定期参加培训;5分三、协作态度5分与协作单位工作协调态度积极、无推诿现象对协作单位出现的问题能从工作出发,以友好的态度指出;5分财务部出纳绩效考核指标一、工作完成情况30分1、能够及时完成财务经理下达的任务;10分2、对工作中出现的问题能够积极解决、及时反馈;10分3、对日常工作进度做出合理的安排;10分二、工作职责65分1、遵守国家相关会计制度,按会计制度准则的要求进行会计考核;5分2、及时准确做好财务报表;5分3、做好公司结算和财务分析工作,保障清算系统平稳运行;5分4、办理银行存款和现金领取,负责支票、汇票、发票、收据...

1、当您付费下载文档后,您只拥有了使用权限,并不意味着购买了版权,文档只能用于自身使用,不得用于其他商业用途(如 [转卖]进行直接盈利或[编辑后售卖]进行间接盈利)。
2、本站所有内容均由合作方或网友上传,本站不对文档的完整性、权威性及其观点立场正确性做任何保证或承诺!文档内容仅供研究参考,付费前请自行鉴别。
3、如文档内容存在违规,或者侵犯商业秘密、侵犯著作权等,请点击“违规举报”。

碎片内容

各部门绩效考核

确认删除?
VIP
微信客服
  • 扫码咨询
会员Q群
  • 会员专属群点击这里加入QQ群
客服邮箱
回到顶部