电脑桌面
添加小米粒文库到电脑桌面
安装后可以在桌面快捷访问

高考数学一轮复习 第10章 计数原理、概率、随机变量及其分布 第1讲 分类加法计数原理与分步乘法计数原理讲义 理(含解析)-人教版高三全册数学教案VIP免费

高考数学一轮复习 第10章 计数原理、概率、随机变量及其分布 第1讲 分类加法计数原理与分步乘法计数原理讲义 理(含解析)-人教版高三全册数学教案_第1页
1/7
高考数学一轮复习 第10章 计数原理、概率、随机变量及其分布 第1讲 分类加法计数原理与分步乘法计数原理讲义 理(含解析)-人教版高三全册数学教案_第2页
2/7
高考数学一轮复习 第10章 计数原理、概率、随机变量及其分布 第1讲 分类加法计数原理与分步乘法计数原理讲义 理(含解析)-人教版高三全册数学教案_第3页
3/7
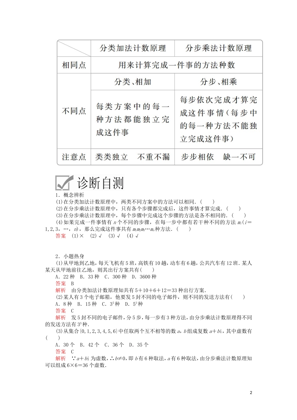
第1讲分类加法计数原理与分步乘法计数原理[考纲解读]1.理解两个计数原理(分类加法计数原理和分步乘法计数原理).(重点)2.能正确区分“类”和“步”,并能利用两个计数原理解决一些简单的实际问题.(难点)[考向预测]从近三年高考情况来看,对两个计数原理很少独立命题.预测2020年高考将会综合考查两个计数原理与排列组合知识.试题以客观题的形式呈现,难度不大,属中、低档题型.1.两个计数原理2.两个计数原理的区别与联系11.概念辨析(1)在分类加法计数原理中,两类不同方案中的方法可以相同.()(2)在分步乘法计数原理中,只有各个步骤都完成后,这件事情才算完成.()(3)在分步乘法计数原理中,每个步骤中完成这个步骤的方法是各不相同的.()(4)如果完成一件事情有n个不同的步骤,在每一步中都有若干种不同的方法mi(i=1,2,3,…,n),那么完成这件事共有m1m2m3…mn种方法.()答案(1)×(2)√(3)√(4)√2.小题热身(1)从甲地到乙地,每天飞机有5班,高铁有10趟,动车有6趟,公共汽车有12班.某人某天从甲地前往乙地,则其出行方案共有()A.22种B.33种C.300种D.3600种答案B解析由分类加法计数原理知共有5+10+6+12=33种出行方案.(2)某人有3个电子邮箱,他要发5封不同的电子邮件,则不同的发送方法有()A.8种B.15种C.35种D.53种答案C解析发5封不同的电子邮件,分5步,每一步有3种方法,由分步乘法计数原理得不同的发送方法有35种.(3)从集合{0,1,2,3,4,5,6}中任取两个互不相等的数a,b组成复数a+bi,其中虚数有()A.30个B.42个C.36个D.35个答案C解析 a+bi为虚数,∴b≠0,即b有6种取法,a有6种取法,由分步乘法计数原理知可以组成6×6=36个虚数.2(4)如图,要让电路从A处到B处接通(只考虑每个小并联单元只有一个开关闭合的情况),可有________条不同的路径.答案9解析分以下三种情况计数.①第一层有3×2=6种路径;②第二层有1种路径;③第三层有2种路径;由分类加法计数原理知,共有6+1+2=9种路径.题型分类加法计数原理的应用1.(2018·石家庄模拟)满足a,b∈{-1,1,2},则关于x的方程ax2+2x+b=0有实数解的有序数对(a,b)的个数为()A.9B.8C.7D.6答案D解析由a,b的取值可知,ax2+2x+b=0有实数解的条件为Δ=22-4ab=4-4ab≥0.当a=-1时,b=-1,1,2,共3种情况;当a=1时,b=-1,1,共2种情况;当a=2时,b=-1,有1种情况,共有3+2+1=6种情况.2.已知椭圆+=1,若a∈{2,4,6,8},b∈{1,2,3,4,5,6,7,8},这样的椭圆有________个()A.12B.16C.28D.32答案C解析解法一:若焦点在x轴上,则a>b,a=2时,有1个;a=4时,有3个;a=6时,有5个;a=8时,有7个,共有1+3+5+7=16个.若焦点在y轴上,则b>a,b=3时,有1个;b=4时,有1个;b=5时,有2个;b=6时,有2个;b=7时,有3个,b=8时,有3个.共有1+1+2+2+3+3=12个.故共有16+12=28个.解法二:椭圆中a≠b,而a=b有4种情况,故椭圆的个数为4×8-4=28.1.分类加法计数原理的用法及要求(1)用法:应用分类加法计数原理进行计数时,需要根据完成事件的特点,将要完成一件事的方法进行“分类”计算.3(2)要求:各类的方法相互独立,每类中的各种方法也相互独立,用任何一类中的任何一种方法都可以单独完成这件事.2.使用分类加法计数原理遵循的原则有时分类的划分标准有多个,但不论是以哪一个为标准,都应遵循“标准要明确,不重不漏”的原则.提醒:对于分类类型较多,而其对立事件包含的类型较少的可用间接法求解.1.三个人踢毽子,互相传递,每人每次只能踢一下,由甲开始踢,经过4次传递后,毽子又被踢回给甲,则不同的传递方式共有()A.4种B.6种C.10种D.16种答案B解析分两类:甲第一次踢给乙时,满足条件有3种方法(如图),甲乙丙乙甲甲乙甲丙甲同理,甲先传给丙时,满足条件有3种踢法.由分类加法计数原理,共有3+3=6种传递方法.故选B.2.(2019·重庆模拟)在平面直角坐标系内,点P(a,b)的坐标满足a≠b,且a,b都是集合{1,2,3,4,5,6)中的元素.又点P到原点的距离|OP|≥5,则这样的点P的个数为________.答案20解析依题意可知,当a=1时,b=5,6,2种情况;当a...

1、当您付费下载文档后,您只拥有了使用权限,并不意味着购买了版权,文档只能用于自身使用,不得用于其他商业用途(如 [转卖]进行直接盈利或[编辑后售卖]进行间接盈利)。
2、本站所有内容均由合作方或网友上传,本站不对文档的完整性、权威性及其观点立场正确性做任何保证或承诺!文档内容仅供研究参考,付费前请自行鉴别。
3、如文档内容存在违规,或者侵犯商业秘密、侵犯著作权等,请点击“违规举报”。

碎片内容

高考数学一轮复习 第10章 计数原理、概率、随机变量及其分布 第1讲 分类加法计数原理与分步乘法计数原理讲义 理(含解析)-人教版高三全册数学教案

您可能关注的文档

雨丝书吧+ 关注
实名认证
内容提供者

乐于和他人分享知识,从事历史教学,热爱教育,高度负责。

相关文档

确认删除?
VIP
微信客服
  • 扫码咨询
会员Q群
  • 会员专属群点击这里加入QQ群
客服邮箱
回到顶部