电脑桌面
添加小米粒文库到电脑桌面
安装后可以在桌面快捷访问

哈尔滨某住宅电气安装施工组织设计-secretVIP免费

哈尔滨某住宅电气安装施工组织设计-secret_第1页
1/15
哈尔滨某住宅电气安装施工组织设计-secret_第2页
2/15
哈尔滨某住宅电气安装施工组织设计-secret_第3页
3/15
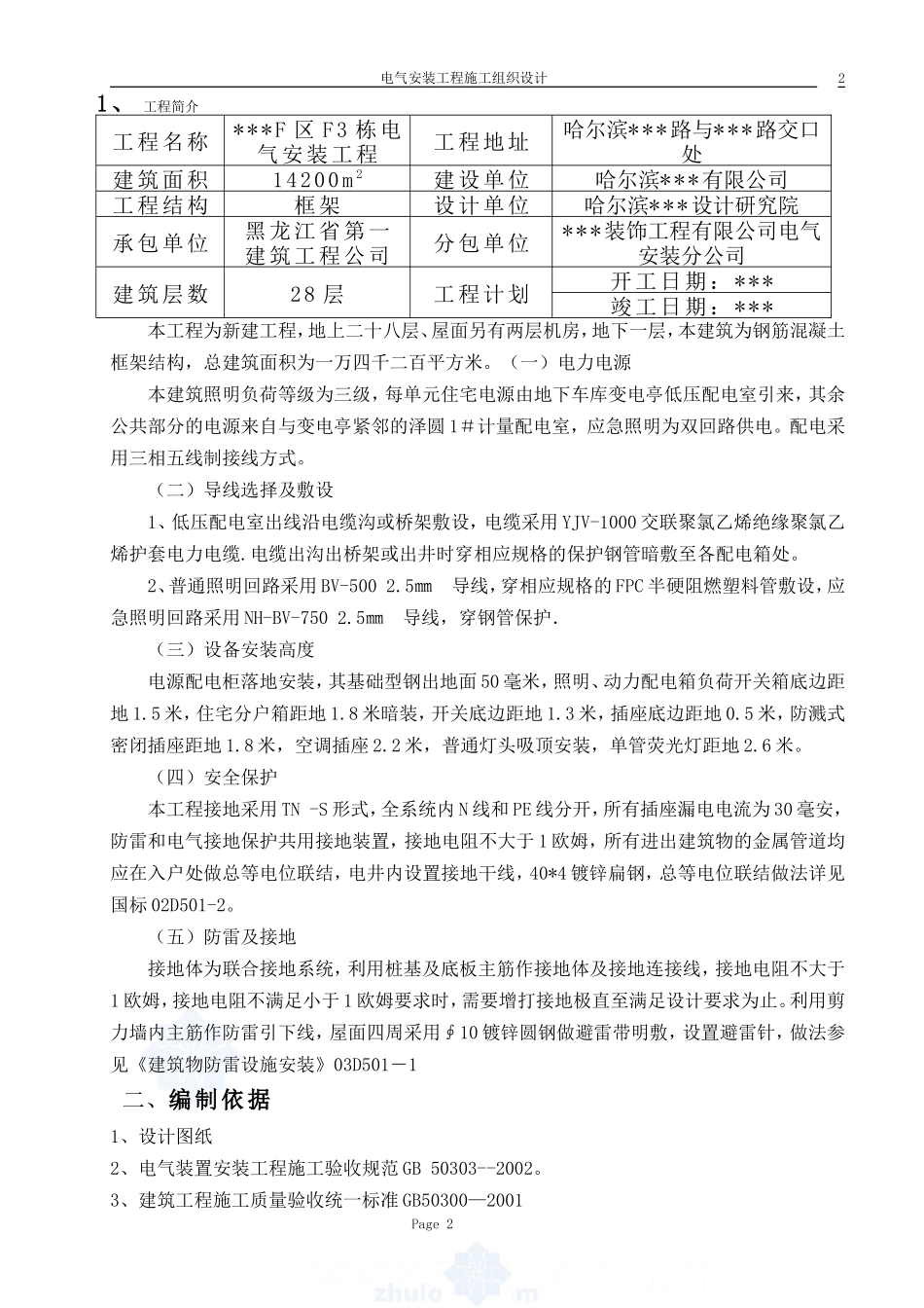
电气安装工程施工组织设计目录一、工程概况二、编制依据三、施工组织部署四、施工准备及安排五、施工方案六、施工技术方案七、机具需用计划八、质量保证措施九、安全保证措施十、文明施工措施十一、质量通病及预防措施十二、主要材料计划十三、进度计划***F区F3栋电气安装工程一、工程概况Page11电气安装工程施工组织设计1、工程简介工程名称***F区F3栋电气安装工程工程地址哈尔滨***路与***路交口处建筑面积14200m2建设单位哈尔滨***有限公司工程结构框架设计单位哈尔滨***设计研究院承包单位黑龙江省第一建筑工程公司分包单位***装饰工程有限公司电气安装分公司建筑层数28层工程计划开工日期:***竣工日期:***本工程为新建工程,地上二十八层、屋面另有两层机房,地下一层,本建筑为钢筋混凝土框架结构,总建筑面积为一万四千二百平方米。(一)电力电源本建筑照明负荷等级为三级,每单元住宅电源由地下车库变电亭低压配电室引来,其余公共部分的电源来自与变电亭紧邻的泽圆1#计量配电室,应急照明为双回路供电。配电采用三相五线制接线方式。(二)导线选择及敷设1、低压配电室出线沿电缆沟或桥架敷设,电缆采用YJV-1000交联聚氯乙烯绝缘聚氯乙烯护套电力电缆.电缆出沟出桥架或出井时穿相应规格的保护钢管暗敷至各配电箱处。2、普通照明回路采用BV-5002.5㎜导线,穿相应规格的FPC半硬阻燃塑料管敷设,应急照明回路采用NH-BV-7502.5㎜导线,穿钢管保护.(三)设备安装高度电源配电柜落地安装,其基础型钢出地面50毫米,照明、动力配电箱负荷开关箱底边距地1.5米,住宅分户箱距地1.8米暗装,开关底边距地1.3米,插座底边距地0.5米,防溅式密闭插座距地1.8米,空调插座2.2米,普通灯头吸顶安装,单管荧光灯距地2.6米。(四)安全保护本工程接地采用TN-S形式,全系统内N线和PE线分开,所有插座漏电电流为30毫安,防雷和电气接地保护共用接地装置,接地电阻不大于1欧姆,所有进出建筑物的金属管道均应在入户处做总等电位联结,电井内设置接地干线,40*4镀锌扁钢,总等电位联结做法详见国标02D501-2。(五)防雷及接地接地体为联合接地系统,利用桩基及底板主筋作接地体及接地连接线,接地电阻不大于1欧姆,接地电阻不满足小于1欧姆要求时,需要增打接地极直至满足设计要求为止。利用剪力墙内主筋作防雷引下线,屋面四周采用∮10镀锌圆钢做避雷带明敷,设置避雷针,做法参见《建筑物防雷设施安装》03D501-1二、编制依据1、设计图纸2、电气装置安装工程施工验收规范GB50303--2002。3、建筑工程施工质量验收统一标准GB50300—2001Page22电气安装工程施工组织设计4、建筑物构筑物防雷设施安装99D562。5、接地装置安装03D501--4。6、钢导管配线安装03D301—37、现场的实际情况三施工组织部署组织机构项目经理:***↓工长:***↓电气质检员***电气技术员***电气负责人***电气安全员***↓电气班组项目经理,对电气安装工作全权负责,对业主满意负责,主持项目工作,全面全过程负责项目的施工、经营、管理工作,完成本项目的各项管理工作及目标。技术员(工程师)负责做好与工程同步的技术资料、各种质量报表的填写收集整理与各方签认工作,督促施工人员严格执行操作规程、施工方案和技术措施;负责施工进度计划、提前做好年需材料、设备加工计划,全同质检员严格把好施工的质量、原材料及设备的质量,做好搬运及贮存的管理,做好记录,严格贯彻执行国家建筑工程质量施工验收规范及建筑工程质量验收统一标准。负责全过程的质量跟踪、检验、评定,负责不合格纠正措施的检查与验证关经监理认可。四、施工准备及安排(一)技术准备1熟悉和审查施工图纸,并做审图记录,把已发现的及施工过程中可能产生的各种问题提前解决,技术上确保工程顺利进行。2依据设计图纸、工程特点和施工规范编制施工组织设计及方案。3依据施工图预算作出整体材料计划,根据工程进展及实际情况作出阶段材料计划。计划的制定充分考虑材料、设备的生产周期及运输时间,确保按时提供至现场。4本工程因有效工期短,工作量大,故采取“见缝插针”的交叉作业方法及合理的施工顺序(1)平面模板支完即开始测位,安装灯...

1、当您付费下载文档后,您只拥有了使用权限,并不意味着购买了版权,文档只能用于自身使用,不得用于其他商业用途(如 [转卖]进行直接盈利或[编辑后售卖]进行间接盈利)。
2、本站所有内容均由合作方或网友上传,本站不对文档的完整性、权威性及其观点立场正确性做任何保证或承诺!文档内容仅供研究参考,付费前请自行鉴别。
3、如文档内容存在违规,或者侵犯商业秘密、侵犯著作权等,请点击“违规举报”。

碎片内容

哈尔滨某住宅电气安装施工组织设计-secret

您可能关注的文档

确认删除?
VIP
微信客服
  • 扫码咨询
会员Q群
  • 会员专属群点击这里加入QQ群
客服邮箱
回到顶部