电脑桌面
添加小米粒文库到电脑桌面
安装后可以在桌面快捷访问

各类自然灾害分布、成因、危害、治理对策一览表VIP免费

各类自然灾害分布、成因、危害、治理对策一览表_第1页
1/12
各类自然灾害分布、成因、危害、治理对策一览表_第2页
2/12
各类自然灾害分布、成因、危害、治理对策一览表_第3页
3/12
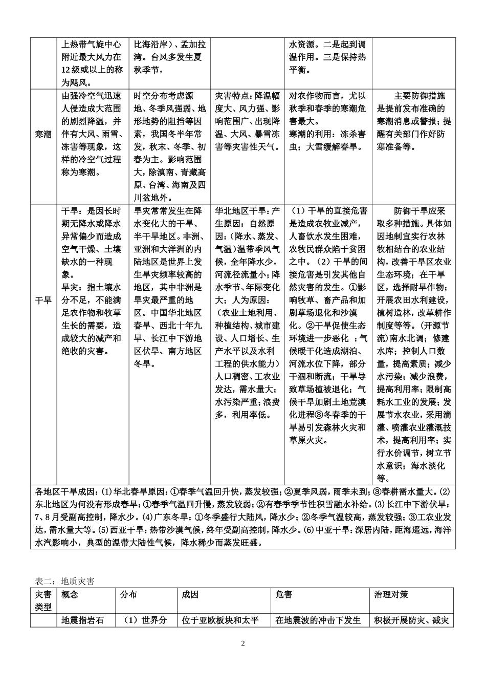
各类自然灾害分布、成因、危害、治理对策一览表表一:气象灾害灾害类型概念分布成因危害治理对策沙尘暴现象沙尘天气分为浮尘、扬沙、沙尘暴和强沙尘暴四类。(1)浮尘:尘土、细沙均匀地浮游在空中,使水平能见度小于10公里的天气现象;(2)扬沙:风将地面尘沙吹起,使空气相当混浊,水平能见度在1公里至10公里以内的天气现象;(3)沙尘暴:强风将地面大量尘沙吹起,使空气很混浊,水平能见度小于1公里的天气现象;(4)强沙尘暴:大风将地面尘沙吹起,使空气很混浊,水平能见度小于500米的天气现象。西北;华北地区。冬春、以春季最为严重自然原因:气候干旱,降水少;快行冷锋天气影响,春季大风日数多;地表植被稀少等。人为原因:过度放牧、过度樵采、过度开垦,破坏植被;不合理的耕作制度(轮荒);开矿。⑴强风:携带细沙粉尘的强风摧毁建筑物及公用设施,造成人蓄亡。⑵沙埋:以风沙流的方式造成农田、渠道、村舍、铁路、草场等被大量流沙掩埋,尤其是对交通运输造成严重威胁。⑶土壤风蚀:每次沙尘暴的沙尘源和影响区都会受到不同程度的风蚀危害,风蚀深度可达1~10厘米。据估计,我国每年由沙尘暴产生的土壤细粒物质流失高达106~107吨,其中绝大部分粒径在10微米以下,对源区农田和草场的土地生产力造成严重破坏。⑷大气污染:在沙尘暴源地和影响区,大气中的可吸入颗粒物(TSP)增加,大气污染加剧。制定草场保护的法律、法规,加强管理;控制载畜量;营造“三北防护林”;退耕还林、还牧;建设人工草场,推广轮牧;禁止采伐发菜等。台风台风(飓风):台风和飓风都形成于热带或副热带海面温度在26℃以上的广阔洋面上,属于热带气旋中强度最强的一级,仅因所在海域不同而名称各异。西北太平洋上热带气旋中心附近最大风力在12级或以上的称为台风;印度洋和大西洋世界热带气旋的源地主要分布在南北纬5°~20°水温较高的洋面上。北半球为:北太平洋西部和东部、北大西洋西部、孟加拉湾、阿拉伯海五个海域;南半球:南太平洋西部、南印度洋西部和东部三个海域。主要发生海域为:西北太平洋(中国东南沿海)、西北大西洋(加勒台风灾害由强风、特大暴雨、风暴潮造成。台风对我国的有利方面:(1)带来丰沛降水,缓解长江中下游的伏旱;(2)缓解高温酷暑天气(1)台风经常给社会和人类带来较大灾害,常引起建筑物及设施的破坏和倒塌,并造成车辆的颠覆、失控、无法运行,船舶的流失、沉没,电线杆的折断、损坏,树木、农作物的倒伏和落果,台风带来的强降雨还会引发山洪暴发等。(2)但它也会给人类带来一些益处,主要体现在3个方面:一是提供大量淡加强台风的监测和预报(气象卫星跟踪、沿海雷达监测)。提前做好防御工作,是减轻台风灾害的重要措施。建立健全减灾工作的政策法规体系;营造沿海防护林,提高公众灾害意识1上热带气旋中心附近最大风力在12级或以上的称为飓风。比海沿岸)、孟加拉湾。台风多发生夏秋季节,水资源。二是起到调温作用。三是保持热平衡。寒潮由强冷空气迅速人侵造成大范围的剧烈降温,并伴有大风、雨雪、冻害等现象,这样的冷空气过程称为寒潮。时空分布考虑源地、冬季风强弱、地形地势的阻挡等因素,我国冬半年常发,秋末、冬季、初春为主。影响范围大,除滇南、青藏高原、台湾、海南及四川盆地外。灾害特点:降温幅度大、风力强、影响范围广、出现降温、大风、暴雪冻害等灾害性天气。对农作物而言,尤以秋季和春季的寒潮危害最大。寒潮的利用:冻杀害虫;大雪缓解春旱。主要防御措施是提前发布准确的寒潮消息或警报;提醒有关部门作好防寒准备等。干旱干旱:是因长时期无降水或降水异常偏少而造成空气干燥、土壤缺水的一种现象。旱灾:指土壤水分不足,不能满足农作物和牧草生长的需要,造成较大的减产和绝收的灾害。旱灾常常发生在降水变化大的干旱、半干旱地区。非洲、亚洲和大洋洲的内陆地区是世界上发生旱灾频率较高的地区,其中非洲是旱灾最严重的地区。中国华北地区春旱、西北十年九旱、长江中下游地区伏旱、南方地区冬旱。华北地区干旱:产生原因:自然原因:(降水、蒸发、气温)温带季风气候,全年降水少,河流径流量小;降水季节、年际变...

1、当您付费下载文档后,您只拥有了使用权限,并不意味着购买了版权,文档只能用于自身使用,不得用于其他商业用途(如 [转卖]进行直接盈利或[编辑后售卖]进行间接盈利)。
2、本站所有内容均由合作方或网友上传,本站不对文档的完整性、权威性及其观点立场正确性做任何保证或承诺!文档内容仅供研究参考,付费前请自行鉴别。
3、如文档内容存在违规,或者侵犯商业秘密、侵犯著作权等,请点击“违规举报”。

碎片内容

各类自然灾害分布、成因、危害、治理对策一览表

您可能关注的文档

确认删除?
VIP
微信客服
  • 扫码咨询
会员Q群
  • 会员专属群点击这里加入QQ群
客服邮箱
回到顶部