电脑桌面
添加小米粒文库到电脑桌面
安装后可以在桌面快捷访问

古琴谱指法符号简释VIP专享VIP免费

古琴谱指法符号简释_第1页
1/5
古琴谱指法符号简释_第2页
2/5
古琴谱指法符号简释_第3页
3/5
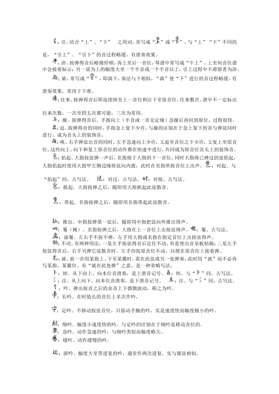
减字谱指法符号简释一.音色符号:散音。即弹奏空弦。:泛音。左手指当琴徽处轻轻一点,右手同时弹弦。:按音。左手在琴面上按弦而弹。按音弹法不在某一音或段落前注明。:泛起。泛音句或泛音段落开始。:泛止。泛音句或段落止。二.右手指法:擘。大指向内弹。:托。大指向外弹。:抹。食指向内弹。:挑。食指向外弹。:勾。中指向内弹。:剔。中指向外弹。:勾剔。勾剔连作。:打。名指向内弹。:摘。名指向外弹。:历。食指连挑两弦或三弦,与挑的区别在于历的节奏较快。:急历。食指连挑两弦或三弦,历的弹法比挑的节奏快,急历更有强调快弹的意思。左手“跪”的古写法符号与右手“急历”符号相同。:蠲(涓)。在同一弦上急速抹勾,连续出二声,这是蠲一根弦的弹法。如果是蠲两根弦,并不是按前法先后连作两次,而是在急速连抹相邻的两根弦后,名指随即捂住前一弦的余音。这两种弹法的蠲节奏相近,弹奏动作则完全不同。:轮。在同一弦上急速摘、剔、挑,连续出三声。:半轮。在同一弦上摘、剔,连续出二声,其速度通常会比全轮慢。、:琐、长琐。在同一弦上急速剔、抹、挑三声为琐,若继而连续抹挑数声为长琐,长琐可加至六到十三声,通常七声使用较多。、:如一声。在此符号之前的两声(有时也会数声)要同时弹出。如相差八度时的按、散音用剔弹出,如同一声。有时急速弹出的前后两声或数声也称作“如一声”。、。双弹。在一按音和一空弦上,弹出两个“如一声”的音,弹法是中、食两指先架在大指上,然后先剔后挑,出音有力。:拨。用食、中、名三指相并微屈,同时斜向左方快速拨入两根弦,出音有力。:剌。剌读作辣。用食、中、名三指于“拨”的反方向弹出两根弦,出音有力。:拨剌。此两指法常常连用。先拨后剌,弹奏有力度的双音。:伏。伏是针对一二弦的指法,起始前食、中、名三指拳曲,然后突然伸开并快速向右前方以掌心伏于弦上,遏止住余音,使琴音突然静止。这一指法过程中食、中、名三指指甲必须擦弦而过,发出一“沙”声,伏的位置通常在一、二弦五徽左右。伏常与剌结合使用,先刺后伏,记作“”。:撮。双音弹法,分小撮和大撮。小撮为被弹两弦之间隔一或两根弦,勾挑并作,出音要齐;大撮为被弹两弦之间隔三或四根弦,勾托并作,出音要齐。、:齐撮:撮的古写。谱中会紧接标出某两弦,撮几声。:打圆。对此符号之前的两音(可能是挑勾、也可能是托勾)又急弹一次,再缓弹一次,共出四声,如果从打圆符号之前两音算起,共出六声。:滚。用名指自内向外弹,连续摘四声至六声或七声,连成一片。:拂。用食指自外向内弹,连续抹四声至六声或七声,连成一片。:滚拂。前两种指法常常连用,先滚后拂。何弦起何弦止,谱上会另有弦位标明。:全扶。食指连抹两弦,中指紧接又连勾此两弦,名指随即捂住前一弦的余音。三.左手指法:大指。大指末节微屈。用侧面按琴弦。大指按弦有两个部位,一是有指甲部位,用半甲半肉按弦;二是大指骨节凸起部位,完全用肉按弦。当两或三根弦连弹时,两个部位就需兼用。左手按弦的四个指头中,大指使用最多。、:食指。食指以指面自然地平按在弦上,但食指更多是用于点徽位上的泛音。:中指。中指以指面按弦,只在琴面的中、下准部位使用,上准不用。:名指。名指以指面偏左侧(小指方向)部位按弦,左手按弦的四个指头中,名指使用仅次于大指。:跪。用名指跪着按弦,多用于七弦五徽以上。弹法是名指中节、末节弯曲,以名指指背左侧部位按弦。:跪。与“”同,古写法。:上。按弹得音后,按弦手指不离开弦向右走上一音或数音,音之间直接连接,不出滑奏效果。:下。与“上”弹法相同而方向相反。:进。与“上”弹法相似,但只“上”一个音位。:退。与“下”弹法相似,但只“下”一个音位。:复。回复到原来的音位。:进复。进复连用,按弹得音后,上进一音位,又下回复原来音位,所以进复两音都是虚声。:退复。退复连用,按弹得音后,下退一音位,又上回复原来音位,所以退复两音都是虚声。:引。结合“上”、“下”之用词,常写成“”或“”,与“上”“下”不同的是,“引上”、“引下”的音过程略缓,有滑奏效果。:浒。按弹得音后...

1、当您付费下载文档后,您只拥有了使用权限,并不意味着购买了版权,文档只能用于自身使用,不得用于其他商业用途(如 [转卖]进行直接盈利或[编辑后售卖]进行间接盈利)。
2、本站所有内容均由合作方或网友上传,本站不对文档的完整性、权威性及其观点立场正确性做任何保证或承诺!文档内容仅供研究参考,付费前请自行鉴别。
3、如文档内容存在违规,或者侵犯商业秘密、侵犯著作权等,请点击“违规举报”。

碎片内容

古琴谱指法符号简释

文章天下+ 关注
实名认证
内容提供者

各种文档应有尽有

确认删除?
VIP
微信客服
  • 扫码咨询
会员Q群
  • 会员专属群点击这里加入QQ群
客服邮箱
回到顶部