电脑桌面
添加小米粒文库到电脑桌面
安装后可以在桌面快捷访问

华为公司组织及财务系统VIP免费

华为公司组织及财务系统_第1页
1/28
华为公司组织及财务系统_第2页
2/28
华为公司组织及财务系统_第3页
3/28
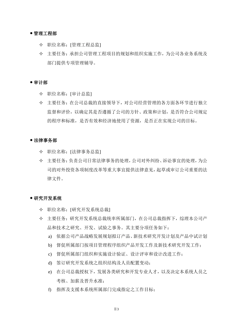
华为公司组织及财务系统华为公司组织结构图示总裁决策、协调委员会总裁办公室管理工程部审计部法律事物部研究开发系统中研部中试部生产系统物料部进出口部生产总部市场系统市场总部财务系统财务会计部管理会计部行政部行政管理部基建部公关部培训部人力资源部一、华为公司管理职位设置及职责本公司管理职位分为以下四个层次:第一层次:“公司总裁”第二层次:各大系统,职位名称“系统总裁”第三层次:各一级部门,职位名称“部门总监”第四层次:各二级部门,职位名称“部门经理”决策、协调委员会组成人员:公司总裁、各系统总裁、各部总监及各有关专业资深顾问。主要任务:a)确定公司的战略发展方向、经营理念;b)产品开发、市场拓展的战略规划;c)制定人力资源开发、管理、运用策略;d)财经管理;议事方式:a)常规会议议事:每两周一次;b)临时会议议事:由各委员提议;主任委员视议题缓急之轻重程度予以批准后即可召开;会议须有议程;各委员会前须有准备;会议结论力求确定可行。总裁办公室职位名称:[总裁办公室主任]主要任务:协助公司总裁,完成各项日常行政事务工作,负责总裁与各系统之间的信息沟通工作,负责各系统之间的沟通与协调工作。2管理工程部职位名称:[管理工程总监]主要任务:承担公司管理工程项目的规划和组织实施工作,为公司各业务系统及部门提供专项管理辅导。审计部职位名称:[审计总监]主要任务:在公司总裁的直接领导下,对公司经营管理的各方面各环节进行独立监督和评价,以确定其是否遵循了公司的方针、政策和计划,是否符合公司规定的程序和标准,是否有效和经济地使用了资源,是否正在实现公司的目标。法律事务部职位名称:[法律事务总监]主要任务:负责公司日常法律事务的处理,公司对外纠纷、诉讼事宜的处理,为公司的对外投资各项制度改革等重大事宜提供法律意见,起草或审订公司重要的法律文件。研究开发系统职位名称:[研究开发系统总裁]主要任务:研究开发系统总裁统率所属部门,在公司总裁指挥下,综理本公司产品和技术之研究、开发、试验之事务。其主要分项任务如下:a)依据公司产品战略发展规划拟订产品、新技术研究开发计划及产品中试计划b)督促所属部门按项目管理程序组织产品开发工作及新技术研究开发工作;c)督促所属部门组织和实施设计验证、设计评审和设计改进工作;d)签订研究开发系统之组织结构及人员配置变动;e)在公司总裁授权下,发展各类研究和开发专业人才,以及决定本系统人员之考核、加薪及晋升水准;f)指挥及支援本系统所属部门完成指定之工作目标;Ⅱ3g)主持研究开发系统会议,协调各部门之间的冲突;h)出席公司之决策及协调会议;i)评核本系统各部门主管之工作表现,并做必要之目标修订及人员改派;j)其他由公司总裁指定及自行发展之工作。工作关系:向上关系:直属公司总裁,向总裁负责;平行关系:与市场系统、生产系统维持密切之联动关系,与其他各系统取得必要之支援关系;向下关系:统率中研部、中试部。生产系统职位名称:[生产系统总裁]主要任务:生产系统总裁统率所属部门,在公司总裁指挥下,综理本公司产品制造及劳务提供之一切事务。其主要分项任务如下:a)依据销售预测及营销计划拟订生产计划;b)督促所属部门拟订厂房、设备、机器、物料采购、生产管理、品质管理、物料管理、库存、维护等等有关供应产品及劳务之作业方案;c)拟定生产系统之组织结构及人员配置变动方案;d)在公司总裁授权下,发展各类采购、生产专业人才;e)指挥及支援本系统各部门主管及其部属完成指定之工作目标;f)主持生产系统会议,协调各部门之间之冲突;g)出席公司之决策及协调会议;h)评核本系统各部门主管之工作表现,并作必要之目标修订及人员改派;i)其他由公司总裁指定及自行发展之工作。工作关系:向上关系:直属公司总裁,向公司总裁负责;平行关系:与市场系统、研究开发系统维持密切之联动关系;与其他各系统取得必要之支援关系;向下关系:统率物料部,进出口部,生产总部。4市场系统职位名称:[市场系统总裁]主要任务:市场系统总裁统率所属部门,在公司总裁...

1、当您付费下载文档后,您只拥有了使用权限,并不意味着购买了版权,文档只能用于自身使用,不得用于其他商业用途(如 [转卖]进行直接盈利或[编辑后售卖]进行间接盈利)。
2、本站所有内容均由合作方或网友上传,本站不对文档的完整性、权威性及其观点立场正确性做任何保证或承诺!文档内容仅供研究参考,付费前请自行鉴别。
3、如文档内容存在违规,或者侵犯商业秘密、侵犯著作权等,请点击“违规举报”。

碎片内容

华为公司组织及财务系统

确认删除?
VIP
微信客服
  • 扫码咨询
会员Q群
  • 会员专属群点击这里加入QQ群
客服邮箱
回到顶部