电脑桌面
添加小米粒文库到电脑桌面
安装后可以在桌面快捷访问

高考地理二轮复习微专题要素探究与设计 专题10.1 交通运输方式与布局学案-人教版高三全册地理学案VIP免费

高考地理二轮复习微专题要素探究与设计 专题10.1 交通运输方式与布局学案-人教版高三全册地理学案_第1页
1/43
高考地理二轮复习微专题要素探究与设计 专题10.1 交通运输方式与布局学案-人教版高三全册地理学案_第2页
2/43
高考地理二轮复习微专题要素探究与设计 专题10.1 交通运输方式与布局学案-人教版高三全册地理学案_第3页
3/43
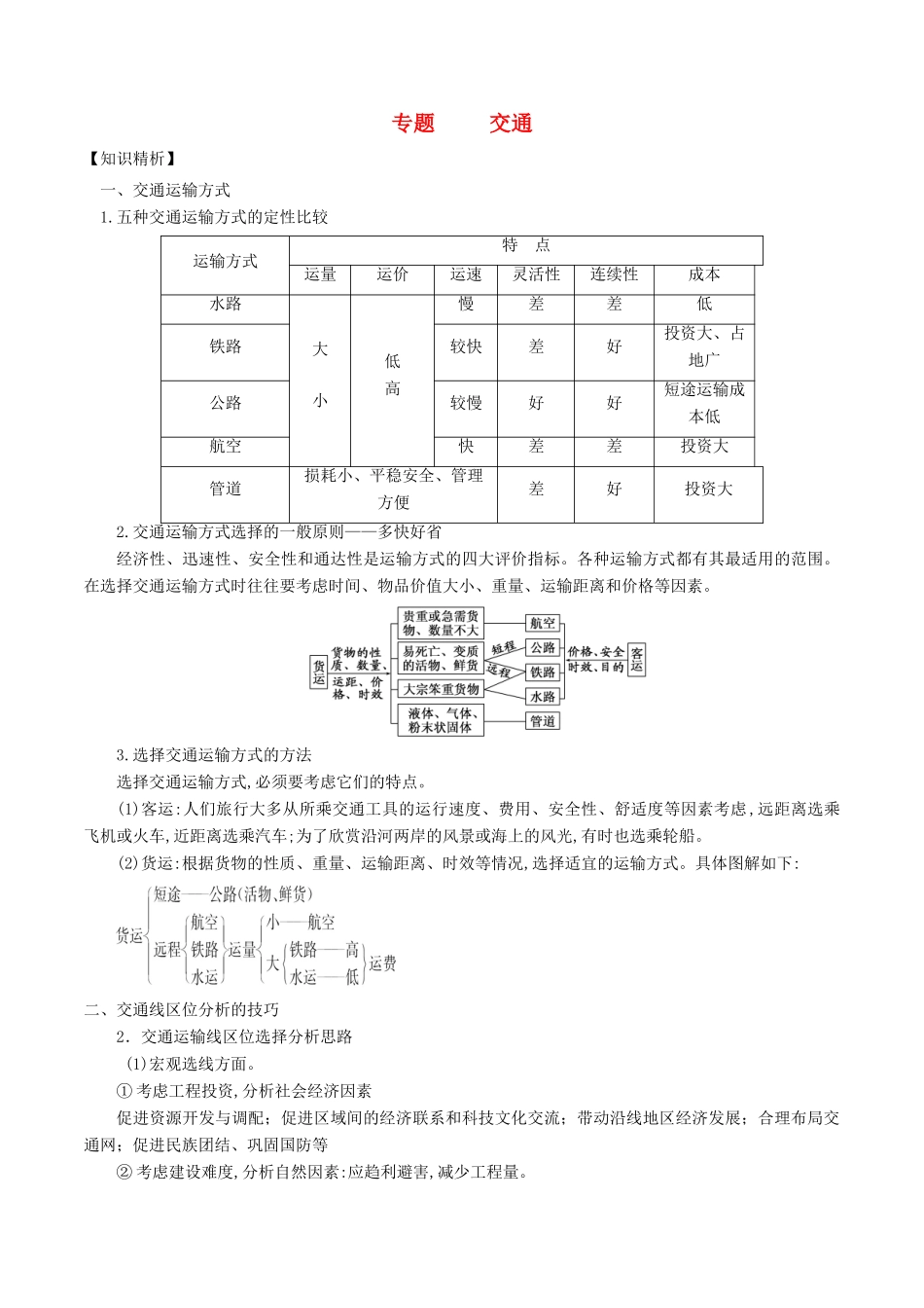
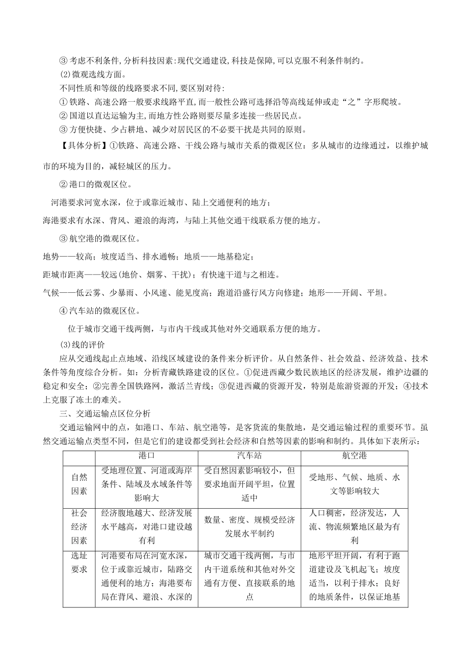
专题交通【知识精析】一、交通运输方式1.五种交通运输方式的定性比较运输方式特点运量运价运速灵活性连续性成本水路大小低高慢差差低铁路较快差好投资大、占地广公路较慢好好短途运输成本低航空快差差投资大管道损耗小、平稳安全、管理方便差好投资大2.交通运输方式选择的一般原则——多快好省经济性、迅速性、安全性和通达性是运输方式的四大评价指标。各种运输方式都有其最适用的范围。在选择交通运输方式时往往要考虑时间、物品价值大小、重量、运输距离和价格等因素。3.选择交通运输方式的方法选择交通运输方式,必须要考虑它们的特点。(1)客运:人们旅行大多从所乘交通工具的运行速度、费用、安全性、舒适度等因素考虑,远距离选乘飞机或火车,近距离选乘汽车;为了欣赏沿河两岸的风景或海上的风光,有时也选乘轮船。(2)货运:根据货物的性质、重量、运输距离、时效等情况,选择适宜的运输方式。具体图解如下:二、交通线区位分析的技巧2.交通运输线区位选择分析思路(1)宏观选线方面。①考虑工程投资,分析社会经济因素促进资源开发与调配;促进区域间的经济联系和科技文化交流;带动沿线地区经济发展;合理布局交通网;促进民族团结、巩固国防等②考虑建设难度,分析自然因素:应趋利避害,减少工程量。③考虑不利条件,分析科技因素:现代交通建设,科技是保障,可以克服不利条件制约。(2)微观选线方面。不同性质和等级的线路要求不同,要区别对待:①铁路、高速公路一般要求线路平直,而一般性公路可选择沿等高线延伸或走“之”字形爬坡。②国道以直达运输为主,而地方性公路则要尽量多连接一些居民点。③方便快捷、少占耕地、减少对居民区的不必要干扰是共同的原则。【具体分析】①铁路、高速公路、干线公路与城市关系的微观区位:多从城市的边缘通过,以维护城市的环境为目的,减轻城区的压力。②港口的微观区位。河港要求河宽水深,位于或靠近城市、陆上交通便利的地方;海港要求有水深、背风、避浪的海湾,与陆上其他交通干线联系方便的地方。③航空港的微观区位。地势——较高;坡度适当、排水通畅;地质——地基稳定;距城市距离——较远(地价、烟雾、干扰);有快速干道与之相连。气候——低云雾、少暴雨、小风速、能见度高;跑道沿盛行风方向修建;地形——开阔、平坦。④汽车站的微观区位。位于城市交通干线两侧,与市内干线或其他对外交通联系方便的地方。(3)线的评价应从交通线起止点地域、沿线区域建设的条件来分析评价。从自然条件、社会效益、经济效益、技术条件等角度综合分析。如:分析青藏铁路建设的区位。①促进西藏少数民族地区的经济发展,维护边疆的稳定和安全;②完善全国铁路网,激活兰青线;③促进西藏的资源开发,特别是旅游资源的开发;④技术上克服了冻土的难关。三、交通运输点区位分析交通运输网中的点,如港口、车站、航空港等,是客货流的集散地,是交通运输过程的重要环节。虽然交通运输点类型不同,但是它们的建设都受到社会经济和自然等因素的影响和制约。具体如下表所示:港口汽车站航空港自然因素受地理位置、河道或海岸条件、陆域及水域条件等影响大受自然因素影响较小,但要求地面开阔平坦,位置适中受地形、气候、地质、水文等影响较大社会经济因素经济腹地越大、经济发展水平越高,对港口建设越有利数量、密度、规模受经济发展水平制约人口稠密,经济发达,人流、物流频繁地区最为有利选址要求河港要布局在河宽水深,位于或靠近城市,陆路交通便利的地方;海港要布局在背风、避浪、水深的城市交通干线两侧,与市内干道系统和其他对外交通有方便、直接联系的地点地形平坦开阔,有利于跑道建设及飞机起飞;坡度适当,以利于排水;良好的地质条件,以保证地基海湾,与其他交通运输系统有方便联系的地方稳定;跑道沿盛行风的方向修建,有利于飞机逆风起降;不应布局在雾日和低云较多的盆地和低地;航空港噪音较大,应与城市有一定的距离,并与快速交通干线连接【知识拓展】交通运输点(港口)区位选择的一般分析角度(1)主要考虑自然和社会经济条件:从自然条件看,要考虑地形、水文等;从社会经济条件看,要考虑经济腹地、城市依托等。(2)从陆域条件和水域条...

1、当您付费下载文档后,您只拥有了使用权限,并不意味着购买了版权,文档只能用于自身使用,不得用于其他商业用途(如 [转卖]进行直接盈利或[编辑后售卖]进行间接盈利)。
2、本站所有内容均由合作方或网友上传,本站不对文档的完整性、权威性及其观点立场正确性做任何保证或承诺!文档内容仅供研究参考,付费前请自行鉴别。
3、如文档内容存在违规,或者侵犯商业秘密、侵犯著作权等,请点击“违规举报”。

碎片内容

高考地理二轮复习微专题要素探究与设计 专题10.1 交通运输方式与布局学案-人教版高三全册地理学案

您可能关注的文档

确认删除?
VIP
微信客服
  • 扫码咨询
会员Q群
  • 会员专属群点击这里加入QQ群
客服邮箱
回到顶部