电脑桌面
添加小米粒文库到电脑桌面
安装后可以在桌面快捷访问

山东省济南市长清区双泉中学九年级化学 金属活动性顺序复习学案VIP免费

山东省济南市长清区双泉中学九年级化学 金属活动性顺序复习学案_第1页
1/2
山东省济南市长清区双泉中学九年级化学 金属活动性顺序复习学案_第2页
2/2
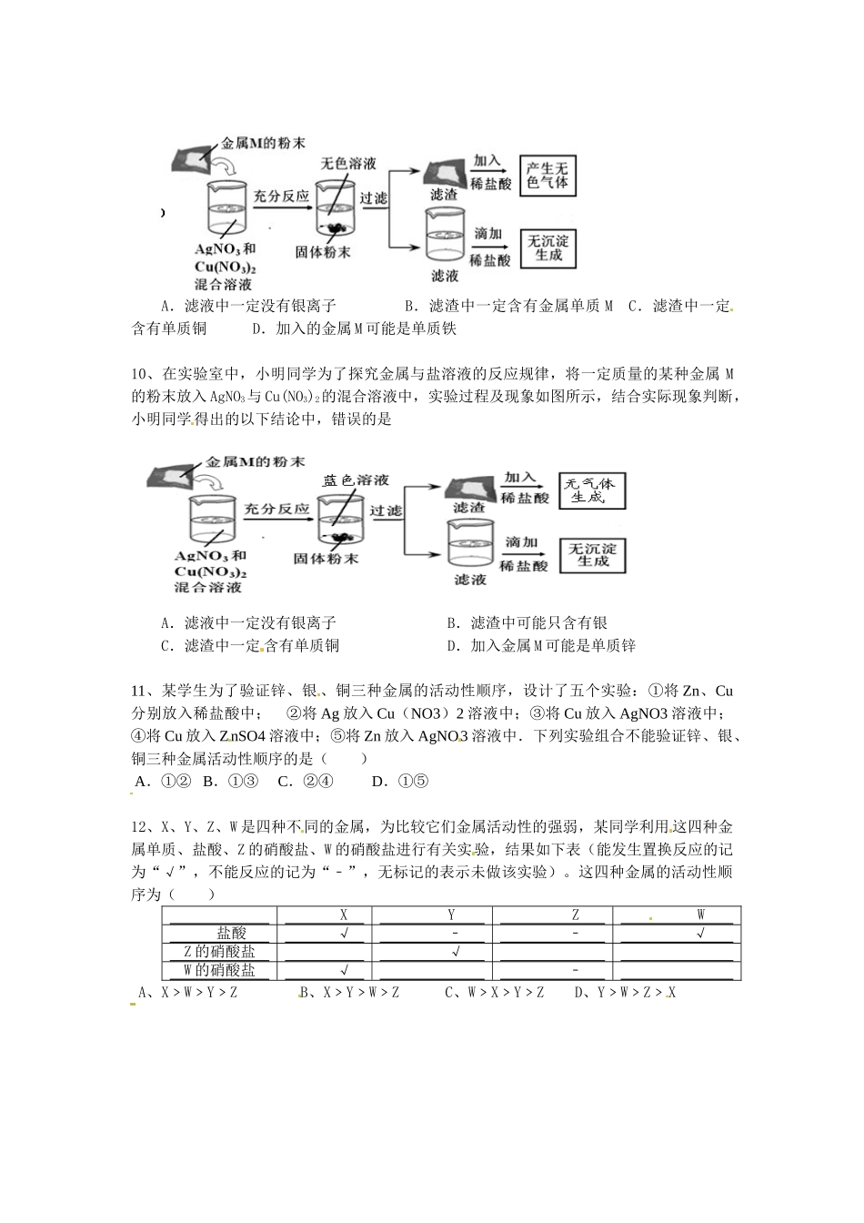
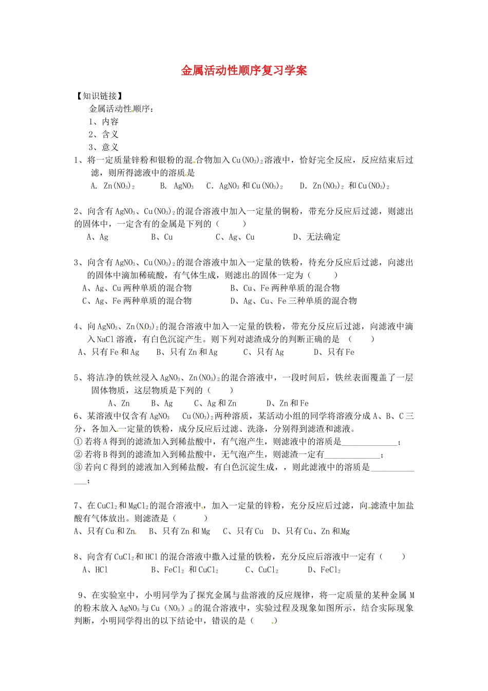
金属活动性顺序复习学案【知识链接】金属活动性顺序:1、内容2、含义3、意义1、将一定质量锌粉和银粉的混合物加入Cu(NO3)2溶液中,恰好完全反应,反应结束后过滤,则所得滤液中的溶质是A.Zn(NO3)2B.AgNO3C.AgNO3和Cu(NO3)2D.Zn(NO3)2和Cu(NO3)22、向含有AgNO3、Cu(NO3)2的混合溶液中加入一定量的铜粉,带充分反应后过滤,则滤出的固体中,一定含有的金属是下列的()A、AgB、CuC、Ag、CuD、无法确定3、向含有AgNO3、Cu(NO3)2的混合溶液中加入一定量的铁粉,待充分反应后过滤,向滤出的固体中滴加稀硫酸,有气体生成,则滤出的固体一定为()A、Ag、Cu两种单质的混合物B、Cu、Fe两种单质的混合物C、Ag、Fe两种单质的混合物D、Ag、Cu、Fe三种单质的混合物4、向AgNO3、Zn(NO3)2的混合溶液中加入一定量的铁粉,带充分反应后过滤,向滤液中滴入NaCl溶液,有白色沉淀产生。则下列对滤渣成分的判断正确的是()A、只有Fe和AgB、只有Zn和AgC、只有AgD、只有Fe5、将洁净的铁丝浸入AgNO3、Zn(NO3)2的混合溶液中,一段时间后,铁丝表面覆盖了一层固体物质,这层物质是下列的()A、ZnB、AgC、Ag和ZnD、Zn和Fe6、某溶液中仅含有AgNO3Cu(NO3)2两种溶质,某活动小组的同学将溶液分成A、B、C三分,各加入一定量的铁粉,成分反应后过滤、洗涤,分别得到滤渣和滤液。①若将A得到的滤渣加入到稀盐酸中,有气泡产生,则滤液中的溶质是_____________;②若将B得到的滤渣加入到稀盐酸中,无气泡产生,则滤渣一定有_____________;③若向C得到的滤液加入到稀盐酸,有白色沉淀生成,,则此滤液中的溶质是_____________;7、在CuCl2和MgCl2的混合溶液中,加入一定量的锌粉,充分反应后过滤,向滤渣中加盐酸有气体放出。则滤渣是()A、只有Cu和ZnB、只有Zn和MgC、只有CuD、只有Cu、Zn和Mg8、向含有CuCl2和HCl的混合溶液中撒入过量的铁粉,充分反应后溶液中一定有()A、HClB、FeCl2和CuCl2C、CuCl2D、FeCl29、在实验室中,小明同学为了探究金属与盐溶液的反应规律,将一定质量的某种金属M的粉末放入AgNO3与Cu(NO3)2的混合溶液中,实验过程及现象如图所示,结合实际现象判断,小明同学得出的以下结论中,错误的是()A.滤液中一定没有银离子B.滤渣中一定含有金属单质MC.滤渣中一定含有单质铜D.加入的金属M可能是单质铁10、在实验室中,小明同学为了探究金属与盐溶液的反应规律,将一定质量的某种金属M的粉末放入AgNO3与Cu(NO3)2的混合溶液中,实验过程及现象如图所示,结合实际现象判断,小明同学得出的以下结论中,错误的是A.滤液中一定没有银离子B.滤渣中可能只含有银C.滤渣中一定含有单质铜D.加入金属M可能是单质锌11、某学生为了验证锌、银、铜三种金属的活动性顺序,设计了五个实验:①将Zn、Cu分别放入稀盐酸中;②将Ag放入Cu(NO3)2溶液中;③将Cu放入AgNO3溶液中;④将Cu放入ZnSO4溶液中;⑤将Zn放入AgNO3溶液中.下列实验组合不能验证锌、银、铜三种金属活动性顺序的是()A.①②B.①③C.②④D.①⑤12、X、Y、Z、W是四种不同的金属,为比较它们金属活动性的强弱,某同学利用这四种金属单质、盐酸、Z的硝酸盐、W的硝酸盐进行有关实验,结果如下表(能发生置换反应的记为“√”,不能反应的记为“﹣”,无标记的表示未做该实验)。这四种金属的活动性顺序为()XYZW盐酸√﹣﹣√Z的硝酸盐√W的硝酸盐√﹣A、X﹥W﹥Y﹥ZB、X﹥Y﹥W﹥ZC、W﹥X﹥Y﹥ZD、Y﹥W﹥Z﹥X

1、当您付费下载文档后,您只拥有了使用权限,并不意味着购买了版权,文档只能用于自身使用,不得用于其他商业用途(如 [转卖]进行直接盈利或[编辑后售卖]进行间接盈利)。
2、本站所有内容均由合作方或网友上传,本站不对文档的完整性、权威性及其观点立场正确性做任何保证或承诺!文档内容仅供研究参考,付费前请自行鉴别。
3、如文档内容存在违规,或者侵犯商业秘密、侵犯著作权等,请点击“违规举报”。

碎片内容

山东省济南市长清区双泉中学九年级化学 金属活动性顺序复习学案

您可能关注的文档

海博书城+ 关注
实名认证
内容提供者

从事历史教学,热爱教育,高度负责。

确认删除?
VIP
微信客服
  • 扫码咨询
会员Q群
  • 会员专属群点击这里加入QQ群
客服邮箱
回到顶部