电脑桌面
添加小米粒文库到电脑桌面
安装后可以在桌面快捷访问

(全国通用版)高考历史大一轮复习 第二单元 古代希腊罗马和近代西方的政治制度 高考必考题突破讲座2 西方民主政治的统一性与多样性学案-人教版高三全册历史学案VIP免费

(全国通用版)高考历史大一轮复习 第二单元 古代希腊罗马和近代西方的政治制度 高考必考题突破讲座2 西方民主政治的统一性与多样性学案-人教版高三全册历史学案_第1页
1/6
(全国通用版)高考历史大一轮复习 第二单元 古代希腊罗马和近代西方的政治制度 高考必考题突破讲座2 西方民主政治的统一性与多样性学案-人教版高三全册历史学案_第2页
2/6
(全国通用版)高考历史大一轮复习 第二单元 古代希腊罗马和近代西方的政治制度 高考必考题突破讲座2 西方民主政治的统一性与多样性学案-人教版高三全册历史学案_第3页
3/6
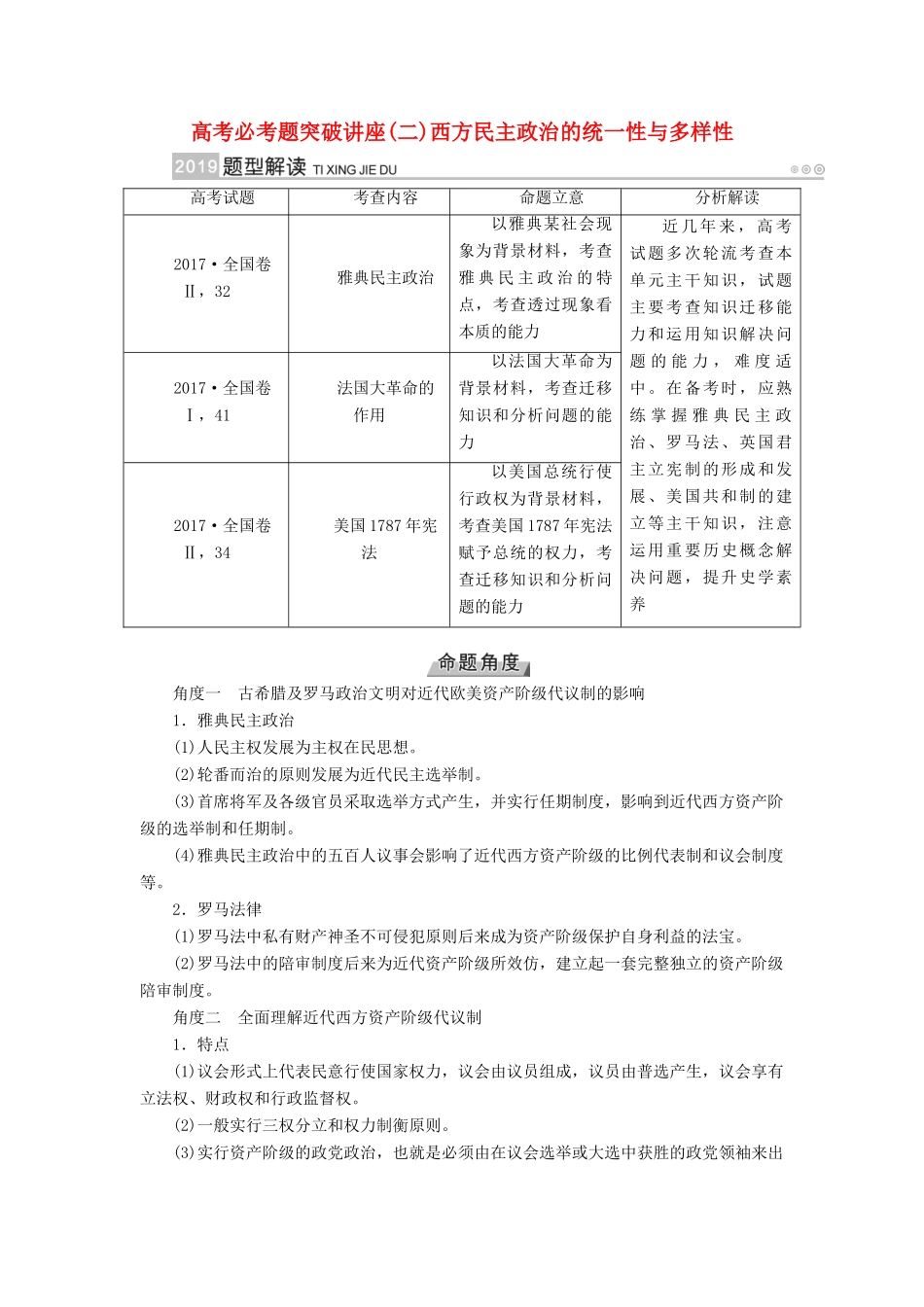
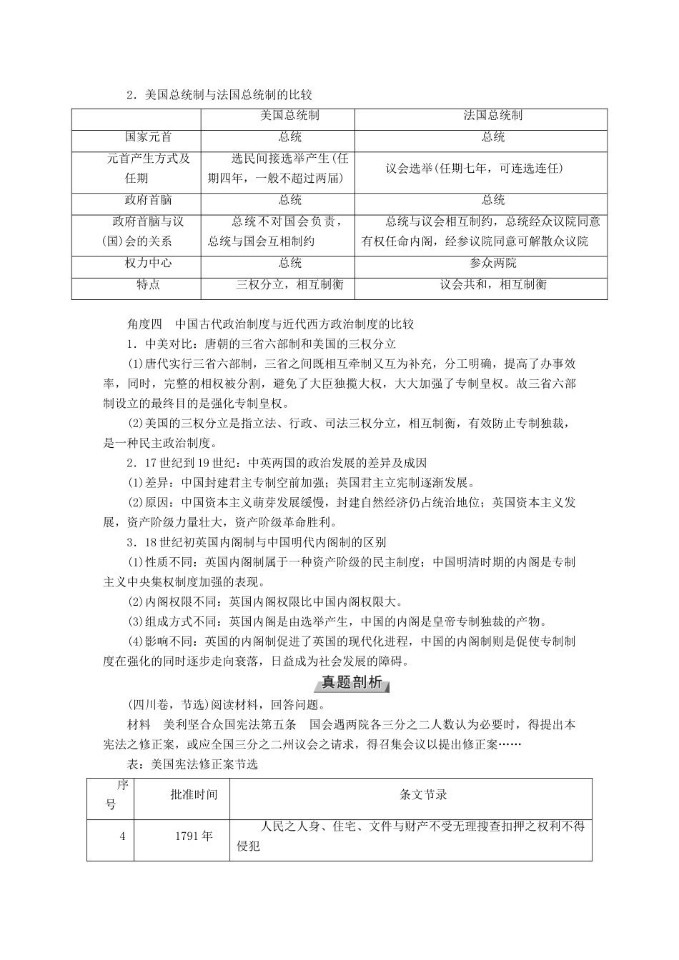
高考必考题突破讲座(二)西方民主政治的统一性与多样性高考试题考查内容命题立意分析解读2017·全国卷Ⅱ,32雅典民主政治以雅典某社会现象为背景材料,考查雅典民主政治的特点,考查透过现象看本质的能力近几年来,高考试题多次轮流考查本单元主干知识,试题主要考查知识迁移能力和运用知识解决问题的能力,难度适中。在备考时,应熟练掌握雅典民主政治、罗马法、英国君主立宪制的形成和发展、美国共和制的建立等主干知识,注意运用重要历史概念解决问题,提升史学素养2017·全国卷Ⅰ,41法国大革命的作用以法国大革命为背景材料,考查迁移知识和分析问题的能力2017·全国卷Ⅱ,34美国1787年宪法以美国总统行使行政权为背景材料,考查美国1787年宪法赋予总统的权力,考查迁移知识和分析问题的能力角度一古希腊及罗马政治文明对近代欧美资产阶级代议制的影响1.雅典民主政治(1)人民主权发展为主权在民思想。(2)轮番而治的原则发展为近代民主选举制。(3)首席将军及各级官员采取选举方式产生,并实行任期制度,影响到近代西方资产阶级的选举制和任期制。(4)雅典民主政治中的五百人议事会影响了近代西方资产阶级的比例代表制和议会制度等。2.罗马法律(1)罗马法中私有财产神圣不可侵犯原则后来成为资产阶级保护自身利益的法宝。(2)罗马法中的陪审制度后来为近代资产阶级所效仿,建立起一套完整独立的资产阶级陪审制度。角度二全面理解近代西方资产阶级代议制1.特点(1)议会形式上代表民意行使国家权力,议会由议员组成,议员由普选产生,议会享有立法权、财政权和行政监督权。(2)一般实行三权分立和权力制衡原则。(3)实行资产阶级的政党政治,也就是必须由在议会选举或大选中获胜的政党领袖来出任总统或总理(首相),并以本党人员组成内阁。(4)政府在执政期间都坚决推行本党倡导的意志,总统和总理都拥有巨大的权力,不但领导内阁,而且还控制议会或干预立法。2.统一性的表现(1)一个核心,即代议制民主。代议制民主是直接民主在难以实现的情况下的一种最先进的选择,其实现的主要途径是完善普选制。(2)两种政体,即君主立宪制和民主共和制。两种政体均以防止专制统治、限制王权为目的。(3)三种原则,即民主化、法制化和制度化原则。3.多样性的表现(1)法、美共和制差别:法国是议会制共和制,议会是权力中心;美国是总统制共和制,权力中心在总统。(2)英、德君主立宪制差异:英国是议会制君主立宪制,议会是权力中心;德国是二元制君主立宪制,皇帝与宰相是权力中心。4.在政治发展中的作用(1)否定专制制度,避免少数人独裁,保证民主利益,具有先进性的民主精神,对经济发展、政治稳定有重要作用。(2)有利于调整资产阶级内部关系,缓和资产阶级不同利益集团的矛盾。(3)在这一制度下,无产阶级也可以利用它在一定程度上进行斗争,有助于维护无产阶级合法权益,推动国际工人运动的发展。(4)消极方面:只是资产阶级内部的民主,行政权扩张,议会立法权削弱。角度三主要资本主义国家民主政治的比较1.英、德君主立宪制的异同英国议会制君主立宪制德国二元制君主立宪制相同政体相同,都为君主立宪制不同国家元首国王,无实权,是国家统治的象征,“统而不治”皇帝,由普鲁士国王世袭,拥有广泛的权力政府首脑与议会的关系首相和政府(内阁)掌握行政权,对议会负责宰相主持政府并担任联邦议会议长,但只对皇帝负责,不对议会负责议会议会是最高立法机关,是国家权力的中心联邦议会和帝国议会(无实权)是立法机关2.美国总统制与法国总统制的比较美国总统制法国总统制国家元首总统总统元首产生方式及任期选民间接选举产生(任期四年,一般不超过两届)议会选举(任期七年,可连选连任)政府首脑总统总统政府首脑与议(国)会的关系总统不对国会负责,总统与国会互相制约总统与议会相互制约,总统经众议院同意有权任命内阁,经参议院同意可解散众议院权力中心总统参众两院特点三权分立,相互制衡议会共和,相互制衡角度四中国古代政治制度与近代西方政治制度的比较1.中美对比:唐朝的三省六部制和美国的三权分立(1)唐代实行三省六部制,三省之间既相互牵制又互为补充,分工明确,提高了办事效率,同时...

1、当您付费下载文档后,您只拥有了使用权限,并不意味着购买了版权,文档只能用于自身使用,不得用于其他商业用途(如 [转卖]进行直接盈利或[编辑后售卖]进行间接盈利)。
2、本站所有内容均由合作方或网友上传,本站不对文档的完整性、权威性及其观点立场正确性做任何保证或承诺!文档内容仅供研究参考,付费前请自行鉴别。
3、如文档内容存在违规,或者侵犯商业秘密、侵犯著作权等,请点击“违规举报”。

碎片内容

(全国通用版)高考历史大一轮复习 第二单元 古代希腊罗马和近代西方的政治制度 高考必考题突破讲座2 西方民主政治的统一性与多样性学案-人教版高三全册历史学案

;绿洲书城+ 关注
实名认证
内容提供者

从事历史教学,热爱教育,高度负责。

确认删除?
VIP
微信客服
  • 扫码咨询
会员Q群
  • 会员专属群点击这里加入QQ群
客服邮箱
回到顶部