电脑桌面
添加小米粒文库到电脑桌面
安装后可以在桌面快捷访问

人教版高二历史下册世界经济的发展VIP免费

人教版高二历史下册世界经济的发展_第1页
1/5
人教版高二历史下册世界经济的发展_第2页
2/5
人教版高二历史下册世界经济的发展_第3页
3/5
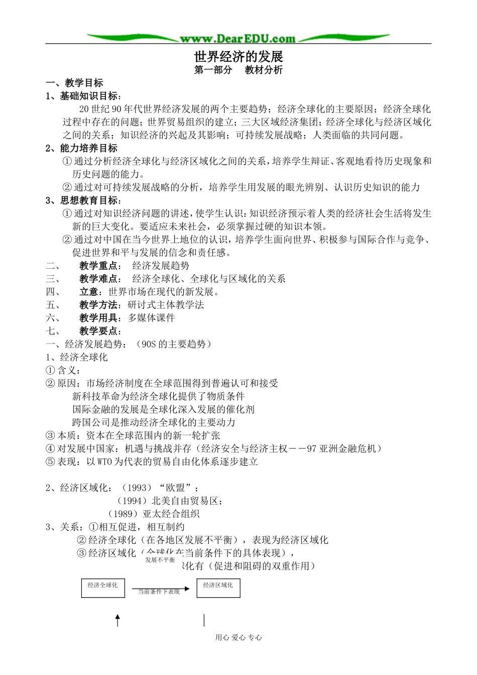
世界经济的发展第一部分教材分析一、教学目标1、基础知识目标:20世纪90年代世界经济发展的两个主要趋势;经济全球化的主要原因;经济全球化过程中存在的问题;世界贸易组织的建立;三大区域经济集团;经济全球化与经济区域化之间的关系;知识经济的兴起及其影响;可持续发展战略;人类面临的共同问题。2、能力培养目标①通过分析经济全球化与经济区域化之间的关系,培养学生辩证、客观地看待历史现象和历史问题的能力。②通过对可持续发展战略的分析,培养学生用发展的眼光辨别、认识历史知识的能力3、思想教育目标:①通过对知识经济问题的讲述,使学生认识:知识经济预示着人类的经济社会生活将发生新的巨大变化。要适应未来社会,必须掌握过硬的知识本领。②通过对中国在当今世界上地位的认识,培养学生面向世界、积极参与国际合作与竞争、促进世界和平与发展的信念和责任感。二、教学重点:经济发展趋势三、教学难点:经济全球化、全球化与区域化的关系四、立意:世界市场在现代的新发展。五、教学方法:研讨式主体教学法六、教学用具:多媒体课件七、教学要点:一、经济发展趋势:(90S的主要趋势)1、经济全球化①含义:②原因:市场经济制度在全球范围得到普遍认可和接受新科技革命为经济全球化提供了物质条件国际金融的发展是全球化深入发展的催化剂跨国公司是推动经济全球化的主要动力③本质:资本在全球范围内的新一轮扩张④对发展中国家:机遇与挑战并存(经济安全与经济主权――97亚洲金融危机)⑤表现:以WTO为代表的贸易自由化体系逐步建立2、经济区域化:(1993)“欧盟”;(1994)北美自由贸易区;(1989)亚太经合组织3、关系:①相互促进,相互制约②经济全球化(在各地区发展不平衡),表现为经济区域化③经济区域化(全球化在当前条件下的具体表现),(对全球化有(促进和阻碍的双重作用)用心爱心专心发展不平衡当前条件下表现经济全球化经济区域化促进和阻碍二、新的经济类型:知识经济兴起1、时间:90S中美国2、特点:“三低一高”,是一种可持续发展的经济3、影响:①推动经济全球化;②促进可持续发展三、经济发展战略:可持续发展战略1、时间:20C80S欧洲2、定义:既满足当代人需要,又不损害后代满足需要的可能四、影响经济发展的因素:1、可持续发展问题:1992巴西里约热内卢联合国环境与发展大会2、国际环境问题:水土、污染3、国际安全问题;反恐4、国际医疗卫生:非典、爱滋第二部分教学过程一、课前提问:[上课:同学们好!]学习新课之前,请同学们看两组图片(WTO成员国与区域集团分布图),检测一下同学们的预习情况:[第一组]显示的是哪一组织成员国的地区分布图?请判断,图中哪种颜色代表其成员国[第二组]图中属于亚、欧、美三洲的经济组织或集团分别是什么?[提问]这两组图片显示出当今世界经济的怎样的发展态势?二、导入新课:这节课我们除了要学习世界经济的发展趋势外,还涉及到哪些问题?请大家结合教材提炼概括。(目的:引导学生在宏观上把握教材)[学法点拨]看书的过程中,既要注意到小的知识点以把握细节,也要及时将点归类,形成宏观印象。[学生回答][总结-展示标书]这就是本课要涉及到的四个问题。我们首先探讨经济发展趋势中经济全球化问题。(课件点击,进入全球化页面)三、新课:[1-1]经济全球化[提问]请结合教材回答:什么是经济全球化?[回答]略[总结]这个概念在80年代提出,这种趋势到90年代便进入迅速发展时期。[导问]老师这有一个案例,咱们结合这个案例一起理解一下经济全球化在90年代迅速发展的原因?[展示案例]有人描述20世纪末某公司经理的一天:他一边喝茶,一边打电话或通过Intel网摇控各地分公司的管理与销售…同时,他也可以把自己的财富投资到地球任何角落的自然资源开发和跨地区的事业中…他的货币可以在世界各个地方兑换成当地货币而通行无阻。银行信贷业也可以解决投资时,流动资金短缺的问题。他的财富在世界范围累积增长。用心爱心专心[提问]①这家公司依据其投资的地域方向判断,属于什么公司类型?②结合材料说明其财富在世界范围累积增长的有利因素有哪些?[总结]①电...

1、当您付费下载文档后,您只拥有了使用权限,并不意味着购买了版权,文档只能用于自身使用,不得用于其他商业用途(如 [转卖]进行直接盈利或[编辑后售卖]进行间接盈利)。
2、本站所有内容均由合作方或网友上传,本站不对文档的完整性、权威性及其观点立场正确性做任何保证或承诺!文档内容仅供研究参考,付费前请自行鉴别。
3、如文档内容存在违规,或者侵犯商业秘密、侵犯著作权等,请点击“违规举报”。

碎片内容

人教版高二历史下册世界经济的发展

您可能关注的文档

确认删除?
VIP
微信客服
  • 扫码咨询
会员Q群
  • 会员专属群点击这里加入QQ群
客服邮箱
回到顶部