电脑桌面
添加小米粒文库到电脑桌面
安装后可以在桌面快捷访问

江苏省大丰市刘庄第二初级中学九年级化学下册 第八单元 金属和金属材料 课题2 金属的化学性质(第1课时)学案(无答案) 新人教版VIP免费

江苏省大丰市刘庄第二初级中学九年级化学下册 第八单元 金属和金属材料 课题2 金属的化学性质(第1课时)学案(无答案) 新人教版_第1页
1/3
江苏省大丰市刘庄第二初级中学九年级化学下册 第八单元 金属和金属材料 课题2 金属的化学性质(第1课时)学案(无答案) 新人教版_第2页
2/3
江苏省大丰市刘庄第二初级中学九年级化学下册 第八单元 金属和金属材料 课题2 金属的化学性质(第1课时)学案(无答案) 新人教版_第3页
3/3
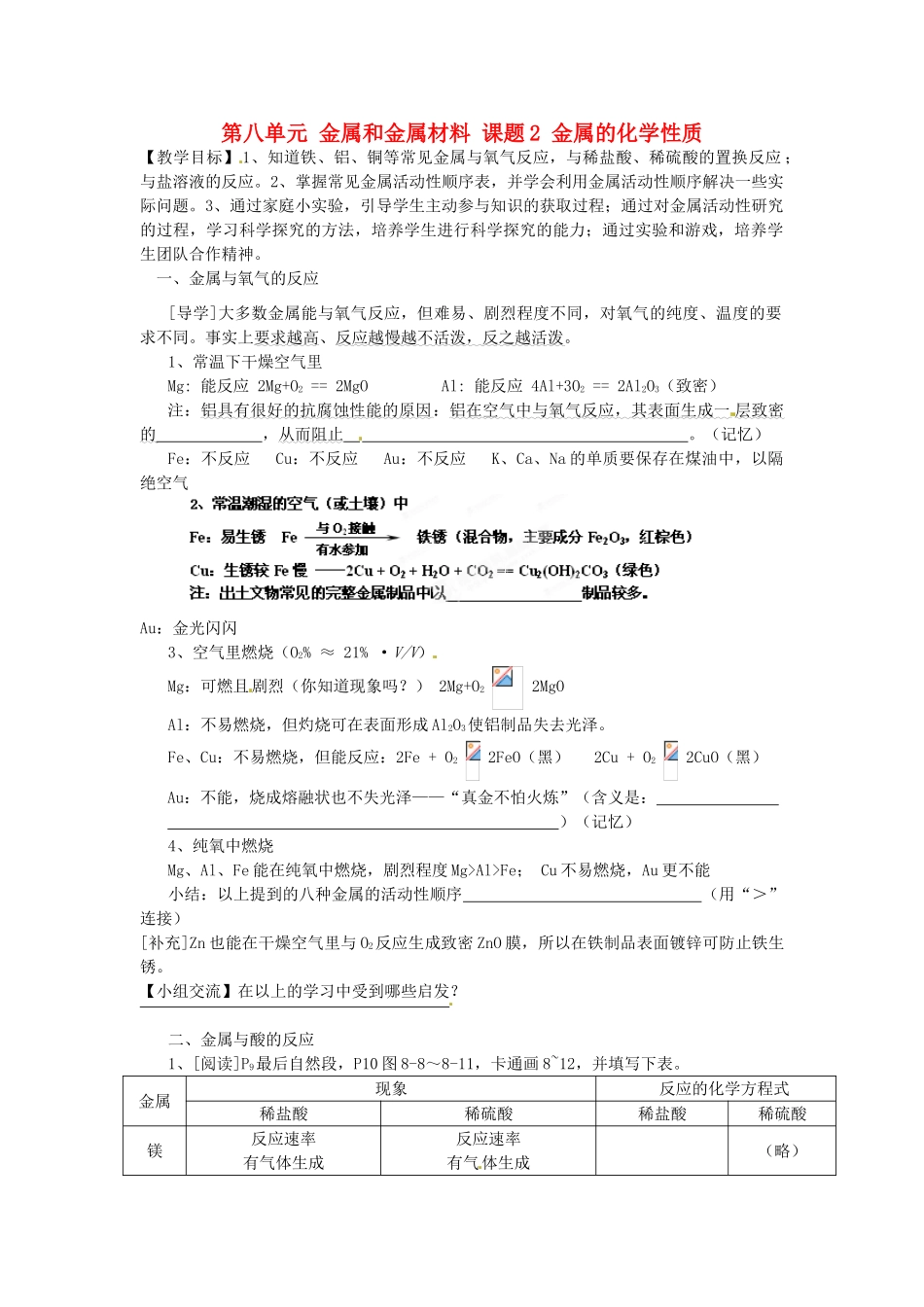
第八单元金属和金属材料课题2金属的化学性质【教学目标】1、知道铁、铝、铜等常见金属与氧气反应,与稀盐酸、稀硫酸的置换反应;与盐溶液的反应。2、掌握常见金属活动性顺序表,并学会利用金属活动性顺序解决一些实际问题。3、通过家庭小实验,引导学生主动参与知识的获取过程;通过对金属活动性研究的过程,学习科学探究的方法,培养学生进行科学探究的能力;通过实验和游戏,培养学生团队合作精神。一、金属与氧气的反应[导学]大多数金属能与氧气反应,但难易、剧烈程度不同,对氧气的纯度、温度的要求不同。事实上要求越高、反应越慢越不活泼,反之越活泼。1、常温下干燥空气里Mg:能反应2Mg+O2==2MgOAl:能反应4Al+3O2==2Al2O3(致密)注:铝具有很好的抗腐蚀性能的原因:铝在空气中与氧气反应,其表面生成一层致密的,从而阻止。(记忆)Fe:不反应Cu:不反应Au:不反应K、Ca、Na的单质要保存在煤油中,以隔绝空气Au:金光闪闪3、空气里燃烧(O2%≈21%·V/V)Mg:可燃且剧烈(你知道现象吗?)2Mg+O22MgOAl:不易燃烧,但灼烧可在表面形成Al2O3使铝制品失去光泽。Fe、Cu:不易燃烧,但能反应:2Fe+O22FeO(黑)2Cu+O22CuO(黑)Au:不能,烧成熔融状也不失光泽——“真金不怕火炼”(含义是:)(记忆)4、纯氧中燃烧Mg、Al、Fe能在纯氧中燃烧,剧烈程度Mg>Al>Fe;Cu不易燃烧,Au更不能小结:以上提到的八种金属的活动性顺序(用“>”连接)[补充]Zn也能在干燥空气里与O2反应生成致密ZnO膜,所以在铁制品表面镀锌可防止铁生锈。【小组交流】在以上的学习中受到哪些启发?二、金属与酸的反应1、[阅读]P9最后自然段,P10图8-8~8-11,卡通画8~12,并填写下表。金属现象反应的化学方程式稀盐酸稀硫酸稀盐酸稀硫酸镁反应速率有气体生成反应速率有气体生成(略)锌反应较快,有气体生成反应较快,有气体生成(略)铁反应较慢,有少量气体生成,溶液由无色逐渐变为浅绿色反应较慢,有少量气体生成,溶液由无色变为浅绿色(略)(略)铜无现象(不反应)无现象(不反应)[合作练习]写出Mg、Al、Zn、Fe与稀H2SO4反应的化学方程式。______________________________________;______________________________________;______________________________________;______________________________________.2、以上金属的活动性顺序,Fe、Mg、Zn、Al(能,不能)置换出盐酸或稀硫酸中的氢,而不能。置换反应定义:。[练一练]1.(2011兰州)下列厨房用具,在空气中最易锈蚀的是()A.铁锅B.纯铜把手C.铝壶D.不锈钢汤勺2.(2013.鞍山市)有X、Y、Z三种金属,X在常温下就能与氧气反应,Y、Z在常温下几乎不与氧气反应;如果把Y和Z分别放入稀硫酸中,Y溶解并产生氢气,Z不反应。根据以上实验事实判断,X、Y、Z三种金属的活动性由强至弱的顺序正确的是()A.XYZB.XZYC.YZXD.ZYX3.(11盐城)今年底我国首只火星探测器“萤火一号”将踏上访问火星的旅程,其重要部件太阳能帆板使用的高纯硅制备原理是:2H2+SiCl4Si+4HCl。该反应属于()A.化合反应B.置换反应C.分解反应D.复分解反应4.为了探究影响金属与酸反应程度的因素,进行了以下实验(见下表):实验序号实验过程实验现象1镁粉和铁粉分别与5%的盐酸反应镁粉产生气体快2铁粉和铁片分别与10%的盐酸反应铁粉产生气体快3铁片分别与5%的盐酸和10%的盐酸反应10%的盐酸产生气体快(1)由此得出的影响金属与酸反应剧烈程度的因素有:因素一:________________________________;因素二:________________________________;因素三:________________________________;因素四:。(1)试猜想金属与酸反应的剧烈程度还会与哪些因素有关?___________________________________________________________________________,应该怎样探究、

1、当您付费下载文档后,您只拥有了使用权限,并不意味着购买了版权,文档只能用于自身使用,不得用于其他商业用途(如 [转卖]进行直接盈利或[编辑后售卖]进行间接盈利)。
2、本站所有内容均由合作方或网友上传,本站不对文档的完整性、权威性及其观点立场正确性做任何保证或承诺!文档内容仅供研究参考,付费前请自行鉴别。
3、如文档内容存在违规,或者侵犯商业秘密、侵犯著作权等,请点击“违规举报”。

碎片内容

江苏省大丰市刘庄第二初级中学九年级化学下册 第八单元 金属和金属材料 课题2 金属的化学性质(第1课时)学案(无答案) 新人教版

您可能关注的文档

远洋启航书店+ 关注
实名认证
内容提供者

从事历史教学,热爱教育,高度负责。

确认删除?
VIP
微信客服
  • 扫码咨询
会员Q群
  • 会员专属群点击这里加入QQ群
客服邮箱
回到顶部