电脑桌面
添加小米粒文库到电脑桌面
安装后可以在桌面快捷访问

沪教版九年级化学酸和碱的反应2VIP免费

沪教版九年级化学酸和碱的反应2_第1页
1/7
沪教版九年级化学酸和碱的反应2_第2页
2/7
沪教版九年级化学酸和碱的反应2_第3页
3/7
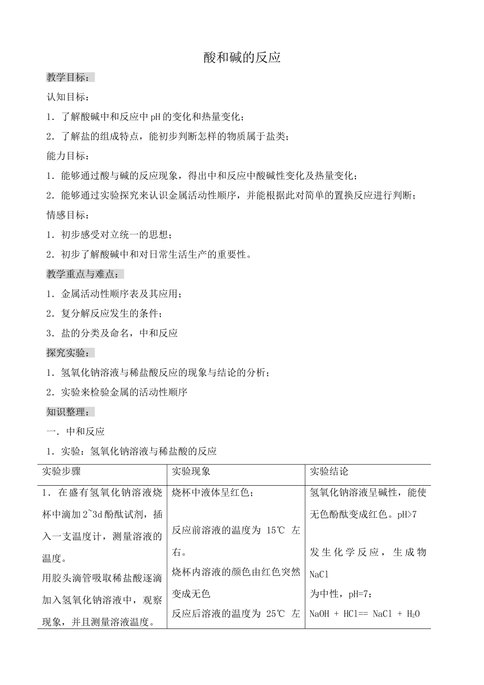
酸和碱的反应教学目标:认知目标:1.了解酸碱中和反应中pH的变化和热量变化;2.了解盐的组成特点,能初步判断怎样的物质属于盐类;能力目标:1.能够通过酸与碱的反应现象,得出中和反应中酸碱性变化及热量变化;2.能够通过实验探究来认识金属活动性顺序,并能根据此对简单的置换反应进行判断;情感目标:1.初步感受对立统一的思想;2.初步了解酸碱中和对日常生活生产的重要性。教学重点与难点:1.金属活动性顺序表及其应用;2.复分解反应发生的条件;3.盐的分类及命名,中和反应探究实验:1.氢氧化钠溶液与稀盐酸反应的现象与结论的分析;2.实验来检验金属的活动性顺序知识整理:一.中和反应1.实验:氢氧化钠溶液与稀盐酸的反应实验步骤实验现象实验结论1.在盛有氢氧化钠溶液烧杯中滴加2~3d酚酞试剂,插入一支温度计,测量溶液的温度。用胶头滴管吸取稀盐酸逐滴加入氢氧化钠溶液中,观察现象,并且测量溶液温度。烧杯中液体呈红色;反应前溶液的温度为15℃左右。烧杯内溶液的颜色由红色突然变成无色反应后溶液的温度为25℃左氢氧化钠溶液呈碱性,能使无色酚酞变成红色。pH>7发生化学反应,生成物NaCl为中性,pH=7:NaOH+HCl==NaCl+H2O右。该反应为放热反应。2.取实验1后所得的溶液,滴加1滴氢氧化钠溶液,观察颜色滴加NaOH溶液后,溶液变为红色滴加NaOH后,溶液中氢氧化钠过量,溶液呈碱性,使无色酚酞变为红色,pH>7。3.取实验1所得的少量溶液置于蒸发皿中,加热,蒸发,观察。蒸发皿中出现白色固体该固体为NaCl晶体。注:氢氧化钠溶液与稀盐酸反应,若不滴加酸碱指示剂,反应无现象,无法判断恰好完全反应的时刻。结论:(1)中和反应:酸与碱反应,生成盐和水的一类反应,即:酸+碱→盐+水如:Cu(OH)2+2HNO3==Cu(NO3)2+2H2O;Ba(OH)2+H2SO4==BaSO4↓+2H2O(2)中和反应为放热反应(3)中和反应在日常生活、生产中的应用A.酸性土壤可以用熟石灰来改良;B.胃酸过多,可以用氢氧化铝等来治疗;C.处理工厂的一些废水2NH3·H2O+H2SO4==(NH4)2SO4+2H2OD.昆虫叮咬的止痛、消肿酸性与碱性中和(涂肥皂水[碱性]或食醋[酸性])2.复分解反应的条件:生成物有沉淀析出、或有气体放出、或有水生成。复分解反应的类型:(1)酸+金属氧化物→盐+水注:该反应大部分情况都能发生2HNO3+CuO==Cu(NO3)2+H2O;3H2SO4+Fe2O3==Fe2(SO4)3+3H2O;6HCl+Al2O3==2AlCl3+3H2O;(2)酸+盐→新盐+新酸这种反应类型包括两种:A.酸与碳酸盐反应,酸+碳酸盐→新盐+二氧化碳+水2HCl+CaCO3==CaCl2+CO2↑+H2O;H2SO4+Na2CO3==Na2SO4+CO2↑+H2O;2HNO3+CuCO3==Cu(NO3)2+CO2↑+H2O;B.特殊盐与酸反应产生沉淀,可溶性的酸和盐反应生成不溶性的酸或盐。HCl+AgNO3==AgCl↓+HNO3;H2SO4+BaCl2==BaSO4↓+2HCl(3)酸+碱→盐+水注:该类反应大部分情况均可进行HCl+NaOH==NaCl+H2O;Cu(OH)2+2HNO3==Cu(NO3)2+2H2O;H2SO4+Ba(OH)2==BaSO4↓+2H2O;(4)碱+盐→新碱+新盐条件:反应物都可溶;生成物至少有一种不溶如:CuSO4+2NaOH==Cu(OH)2↓+Na2SO4;Na2CO3+Ca(OH)2=CaCO3↓+2NaOH;MgSO4+Ba(OH)2==Mg(OH)2↓+BaSO4↓(5)盐+盐=两种新盐条件:反应物都可溶;生成物至少有一种不溶如:CuSO4+Na2CO3=CuCO3↓+Na2SO4;NaCl+AgNO3=AgCl↓+NaNO3二.盐1.常见的盐:食盐(NaCl)、汉白玉中主要成分(CaCO3)、净水剂明矾含有的[Al2(SO4)3]、小苏打(NaHCO3)、2.盐的组成:盐是由金属离子和酸根离子构成。AnBm==nAm++mBn-;从盐的化学式可以看出,盐可以由酸和碱反应得到的如:K2SO4可由KOH和H2SO4反应得到的:2KOH+H2SO4==K2SO4+2H2O;KNO3可由KOH和HNO3反应得到的:KOH+HNO3==KNO3+H2O;CaSO4可由Ca(OH)2和H2SO4反应得到的:Ca(OH)2+H2SO4==CaSO4+H2O;KCl可由KOH和HCl反应得到的:KOH+HCl==KCl+H2O;根据盐的组成,盐可以分为钠盐、钾盐等,或硫酸盐、硝酸盐等。3.盐的命名:酸根离子为无氧酸根离子的,命名为“某化某”,如:NaCl“氯化钠”,CuS“硫化铜”等,酸根离子为含氧酸根离子的,命名为“某酸某”,如:CuSO4“硫酸铜”,Fe(NO3)3“硝酸铁”等4.盐的溶解性(1)钾盐、钠盐、铵盐、硝酸盐均...

1、当您付费下载文档后,您只拥有了使用权限,并不意味着购买了版权,文档只能用于自身使用,不得用于其他商业用途(如 [转卖]进行直接盈利或[编辑后售卖]进行间接盈利)。
2、本站所有内容均由合作方或网友上传,本站不对文档的完整性、权威性及其观点立场正确性做任何保证或承诺!文档内容仅供研究参考,付费前请自行鉴别。
3、如文档内容存在违规,或者侵犯商业秘密、侵犯著作权等,请点击“违规举报”。

碎片内容

沪教版九年级化学酸和碱的反应2

确认删除?
VIP
微信客服
  • 扫码咨询
会员Q群
  • 会员专属群点击这里加入QQ群
客服邮箱
回到顶部