电脑桌面
添加小米粒文库到电脑桌面
安装后可以在桌面快捷访问

土地利用规划分类体系.VIP免费

土地利用规划分类体系._第1页
1/8
土地利用规划分类体系._第2页
2/8
土地利用规划分类体系._第3页
3/8
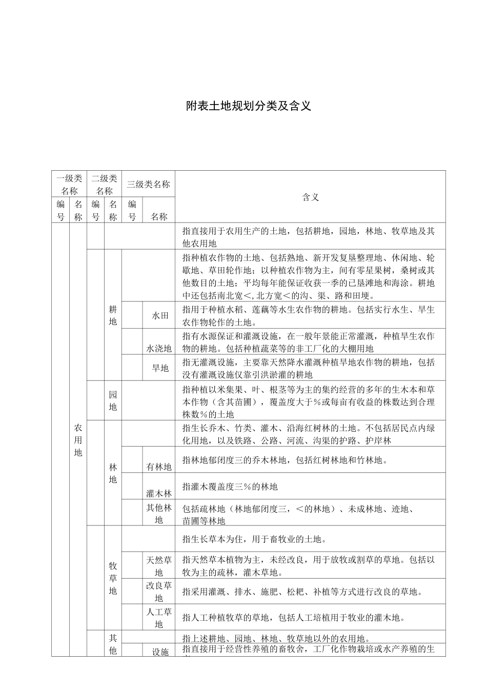
附表土地利用规划分类体系建设用地未利用地附表土地规划分类及含义一级类名称二级类名称三级类名称含义编号名称编号名称编号名称农用地指直接用于农用生产的土地,包括耕地,园地,林地、牧草地及其他农用地耕地指种植农作物的土地、包括熟地、新开发复垦整理地、休闲地、轮歇地、草田轮作地;以种植农作物为主,间有零星果树,桑树或其他数目的土地;平均每年能保证收获一季的已垦滩地和海涂。耕地中还包括南北宽<,北方宽<的沟、渠、路和田埂。水田指用于种植水稻、莲藕等水生农作物的耕地。包括实行水生、旱生农作物轮作的土地。水浇地指有水源保证和灌溉设施,在一般年景能正常灌溉,种植旱生农作物的耕地。包括种植蔬菜等的非工厂化的大棚用地旱地指无灌溉设施,主要靠天然降水灌溉种植旱地农作物的耕地,包括没有灌溉设施仅靠引洪淤灌的耕地园地指种植以米集果、叶、根茎等为主的集约经营的多年的生木本和草本作物(含其苗圃),覆盖度大于%或每亩有收益的株数达到合理株数%的土地林地指生长乔木、竹类、灌木、沿海红树林的土地。不包括居民点内绿化用地,以及铁路、公路、河流、沟渠的护路、护岸林有林地指林地郁闭度三的乔木林地,包括红树林地和竹林地。灌木林指灌木覆盖度三%的林地其他林地包括疏林地(林地郁闭度三,<的林地)、未成林地、迹地、苗圃等林地牧草地指生长草本为住,用于畜牧业的土地。天然草地指天然草本植物为主,未经改良,用于放牧或割草的草地。包括以牧为主的疏林,灌木草地。改良草地指采用灌溉、排水、施肥、松耙、补植等方式进行改良的草地。人工草地指人工种植牧草的草地,包括人工培植用于牧业的灌木地。其他指上述耕地、园地、林地、牧草地以外的农用地。设施指直接用于经营性养殖的畜牧舍,工厂化作物栽培或水产养殖的生产农用地设施用地及其相应附属用地,农村宅基地以外的晾晒场等农业设施用地。农村道路指公路用地以外的南方宽度三米、北方宽度三米的村间、田间道路(含机耕道)。坑塘水面指人工开挖或天然形成的畜水量<万立方米的坑塘常水位岸线所围城的水面。农用水利用地指农民、农村集体或其他农业企业等自建或联建的农田排灌沟渠及其相应附属设施用地附表(续)土地规划分类及含义一级类名称二级类名称三级类名称含义编号名称编号名称编号名称建设用地指建造建筑物,构筑物的土地。包括居民点用地、独立工矿用地、特殊用地、风景旅游用地、交通用地、水利设施用地。城乡建设用地指城镇、农村区域已建造建筑物、构筑物的土地。包括城市、建制镇、农村居民点、采矿用地等。城市指城镇居民点、以及与城镇连片的和区政府、县级市政府所在地镇级辖区内的商服、住宅、工业、仓储、机关、学校等单位用地。建制镇指建制镇居民点,以及辖区内的商服、住宅、工业、仓储、学校等企事业单位用地。农村居民点指农村居民点,以及所属的商服、住宅、工矿、工业、仓储、学校等用地。其他独立建设用地指采矿地以外,对气候,环境,建设有特殊要求及其他不宜在居民点内配置的各类建筑用地。米矿用地指独立于居民点之外的采矿、采石、采砂(沙)场,砖瓦窑等地面生产用地及尾矿堆放地(不含盐田)。交通水利用地指城乡居民点之外的交通运输用地和水利设施用地。其中,交通运输用地是指用于运输通行的地面线路、场站等用地,包括公路、铁路、民用机场、港口、码头管道运输及其附属设施用地;水利设施用地是指用于水库、水工建筑的土地铁路指用于铁道线路、轻轨、场站的用地。包括设计内的路堤、路堑、道沟、桥梁、林木等用地。公路指用于国道、省道、县道和乡道的用地。包括设计内的路堤、路堑、道沟、桥梁、汽车停靠站、林木及直接为其服务的附属用地。机场用地指用于民用机场的用地。港口码头指用于人工修建的客运、货运、捕捞及工作船舶停靠的场所及其附属建筑物的用地,不包括常水位以下部分。管道运输用地指用于运输煤炭、石油、天然气等管道及其相应附属设施的地上部分用地。水库水面指人工拦截汇集而成的总库容2万立方米的水库正常蓄水位岸线所围成的水面。农用地水工建筑用地指除农田水利用地以外的人工修建的沟渠(包括渠槽、渠堤、护堤林...

1、当您付费下载文档后,您只拥有了使用权限,并不意味着购买了版权,文档只能用于自身使用,不得用于其他商业用途(如 [转卖]进行直接盈利或[编辑后售卖]进行间接盈利)。
2、本站所有内容均由合作方或网友上传,本站不对文档的完整性、权威性及其观点立场正确性做任何保证或承诺!文档内容仅供研究参考,付费前请自行鉴别。
3、如文档内容存在违规,或者侵犯商业秘密、侵犯著作权等,请点击“违规举报”。

碎片内容

土地利用规划分类体系.

确认删除?
VIP
微信客服
  • 扫码咨询
会员Q群
  • 会员专属群点击这里加入QQ群
客服邮箱
回到顶部