电脑桌面
添加小米粒文库到电脑桌面
安装后可以在桌面快捷访问

什么是热敏纸它的分类、用途及质量要求VIP免费

什么是热敏纸它的分类、用途及质量要求_第1页
1/64
什么是热敏纸它的分类、用途及质量要求_第2页
2/64
什么是热敏纸它的分类、用途及质量要求_第3页
3/64
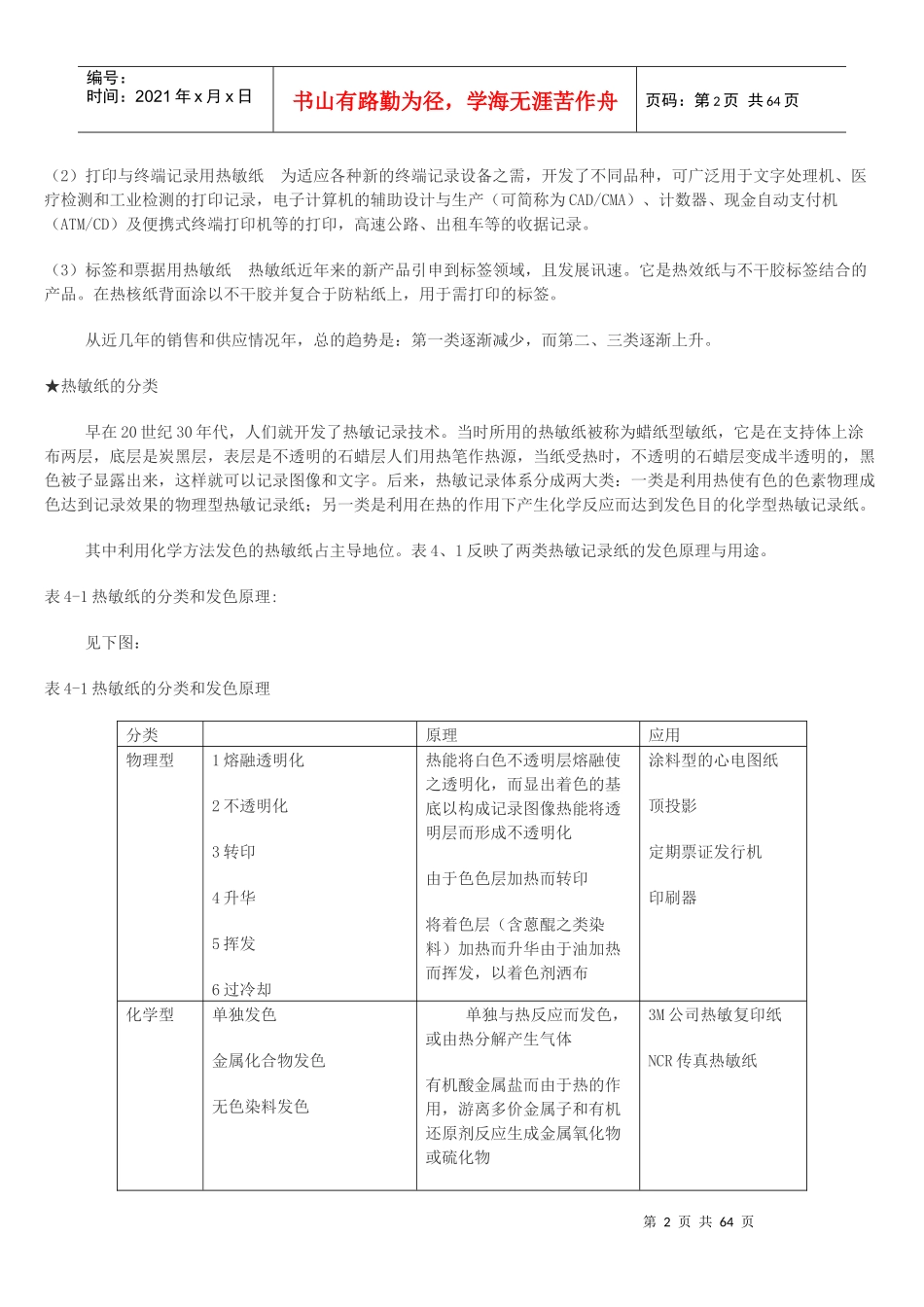
第1页共64页编号:时间:2021年x月x日书山有路勤为径,学海无涯苦作舟页码:第1页共64页目录:信息特种纸:热敏纸的定义及用途热敏纸的分类化学型热敏记录纸热敏纸的生产技术涂层结构与工艺步骤热敏涂料及其化学品热敏涂料配方和涂料制备工艺热敏记录纸的质量要求对热敏纸的展望及今后的研究课题静电复印纸的生产工艺喷墨打印专用纸的原纸及涂料随着社会经济、高新技术的飞速发展,信息传递与交流十分频繁。传真机、打印机、复印机等是办公不可少的“三大件”。这些现代化设备需要使用相应的记录纸,比如热敏纸、喷墨打印纸、复印纸等,它们都属于信息特种纸的范畴。★信息特种纸:热敏纸★热敏纸的定义及用途所谓热敏纸是指涂布了含有成色材料经热信号激励而自身显色的信息记录纸。也就是说,热敏纸是在纸的表面给予能量(热能),使物质(显色剂)发生物理或化学性质变化而得到图像的一种特殊的涂布加工纸。热敏纸是随着传真机在全世界的普及而讯速发展起来的,但由于电子通讯事业的发展,热敏纸不仅以传真纸形式普及于个人家庭,更出现在商业、超市、银行、医院、机场等各个领域。其用途日趋广泛,品种日益增多,适适范围愈来愈广。,目前,主要应用的领域归如下。(1)传真机用热敏纸主要用于各种型号的热敏纸传真机。有商业业务用,也有家庭用等。目前这类用途的热敏纸机乎占总产量的一半左右,是20世纪80年代后期至今的热敏纸主攻方向。其质量目标是追求传真记录的高速度、线条的高密度(黑度)和记录后的保存性。如从记录速度看,已从G2型发展到G3乃至G4型,可达每张A4大小的纸15S左右的高速传真。第2页共64页第1页共64页编号:时间:2021年x月x日书山有路勤为径,学海无涯苦作舟页码:第2页共64页(2)打印与终端记录用热敏纸为适应各种新的终端记录设备之需,开发了不同品种,可广泛用于文字处理机、医疗检测和工业检测的打印记录,电子计算机的辅助设计与生产(可简称为CAD/CMA)、计数器、现金自动支付机(ATM/CD)及便携式终端打印机等的打印,高速公路、出租车等的收据记录。(3)标签和票据用热敏纸热敏纸近年来的新产品引申到标签领域,且发展讯速。它是热效纸与不干胶标签结合的产品。在热核纸背面涂以不干胶并复合于防粘纸上,用于需打印的标签。从近几年的销售和供应情况年,总的趋势是:第一类逐渐减少,而第二、三类逐渐上升。★热敏纸的分类早在20世纪30年代,人们就开发了热敏记录技术。当时所用的热敏纸被称为蜡纸型敏纸,它是在支持体上涂布两层,底层是炭黑层,表层是不透明的石蜡层人们用热笔作热源,当纸受热时,不透明的石蜡层变成半透明的,黑色被子显露出来,这样就可以记录图像和文字。后来,热敏记录体系分成两大类:一类是利用热使有色的色素物理成色达到记录效果的物理型热敏记录纸;另一类是利用在热的作用下产生化学反应而达到发色目的化学型热敏记录纸。其中利用化学方法发色的热敏纸占主导地位。表4、1反映了两类热敏记录纸的发色原理与用途。表4-1热敏纸的分类和发色原理:见下图:表4-1热敏纸的分类和发色原理分类原理应用物理型1熔融透明化2不透明化3转印4升华5挥发6过冷却热能将白色不透明层熔融使之透明化,而显出着色的基底以构成记录图像热能将透明层而形成不透明化由于色色层加热而转印将着色层(含蒽醌之类染料)加热而升华由于油加热而挥发,以着色剂洒布涂料型的心电图纸顶投影定期票证发行机印刷器化学型单独发色金属化合物发色无色染料发色单独与热反应而发色,或由热分解产生气体有机酸金属盐而由于热的作用,游离多价金属子和有机还原剂反应生成金属氧化物或硫化物3M公司热敏复印纸NCR传真热敏纸第3页共64页第2页共64页编号:时间:2021年x月x日书山有路勤为径,学海无涯苦作舟页码:第3页共64页色素和发色剂(无色染料与酚化合物)由于热的作用而发色利用物理方法发色的热敏记录纸有熔融透明型、熔融转印型、热升化型以及过冷却法等。其中熔融透明型具有代表性。熔融透明型热敏记录纸,采用熔融透明化原理,即在黑色基底纸上,涂上一层不透明的蜡作表面层,经热毛作用,使不透明的蜡状材料熔融透明化,基纸底层的颜色显露出来...

1、当您付费下载文档后,您只拥有了使用权限,并不意味着购买了版权,文档只能用于自身使用,不得用于其他商业用途(如 [转卖]进行直接盈利或[编辑后售卖]进行间接盈利)。
2、本站所有内容均由合作方或网友上传,本站不对文档的完整性、权威性及其观点立场正确性做任何保证或承诺!文档内容仅供研究参考,付费前请自行鉴别。
3、如文档内容存在违规,或者侵犯商业秘密、侵犯著作权等,请点击“违规举报”。

碎片内容

什么是热敏纸它的分类、用途及质量要求

中小学教育精品资料+ 关注
实名认证
内容提供者

中小学教育资料,优质文档创作者

确认删除?
VIP
微信客服
  • 扫码咨询
会员Q群
  • 会员专属群点击这里加入QQ群
客服邮箱
回到顶部