电脑桌面
添加小米粒文库到电脑桌面
安装后可以在桌面快捷访问

高三地理答题模板VIP免费

高三地理答题模板_第1页
1/6
高三地理答题模板_第2页
2/6
高三地理答题模板_第3页
3/6
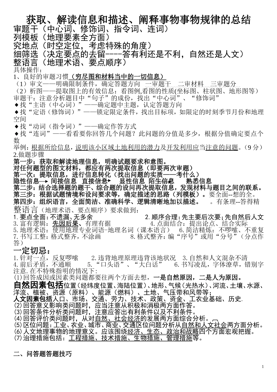
获取、解读信息和描述、阐释事物事物规律的总结审题干(中心词、修饰词、指令词、连词)列模板(地理要素全方面)究地点(时空定位,考虑特殊的角度)细筛选(决定要点的去留----答有利还是不利,自然还是人文)整语言(地理术语、要点顺序)具体操作:1、良好的审题习惯(穷尽图和材料当中的一切信息)(1)审文——明确限制条件,确定答题方向一审题干二审材料三审题分(2)析图——提取图上的有效信息:看图例,看图的性质(坐标图、柱状图、地形图等)审题干:注意分析题目中“句子”的成份,找出“中心词”、“修饰词”◆找“主语(中心词)”——确定题中主题,认定答题方向◆找“定语(修饰词)”——锁定限定条件,找出目标项,如限定的时刻季节月份和地理空间◆找“动词(指令词)”——确定作答方式◆找“连词”——看看要你回答几个问题?此问题的分值是多少,根据分值确定要点个数举例:根据所给信息,说明该小区域土地利用的潜力及开发利用应当注意的问题。(9分)2.做题步骤第一步:获取和解读地理信息,明确试题要求和意图。对任何题型的图文材料,都应有两次提取信息(即要两次审题)第一次:提取信息,进行信息转化(找出问题的实质——考什么)隐性信息间接信息直接信息显性信息陌生信息熟悉信息第二步:结合选择题的题干、综合题的设问再次提取信息,发现材料与题目之间的联系。第三步:根据试题情境和设问要求等,确定描述的思路(列模板)。要全面--想的全。第四步:组织语言,全面简洁、准确科学、逻辑清晰地加以描述。。有条理--答得精整语言(地理术语、要点顺序)要求做到:1.要点全面:不遗漏、无多余2.顺序合理:先主要后次要;先自然后人文3.富有逻辑:先因后果、有理有据4.点面结合:提出论点、结合实际5.地理术语:使用地理专业词语-地理名词(课本语言)6.简洁精炼:不啰嗦、不重复7.书写工整:格式整齐,不涂画8.格式整齐:编“序号”或用“分号”(分点作答)一定切忌:1.针对一点,反复啰嗦2.违背地理原理违背该地状况3.自然和人文混杂不清4.前后矛盾,不通顺5.“口头语”、“大白话”6.书写凌乱,字体潦草,错别字注意.在不特殊指明的情况下:(1)回答成因或因素类问题都要往两个方面去想,一是自然原因,二是人为原因。自然因素包括位置(经纬度位置、海陆位置)、地形、气候(光热水)、河流、土壤、水源、洋流、植被、资源(原料)、能源(燃料)、土地、气压带和风带等;人文因素包括人口、市场、交通、劳力、技术、政策、资金、工农业基础、历史.(2)回答意义影响类问题时,应当注意从积极和消极两方面作答。(3)回答条件分析类问题时,注意应答出有利条件以及不利条件。(4)回答评价类问题时,从对自然、社会经济的发展两方面综合分析。(5)区位问题:工业、农业、城市、商业、交通区位问题分析从自然和人文社会两方面分析。(6)人文地理事物的地理意义。应该围绕经济、生态、政治和战略四个方面宏观把握。(7)治理措施包括:工程措施、技术措施、生物措施、管理措施等。二、问答题答题技巧1命题规律根据近年问答题的设问,一般有以下类型:1.特征问题;2.区位问题;3.分布规律;4.评价问题;5.意义问题;6.措施7成因问题。(一)特征描述。☆地形特征的描述模式:描述的基本内容(思路模板)考题呈现方式地形特征的描述地形类型地形类型(平原、丘陵、山地、高原、盆地、谷地等);主要等高线地形图;河流流向。地形以为主;地势(方位)高,反方向低。地势起伏地势高低及其变化例:描述我国横断山区的地形特征:1山高谷深山河相间,南北纵列分布;2地势西北高东南低;3喀斯特地地貌发育。☆气候特征的描述模式:描述的基本内容表达形式气温特征气温的高低及季节或年际变化“衡温”型热带:终年高温寒带:终年严寒“变温”型亚热带:冬暖夏热(夏季高温,冬季温和)温带:冬冷夏热(夏季高温,冬季寒冷。)降水特征年降水总量、降水的季节或年际变化、雨季年雨型终年多雨,降水的季节分配均匀。少雨型终年干燥少雨;降水的季节和年际变化大。夏雨型夏季降水集中,(高温)多雨冬雨型夏季(炎热)干燥,冬季(温和)多水热组合☆气候类型的判断方...

1、当您付费下载文档后,您只拥有了使用权限,并不意味着购买了版权,文档只能用于自身使用,不得用于其他商业用途(如 [转卖]进行直接盈利或[编辑后售卖]进行间接盈利)。
2、本站所有内容均由合作方或网友上传,本站不对文档的完整性、权威性及其观点立场正确性做任何保证或承诺!文档内容仅供研究参考,付费前请自行鉴别。
3、如文档内容存在违规,或者侵犯商业秘密、侵犯著作权等,请点击“违规举报”。

碎片内容

高三地理答题模板

确认删除?
VIP
微信客服
  • 扫码咨询
会员Q群
  • 会员专属群点击这里加入QQ群
客服邮箱
回到顶部