电脑桌面
添加小米粒文库到电脑桌面
安装后可以在桌面快捷访问

4.2基因对形状的控制VIP免费

4.2基因对形状的控制_第1页
1/5
4.2基因对形状的控制_第2页
2/5
4.2基因对形状的控制_第3页
3/5
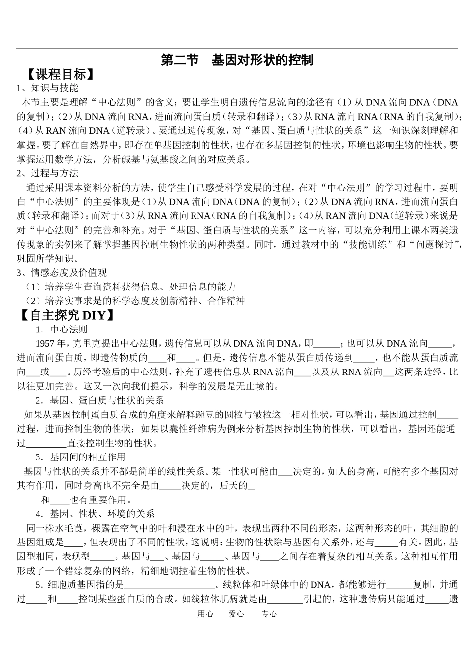
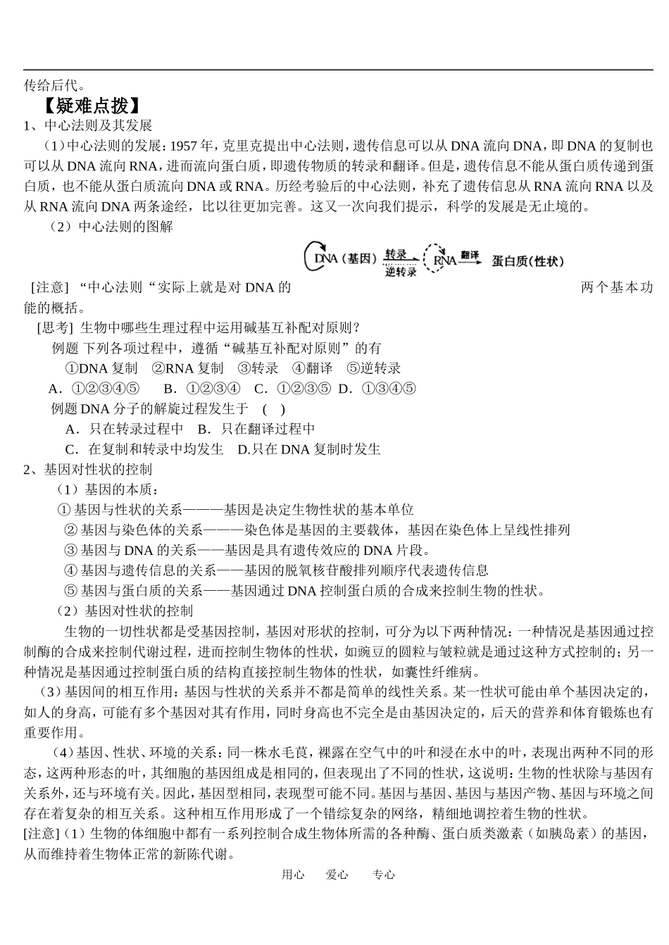
第二节基因对形状的控制【课程目标】1、知识与技能本节主要是理解“中心法则”的含义;要让学生明白遗传信息流向的途径有(1)从DNA流向DNA(DNA的复制);(2)从DNA流向RNA,进而流向蛋白质(转录和翻译);(3)从RNA流向RNA(RNA的自我复制);(4)从RAN流向DNA(逆转录)。要通过遗传现象,对“基因、蛋白质与性状的关系”这一知识深刻理解和掌握。要了解在自然界中,即存在单基因控制的性状,也存在多基因控制的性状,环境也影响生物的性状。要掌握运用数学方法,分析碱基与氨基酸之间的对应关系。2、过程与方法通过采用课本资料分析的方法,使学生自己感受科学发展的过程,在对“中心法则”的学习过程中,要明白“中心法则”的主要体现是(1)从DNA流向DNA(DNA的复制);(2)从DNA流向RNA,进而流向蛋白质(转录和翻译);而对于(3)从RNA流向RNA(RNA的自我复制);(4)从RAN流向DNA(逆转录)来说是对“中心法则”的完善和补充。对于“基因、蛋白质与性状的关系”这一内容,可以充分利用上课本两类遗传现象的实例来了解掌握基因控制生物性状的两种类型。同时,通过教材中的“技能训练”和“问题探讨”,巩固所学知识。3、情感态度及价值观(1)培养学生查询资料获得信息、处理信息的能力(2)培养实事求是的科学态度及创新精神、合作精神【自主探究DIY】1.中心法则1957年,克里克提出中心法则,遗传信息可以从DNA流向DNA,即;也可以从DNA流向,进而流向蛋白质,即遗传物质的和。但是,遗传信息不能从蛋白质传递到,也不能从蛋白质流向或。历经考验后的中心法则,补充了遗传信息从RNA流向以及从RNA流向这两条途经,比以往更加完善。这又一次向我们提示,科学的发展是无止境的。2.基因、蛋白质与性状的关系如果从基因控制蛋白质合成的角度来解释豌豆的圆粒与皱粒这一相对性状,可以看出,基因通过控制过程,进而控制生物的性状;如果以囊性纤维病为例来分析基因控制生物的性状,可以看出,基因还能通过直接控制生物的性状。3.基因间的相互作用基因与性状的关系并不都是简单的线性关系。某一性状可能由决定的,如人的身高,可能有多个基因对其有作用,同时身高也不完全是由决定的,后天的和也有重要作用。4.基因、性状、环境的关系同一株水毛茛,裸露在空气中的叶和浸在水中的叶,表现出两种不同的形态,这两种形态的叶,其细胞的基因组成是,但表现出了不同的性状,这说明:生物的性状除与基因有关系外,还与有关。因此,基因型相同,表现型。基因与、基因与、基因与之间存在着复杂的相互关系。这种相互作用形成了一个错综复杂的网络,精细地调控着生物的性状。5.细胞质基因指的是。线粒体和叶绿体中的DNA,都能够进行复制,并通过和控制某些蛋白质的合成。如线粒体肌病就是由引起的,这种遗传病只能通过遗用心爱心专心传给后代。【疑难点拨】1、中心法则及其发展(1)中心法则的发展:1957年,克里克提出中心法则,遗传信息可以从DNA流向DNA,即DNA的复制也可以从DNA流向RNA,进而流向蛋白质,即遗传物质的转录和翻译。但是,遗传信息不能从蛋白质传递到蛋白质,也不能从蛋白质流向DNA或RNA。历经考验后的中心法则,补充了遗传信息从RNA流向RNA以及从RNA流向DNA两条途经,比以往更加完善。这又一次向我们提示,科学的发展是无止境的。(2)中心法则的图解[注意]“中心法则“实际上就是对DNA的两个基本功能的概括。[思考]生物中哪些生理过程中运用碱基互补配对原则?例题下列各项过程中,遵循“碱基互补配对原则”的有①DNA复制②RNA复制③转录④翻译⑤逆转录A.①②③④⑤B.①②③④C.①②③⑤D.①③④⑤例题DNA分子的解旋过程发生于()A.只在转录过程中B.只在翻译过程中C.在复制和转录中均发生D.只在DNA复制时发生2、基因对性状的控制(1)基因的本质:①基因与性状的关系———基因是决定生物性状的基本单位②基因与染色体的关系———染色体是基因的主要载体,基因在染色体上呈线性排列③基因与DNA的关系——基因是具有遗传效应的DNA片段。④基因与遗传信息的关系——基因的脱氧核苷酸排列顺序代表遗传信息⑤基因与蛋白质的关系——基因通过DNA控制蛋白...

1、当您付费下载文档后,您只拥有了使用权限,并不意味着购买了版权,文档只能用于自身使用,不得用于其他商业用途(如 [转卖]进行直接盈利或[编辑后售卖]进行间接盈利)。
2、本站所有内容均由合作方或网友上传,本站不对文档的完整性、权威性及其观点立场正确性做任何保证或承诺!文档内容仅供研究参考,付费前请自行鉴别。
3、如文档内容存在违规,或者侵犯商业秘密、侵犯著作权等,请点击“违规举报”。

碎片内容

4.2基因对形状的控制

您可能关注的文档

确认删除?
VIP
微信客服
  • 扫码咨询
会员Q群
  • 会员专属群点击这里加入QQ群
客服邮箱
回到顶部