电脑桌面
添加小米粒文库到电脑桌面
安装后可以在桌面快捷访问

高考历史总复习 专题三 中国传统文化主流思想的演变和古代中国的科技与文化专题整合学案-人教版高三全册历史学案VIP免费

高考历史总复习 专题三 中国传统文化主流思想的演变和古代中国的科技与文化专题整合学案-人教版高三全册历史学案_第1页
1/3
高考历史总复习 专题三 中国传统文化主流思想的演变和古代中国的科技与文化专题整合学案-人教版高三全册历史学案_第2页
2/3
高考历史总复习 专题三 中国传统文化主流思想的演变和古代中国的科技与文化专题整合学案-人教版高三全册历史学案_第3页
3/3
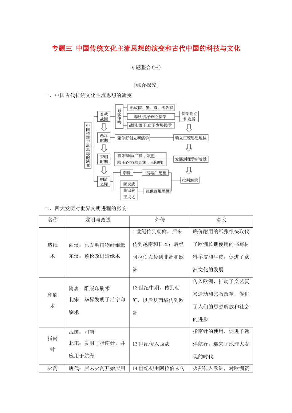
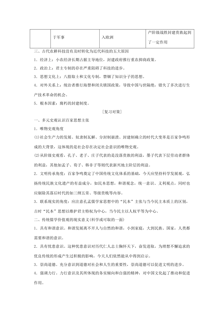
专题三中国传统文化主流思想的演变和古代中国的科技与文化专题整合(三)[综合探究]一、中国古代传统文化主流思想的演变二、四大发明对世界文明进程的影响名称发明与改进外传意义造纸术西汉:已发明植物纤维纸东汉:蔡伦改进造纸术4世纪传到朝鲜,后来传到越南和日本;后经阿拉伯人传到非洲和欧洲廉价耐用的纸张很快取代了欧洲长期使用的书写材料羊皮和牛皮,促进了欧洲文化的发展印刷术隋唐:雕版印刷术北宋:毕昇发明了活字印刷术13世纪中期,传到朝鲜,以后从西域传到欧洲传入欧洲,推动了文艺复兴运动和宗教改革,促进了人们的思想解放和社会的进步指南针战国:司南北宋:发明了指南针,并应用于航海13世纪传入西欧指南针的使用,促进了远洋航行,迎来了地理大发现的时代火药唐代:唐末火药开始应用14世纪初由阿拉伯人传火药传入欧洲,对欧洲资于军事入欧洲产阶级战胜封建贵族起到了一定作用三、古代农耕科技没有及时转化为近代科技的五大原因1.经济上:小农经济长期占据主导地位,封建政府推行重农抑商政策。2.政治上:君主专制的存在严重阻碍了科技的进步。3.思想文化上:八股取士和文化专制,禁锢了知识分子的思想。4.对外关系上:统治者推行海禁和闭关锁国政策,导致中国与世隔绝,错失了多次进行生产技术革命的机会。5.根本因素:腐朽的封建制度。[复习对策]一、多元史观认识百家思想主张1.唯物史观角度(1)社会生产力的发展、奴隶制瓦解、分封制崩溃、封建制确立的时代大变革是百家争鸣形成的大背景,这体现的是社会存在决定社会意识的唯物史观。(2)从阶级史观看,孔子、老子、庄子代表的是没落贵族的利益,墨子代表下层劳动者群体的利益,其他如孟子、荀子、韩非子等则代表新兴地主阶层的利益。2.文明传承角度:百家争鸣奠定了中国传统文化体系的基础,今天应坚持科学发展观,弘扬传统民族文化遗产的有益成分,如民本思想,和谐观念,统一意识、义利观点,同时也应剔除其落后时代的如三纲五常、等级贵贱等内容。3.联系现实的角度:应注意孔孟儒学家思想中的“民本”主张与当今民主本质上的区别,古时“民本”思想以维护君主特权为中心,当今民主以人权平等为中心。二、传统儒学价值观的现实意义(科学或可取的一面)1.具有和谐意识。和谐发展离不开人与自然的和谐,小到家庭,大到民族、国家,人类都需要和谐的意识。2.具有忧患意识。这种忧患意识对历代仁人志士胸怀天下,奋发进取,为理想不懈追求的优良传统的形成产生过积极的影响,今天人们依然能从中得到启示。3.崇尚道德。充分意识到道德对社会和人生的重要性,崇尚道德可以促进文明的进步。4.强调力行。力行意识及其所体现的务实倾向和自强的精神,对中国文化起了推动和促进作用。三、分析文化现象的思维模板1.经济因素:分析当时的经济是否繁荣发展。2.政治因素:分析当时的社会是否安定或相对安定;分析国家是否统一,政治是否清明;分析统治者的文化政策是否有利于文化的发展;分析各民族之间和中外之间是否存在有利于经济文化交流与发展的因素。四、本专题文化和科技均属于高频考点,在古代史选择题中占到一半(3到4题)。强调对书本知识的精读和细读,注意对思想文化概念理解的同时要求注意时空的把握。同时要求强化对具体细节知识的记忆和理解。

1、当您付费下载文档后,您只拥有了使用权限,并不意味着购买了版权,文档只能用于自身使用,不得用于其他商业用途(如 [转卖]进行直接盈利或[编辑后售卖]进行间接盈利)。
2、本站所有内容均由合作方或网友上传,本站不对文档的完整性、权威性及其观点立场正确性做任何保证或承诺!文档内容仅供研究参考,付费前请自行鉴别。
3、如文档内容存在违规,或者侵犯商业秘密、侵犯著作权等,请点击“违规举报”。

碎片内容

高考历史总复习 专题三 中国传统文化主流思想的演变和古代中国的科技与文化专题整合学案-人教版高三全册历史学案

您可能关注的文档

确认删除?
VIP
微信客服
  • 扫码咨询
会员Q群
  • 会员专属群点击这里加入QQ群
客服邮箱
回到顶部