电脑桌面
添加小米粒文库到电脑桌面
安装后可以在桌面快捷访问

高考化学第一轮复习 专题 离子晶体学案 苏教版-苏教版高三全册化学学案VIP免费

高考化学第一轮复习 专题 离子晶体学案 苏教版-苏教版高三全册化学学案_第1页
1/6
高考化学第一轮复习 专题 离子晶体学案 苏教版-苏教版高三全册化学学案_第2页
2/6
高考化学第一轮复习 专题 离子晶体学案 苏教版-苏教版高三全册化学学案_第3页
3/6
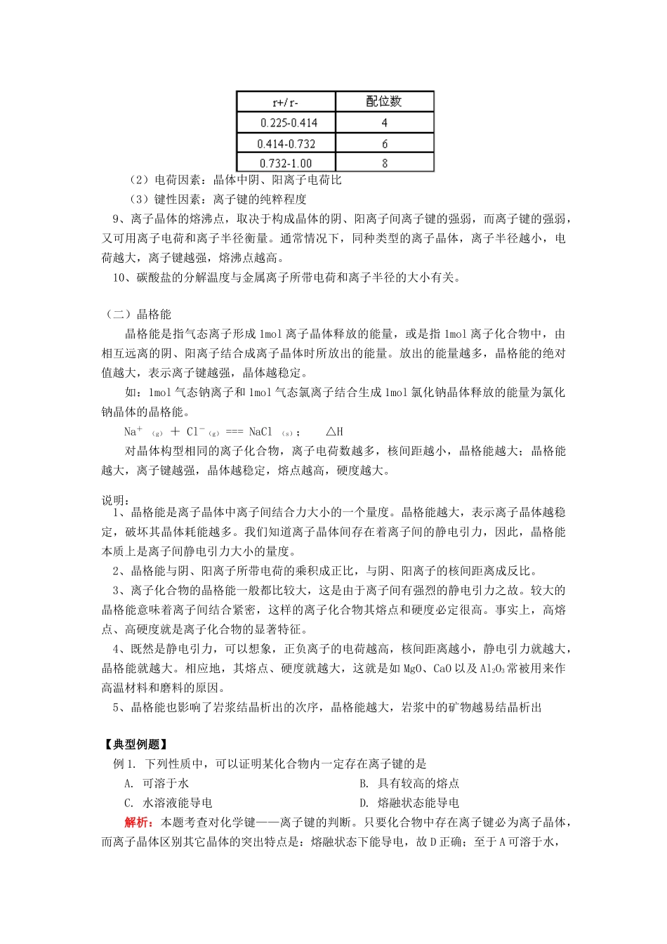
离子晶体【本讲教育信息】一.教学内容:离子晶体二.教学目标1、掌握离子晶体的概念,能识别氯化钠、氯化铯、氟化钙的晶胞结构。2、学会离子晶体的性质与晶胞结构的关系。3、通过探究知道离子晶体的配位数与离子半径比的关系。4、通过分析数据和信息,能说明晶格能的大小与离子晶体性质的关系。三.教学重点、难点1、离子晶体的物理性质的特点;离子晶体配位数及其影响因素2、晶格能的定义和应用四.教学过程:(一)离子晶体的结构与性质:电负性较小的金属元素原子和电负性较大的非金属元素原子相互接近到一定程度而发生电子得失,形成阴阳离子,阴阳离子之间通过静电作用而形成的化学键称为离子键。由离子键构成的化合物称为离子化合物。阴阳离子间通过离子键相互作用,在空间呈现有规律的排列所形成的晶体叫做离子晶体。离子晶体以紧密堆积的方式排列,阴阳离子尽可能接近,向空间无限延伸,形成晶体阴阳离子的配位数(指一个离子周围邻近的异电性离子的数目)都很大,故晶体中不存在单个的分子。离子晶体中,阴、阳离子间有强烈的相互作用,要克服离子间的相互作用(离子键)使物质熔化或沸腾,就需要很高的能量。离子晶体具有较高的熔沸点,难挥发、硬度大,易脆等物理性质。离子晶体在固态时不导电,在熔融状态或水溶液中由于电离而产生自由移动的离子,在外加电场的作用下定向移动而导电。大多数离子晶体易溶于水等极性溶剂难溶于非极性溶剂。离子晶体的性质还取决于该晶体的结构,下面是几种常见的离子晶体的结构:(1)NaCl型晶体结构(面心立方)每个Na+周围最邻近的Cl-有6个,每个Cl-周围最邻近的Na+有6个,则Na+、Cl-的配位数都是6。因此整个晶体中,Na+、Cl-比例为1:1,化学式为NaCl,属于AB型离子晶体。同时,在NaCl晶体中,每个Cl-周围最邻近的Cl-有12个,每个Na+周围最邻近的Na+也有12个。(2)CsCl型晶体结构(体心立方)每个Cs+周围最邻近的Cl-有8个,每个Cl-周围最邻近的Na+有8个,则Cs+、Cl-的配位数都是8。因此整个晶体中,Cs+、Cl-比例为1:1,化学式为CsCl也属于AB型离子晶体。在NaCl晶体中,每个Cl-周围最邻近的Cl-有8个,每个Cs+周围最邻近的Cs+也有8个。(3)CaF2型晶体结构:每个Ca2+周围最邻近的F-有8个,表明Ca2+的配位数为8。每个F-周围最邻近的Ca2+有4个,表明F-的配位数是4。由此可见,在CaF2晶体中,Ca2+和F-个数比为1:2,刚好与Ca2+和F-的电荷数之比相反。说明:1、离子键的实质是阴阳离子间的静电作用,它包括阴、阳离子间的静电引力和两种离子的核之间以及它们的电子之间的静电斥力两个方面,当静电引力与静电斥力之间达到平衡时,就形成了稳定的离子化合物,它不再显电性。离子键不具有方向性和饱和性。2、离子化合物中不一定含金属元素,如铵盐;含金属元素的化合物也不一定是离子化合物,如氯化铝、氯化铍等。3、离子键只存在于离子化合物中,离子化合物中一定含有离子键,也可能含有共价键,如强碱、含氧酸盐等,共价化合物中肯定不含离子键。4、离子化合物受热熔化或溶于水时离子会被破坏,从水溶液中结晶形成离子化合物时会形成离子键,但它们都属于物理变化。因此,破坏化学键或形成化学键不一定发生化学变化,但化学变化过程一定有旧的化学键断裂和新的化学键的形成。5、离子键的强弱与阴、阳离子所带的电荷成正比,与半径成反比。6、含有阳离子的晶体不一定是离子晶体,如金属晶体中含有金属阳离子;但含有阴离子的晶体肯定是离子晶体。7、离子晶体在水溶液中或熔融状态下由于电离产生自由移动的阴、阳离子,在外加电场的作用下而导电;而金属晶体则是晶体中的自由电子在外加电场作用下定向移动形成电流。8、离子晶体的结构有面心立方(如NaCl型)、体心立方(如CsCl型)等结构,决定离子晶体结构的因素有几何因素和电荷因素,除此以外还有键性因素。(1)几何因素:晶体中正负离子的半径比如下表中是AB型离子晶体的几何因素与配位数的关系(2)电荷因素:晶体中阴、阳离子电荷比(3)键性因素:离子键的纯粹程度9、离子晶体的熔沸点,取决于构成晶体的阴、阳离子间离子键的强弱,而离子键的强弱...

1、当您付费下载文档后,您只拥有了使用权限,并不意味着购买了版权,文档只能用于自身使用,不得用于其他商业用途(如 [转卖]进行直接盈利或[编辑后售卖]进行间接盈利)。
2、本站所有内容均由合作方或网友上传,本站不对文档的完整性、权威性及其观点立场正确性做任何保证或承诺!文档内容仅供研究参考,付费前请自行鉴别。
3、如文档内容存在违规,或者侵犯商业秘密、侵犯著作权等,请点击“违规举报”。

碎片内容

高考化学第一轮复习 专题 离子晶体学案 苏教版-苏教版高三全册化学学案

您可能关注的文档

确认删除?
VIP
微信客服
  • 扫码咨询
会员Q群
  • 会员专属群点击这里加入QQ群
客服邮箱
回到顶部