电脑桌面
添加小米粒文库到电脑桌面
安装后可以在桌面快捷访问

安防门禁安装合同VIP免费

安防门禁安装合同_第1页
1/4
安防门禁安装合同_第2页
2/4
安防门禁安装合同_第3页
3/4
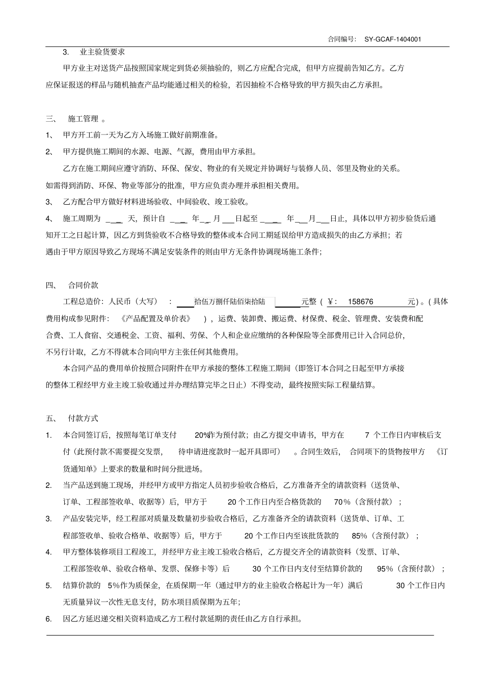
合同编号:SY-GCAF-1404001弱电工程安装合同签约地点:茂名南路甲方(委托方):乙方(承接方):上海杰乾网络科技有限公司根据《中华人民共和国合同法》以及有关法律、法规的规定,经甲乙双方友好协商,就甲方委托乙方提供材料并安装等事宜,达成以下协议。一、工程概况1.工程名称:监控安装及调试2.工程地点:上海市奉贤区沿浦路2438号2号门3.工程内容:根据甲方工程需要,乙方提供材料、负责送货及全套设备、配件辅料的安装施工及调试验收、保修期间的维护(包工包料,详见附件《产品报价表》)。二、交货1.交货时间乙方按照双方约定的或甲方书面形式通知的时间于本协议第一条约定的工程地点交货,并应向甲方提供商品合格证、产品检测合格报告等质量合格证明文件。a)双方确认乙方应于2014年_6_月_日完成送货并负责卸货b)乙方按照甲方的通知送货并负责卸货,甲方应于到货日之前_5_日书面通知乙方发货。甲方指定为甲方收货人,联系电话:__,乙方按本合同约定交货后,由甲方收货人签字,则甲方视为接受货物,但乙方仍对货物承担质量、保修等相应责任。2.验货甲方应派人参与验货,甲方仅对大致数量及外观品质做基础验收,甲方向乙方出具验货合格证明资料后,货物交付完毕。自货物安装完毕并经甲方验收合格时起,货物的所有权转移至甲方。乙方与甲方就验货结果产生争议的,以双方认可的具有相关检验或试验资质的第三方机构进行的检验或试验结果为准,检验或试验不合格的,检验或试验费用由乙方承担,并对不合格产品换货,由此造成甲方其他损失的还应赔偿甲方损失(包括但不限于甲方的发包人因此向甲方追究的赔偿金或违约金要求)。甲方亦可对到货产品进行抽验,若抽验部分产品数量有短缺的,或有质量问题的,甲方有权要求对全部货物进行检验,检验费用由乙方承担,对有数量短缺或由质量问题,乙方负责更换,若数量短缺及质量问题部分货物超过整体货物总价格5%的,乙方除了补足货物或更换外还应支付该部分货物价格的两倍的违约金给甲方。合同编号:SY-GCAF-14040013.业主验货要求甲方业主对送货产品按照国家规定到货必须抽验的,则乙方应配合完成,但甲方应提前告知乙方。乙方应保证报送的样品与随机抽查产品均能通过相关的检验,若因抽检不合格导致的甲方损失由乙方承担。三、施工管理。1、甲方开工前一天为乙方入场施工做好前期准备。2、甲方提供施工期间的水源、电源、气源,费用由甲方承担。乙方在施工期间应遵守消防、环保、保安、物业的有关规定并协调好与装修人员、邻里及物业的关系。如需得到消防、环保、物业等部分的批准,甲方应负责办理并承担相关费用。3、乙方配合甲方做好材料进场验收、中间验收、竣工验收。4、施工周期为__天,预计自__年__月日起至__年_月_日止,具体以甲方初步验货后通知开工之日起计算,因乙方到货验收不合格导致的整体或本合同工期延误给甲方造成损失的由乙方承担;若遇由于甲方原因导致乙方现场不满足安装条件的则由甲方无条件协调现场施工条件;四、合同价款工程总造价:人民币(大写):拾伍万捌仟陆佰柒拾陆元整(¥:158676元)。(具体费用构成参见附件:《产品配置及单价表》),运费、装卸费、搬运费、材保费、税金、管理费、安装费和配合费、工人食宿、交通税金、工资、福利、劳保、个人和企业应缴纳的各种保险等全部费用已计入合同总价,不另行计取,乙方不得就本合同向甲方主张任何其他费用。本合同产品的费用单价按照合同附件在甲方承接的整体工程施工期间(即签订本合同之日起至甲方承接的整体工程经甲方业主竣工验收通过并办理结算完毕之日止)不得变动,最终按照实际工程量结算。五、付款方式1.本合同签订后,按照每笔订单支付20%作为预付款;由乙方提交申请书,甲方在7个工作日内审核后支付(此预付款不需要提交发票,待申请进度款时一起开具即可)。合同生效后,合同项下的货物按甲方《订货通知单》上要求的数量和时间分批进场。2.当产品送到施工现场,并经甲方或甲方指定人员初步验收合格后,乙方准备齐全的请款资料(送货单、订单、工程部签收单、收据等)后,甲方于20个工作日内至合格货款的70%(含预付款);3.产品安装完毕,经工...

1、当您付费下载文档后,您只拥有了使用权限,并不意味着购买了版权,文档只能用于自身使用,不得用于其他商业用途(如 [转卖]进行直接盈利或[编辑后售卖]进行间接盈利)。
2、本站所有内容均由合作方或网友上传,本站不对文档的完整性、权威性及其观点立场正确性做任何保证或承诺!文档内容仅供研究参考,付费前请自行鉴别。
3、如文档内容存在违规,或者侵犯商业秘密、侵犯著作权等,请点击“违规举报”。

碎片内容

安防门禁安装合同

确认删除?
VIP
微信客服
  • 扫码咨询
会员Q群
  • 会员专属群点击这里加入QQ群
客服邮箱
回到顶部