电脑桌面
添加小米粒文库到电脑桌面
安装后可以在桌面快捷访问

从通用素质、岗位胜任力到人才画像VIP免费

从通用素质、岗位胜任力到人才画像_第1页
1/8
从通用素质、岗位胜任力到人才画像_第2页
2/8
从通用素质、岗位胜任力到人才画像_第3页
3/8
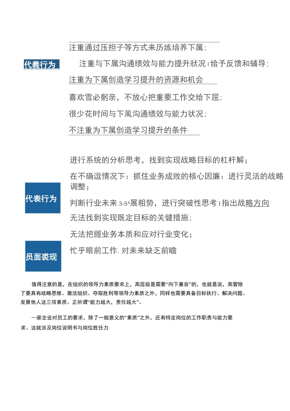
从通用素质、岗位胜任力到人才画像作者:何欣来源:《人力资源》2020年第08期在企业建立人才标准的过程中,学历、能力、性格、品德、成就、人脉等要素都是企业判断人才时常见的一些标准,它们共同构成了企业判断人才标准的一些重要工具,如通用素质要求、岗位职责、岗位胜任能力等。这三类工具都可以称之为对人才标准的“描述”;而人才画像则可以称之为对人才标准的“描绘”。我们如何从“描述”到“描绘”,全面理解人才标准的主流工具及应用呢?下面,让我们从素质标准、能岗匹配、人才画像三大维度对企业人才标准的全面建构做一个无死角的实践分析。任何一个组织,都会有其独特的文化理念、业务战略所带来的对人才基本素质的要求,这个要求及标准就是“通用素质”。有别于对岗位胜任力、专业能力的要求,通用素質可以分为对员工、对管理者两类,比如全员通用素质、领导力素质。这类标准当中不包含特定岗位、技术对于人员能力的要求,只是在素质层面提出的规则及行为。全员通用素质反映了一个组织的基本“性格特征”,是企业文化、环境的表现,是对全体员工要求的凝练,是企业的道德伦理,是员工“公理”。对组舉能力的蔭車对全员通用盂质要求対领骨力滩质的要碟涉定粘类宫开岌经包:经蓋簣理至新能力;学习创新;高管:组黠协同效力待提升;内部整合龍力;主雌当;战粥思维、产餾牯细化和步旨动;专业能右提升:激活i且织、区]限管理能力提升;客卢导向;夺取医利买方市场更加突出运营龍力雇升:追務越中岳:价清传递能力撐升目标jn行、文化理念:解决问題-诫实守信、志存高远、男实担当、合件共贏岌賤惟人领导力素质是公司对从事领导工作的员工的要求凝练,体现公司基于战略、文化下的管理诉求,一般会按照管理层级进行切分。表1是某企业根据战略挑战对组织能力的要求,以公司文化理念为基础,通过管理团队群策群力的方式提炼的全员通用素质、领导力要求,可作为参考样例。对于素质的要求不能标签化,需要具体的行为描述,这样才能让员工知道组织的具体标准是什么。笔者以行为化的方法描述上述通用素质要求,这样就能完成“从行为标签到行为要求”这一步。♦学习创新:利用各种学习机会和手段,持续扩大知识面,提高能力;在充分了解的基础上质疑老方法,探索新方法;♦主动担当:根据职责要求自主完成工作目标,主动解决工作问题、难题;♦协作共赢:在共同目标的指引下,了解和尊重其他团队成员需求,相互支持帮助,实现资源共享,发挥组织协同优势;♦客户导向:研究内外部客户的需求和利益,以此为工作开展的基础和核心,不断改善和创新产品和服务,为客户创造价值;♦追求卓越:勇于挑战自我,设定更高、更具挑战性的目标,突破与超越过去的成绩,积极主动地追求更加卓越的业务结果。同时,为了区分优秀与不合格的员工行为,可以提出此项素质公司最希望看到和最不希望看到的行为,从正反两方面引导员工的日常表现。对通用素质的描述求精不求全,代表行为和负面表现均限制在三条以内(见表2)。代裘行为对新鲜事物保持开放心态和好奇心;[对知识渴求,主动学习,不斷提升专业知识与技能;学以致用「在工作中勇于尝试新启法并不断探索负面表现对学习新知识和技能缺乏兴趣;:对新理念和方法持怀疑和抗扌巨态度;因循守旧「不愿口改变同样,对于领导力素质的行为描述也可以比照全员通用素质,根据战略、文化对管理的诉求,结合管理团队对领导者的要求及过往行为表现,作出行为化的描述和正反向对照。以下是对高管素质“战略思维”(表3)和中层素质“培养下属”(表4)的分析。注重通过压担子等方式来历练培养下属;代義行为注重与下属沟通绩效与能力提升狀况I给予反馈和辅导;注重为下属创造学习提升的资源和机会喜欢雪必躬亲,不放心把重要工作交给下屈;很少花时间与下風沟通绩效与能力状况;不注重为下属创造学习提升的条件代表行为员面裘现进行系统的分析思考,找到实现战略目标的杠杆解;在不确逗情况下:抓住业务成败的核心因廉:进行灵活的战略调整;判断行业未来3-5^展粗势,进行突破性思考I指出战略方向无法找到实现既定目标的关健措施;无法把握业务本质和应对行业变化...

1、当您付费下载文档后,您只拥有了使用权限,并不意味着购买了版权,文档只能用于自身使用,不得用于其他商业用途(如 [转卖]进行直接盈利或[编辑后售卖]进行间接盈利)。
2、本站所有内容均由合作方或网友上传,本站不对文档的完整性、权威性及其观点立场正确性做任何保证或承诺!文档内容仅供研究参考,付费前请自行鉴别。
3、如文档内容存在违规,或者侵犯商业秘密、侵犯著作权等,请点击“违规举报”。

碎片内容

从通用素质、岗位胜任力到人才画像

您可能关注的文档

wxg+ 关注
实名认证
内容提供者

该用户很懒,什么也没介绍

确认删除?
VIP
微信客服
  • 扫码咨询
会员Q群
  • 会员专属群点击这里加入QQ群
客服邮箱
回到顶部