电脑桌面
添加小米粒文库到电脑桌面
安装后可以在桌面快捷访问

路面养护施工技术交底表VIP免费

路面养护施工技术交底表_第1页
1/14
路面养护施工技术交底表_第2页
2/14
路面养护施工技术交底表_第3页
3/14
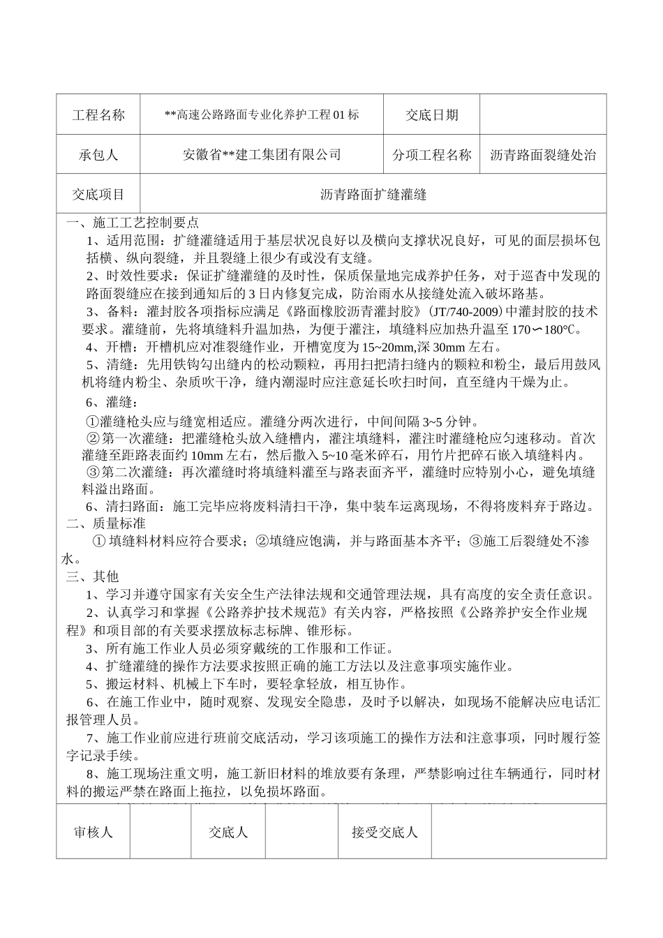
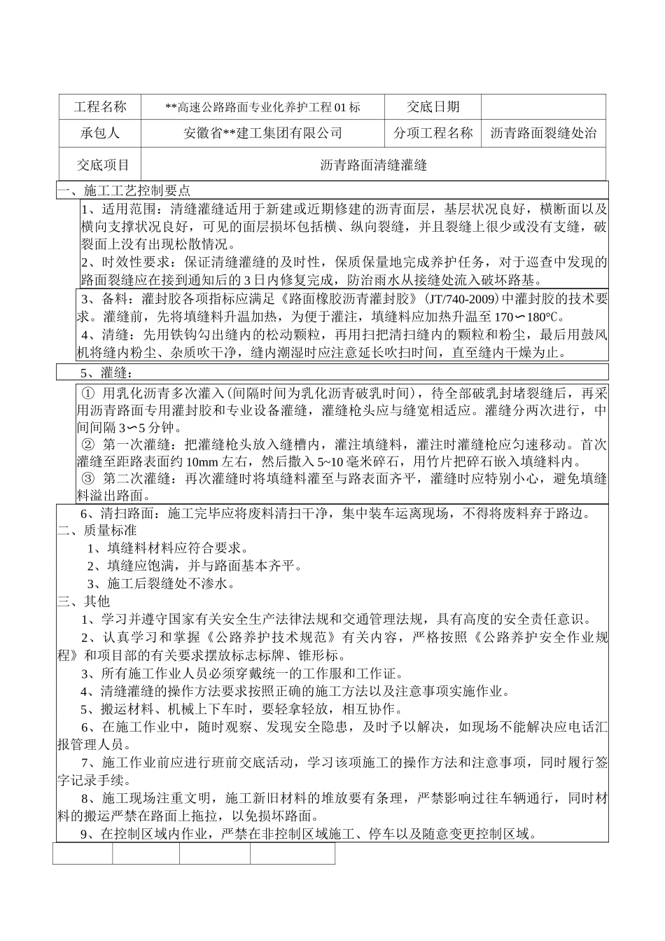
工程名称**高速公路路面专业化养护工程01标交底日期承包人安徽省**建工集团有限公司分项工程名称沥青路面裂缝处治交底项目沥青路面清缝灌缝一、施工工艺控制要点1、适用范围:清缝灌缝适用于新建或近期修建的沥青面层,基层状况良好,横断面以及横向支撑状况良好,可见的面层损坏包括横、纵向裂缝,并且裂缝上很少或没有支缝,破裂面上没有出现松散情况。2、时效性要求:保证清缝灌缝的及时性,保质保量地完成养护任务,对于巡查中发现的路面裂缝应在接到通知后的3日内修复完成,防治雨水从接缝处流入破坏路基。3、备料:灌封胶各项指标应满足《路面橡胶沥青灌封胶》(JT/740-2009)中灌封胶的技术要求。灌缝前,先将填缝料升温加热,为便于灌注,填缝料应加热升温至170〜180°C。4、清缝:先用铁钩勾出缝内的松动颗粒,再用扫把清扫缝内的颗粒和粉尘,最后用鼓风机将缝内粉尘、杂质吹干净,缝内潮湿时应注意延长吹扫时间,直至缝内干燥为止。5、灌缝:①用乳化沥青多次灌入(间隔时间为乳化沥青破乳时间),待全部破乳封堵裂缝后,再采用沥青路面专用灌封胶和专业设备灌缝,灌缝枪头应与缝宽相适应。灌缝分两次进行,中间间隔3〜5分钟。②第一次灌缝:把灌缝枪头放入缝槽内,灌注填缝料,灌注时灌缝枪应匀速移动。首次灌缝至距路表面约10mm左右,然后撒入5~10毫米碎石,用竹片把碎石嵌入填缝料内。③第二次灌缝:再次灌缝时将填缝料灌至与路表面齐平,灌缝时应特别小心,避免填缝料溢出路面。6、清扫路面:施工完毕应将废料清扫干净,集中装车运离现场,不得将废料弃于路边。二、质量标准1、填缝料材料应符合要求。2、填缝应饱满,并与路面基本齐平。3、施工后裂缝处不渗水。三、其他1、学习并遵守国家有关安全生产法律法规和交通管理法规,具有高度的安全责任意识。2、认真学习和掌握《公路养护技术规范》有关内容,严格按照《公路养护安全作业规程》和项目部的有关要求摆放标志标牌、锥形标。3、所有施工作业人员必须穿戴统一的工作服和工作证。4、清缝灌缝的操作方法要求按照正确的施工方法以及注意事项实施作业。5、搬运材料、机械上下车时,要轻拿轻放,相互协作。6、在施工作业中,随时观察、发现安全隐患,及时予以解决,如现场不能解决应电话汇报管理人员。7、施工作业前应进行班前交底活动,学习该项施工的操作方法和注意事项,同时履行签字记录手续。8、施工现场注重文明,施工新旧材料的堆放要有条理,严禁影响过往车辆通行,同时材料的搬运严禁在路面上拖拉,以免损坏路面。9、在控制区域内作业,严禁在非控制区域施工、停车以及随意变更控制区域。技术交底记录表工程名称**高速公路路面专业化养护工程01标交底日期承包人安徽省**建工集团有限公司分项工程名称沥青路面裂缝处治交底项目沥青路面扩缝灌缝一、施工工艺控制要点1、适用范围:扩缝灌缝适用于基层状况良好以及横向支撑状况良好,可见的面层损坏包括横、纵向裂缝,并且裂缝上很少有或没有支缝。2、时效性要求:保证扩缝灌缝的及时性,保质保量地完成养护任务,对于巡杳中发现的路面裂缝应在接到通知后的3日内修复完成,防治雨水从接缝处流入破坏路基。3、备料:灌封胶各项指标应满足《路面橡胶沥青灌封胶》(JT/740-2009)中灌封胶的技术要求。灌缝前,先将填缝料升温加热,为便于灌注,填缝料应加热升温至170〜180°C。4、开槽:开槽机应对准裂缝作业,开槽宽度为15~20mm,深30mm左右。5、清缝:先用铁钩勾出缝内的松动颗粒,再用扫把清扫缝内的颗粒和粉尘,最后用鼓风机将缝内粉尘、杂质吹干净,缝内潮湿时应注意延长吹扫时间,直至缝内干燥为止。6、灌缝:①灌缝枪头应与缝宽相适应。灌缝分两次进行,中间间隔3~5分钟。②第一次灌缝:把灌缝枪头放入缝槽内,灌注填缝料,灌注时灌缝枪应匀速移动。首次灌缝至距路表面约10mm左右,然后撒入5~10毫米碎石,用竹片把碎石嵌入填缝料内。③第二次灌缝:再次灌缝时将填缝料灌至与路表面齐平,灌缝时应特别小心,避免填缝料溢出路面。6、清扫路面:施工完毕应将废料清扫干净,集中装车运离现场,不得将废料弃于路边。二、质量标准①填缝料材料应符合要求;②填缝应饱满,...

1、当您付费下载文档后,您只拥有了使用权限,并不意味着购买了版权,文档只能用于自身使用,不得用于其他商业用途(如 [转卖]进行直接盈利或[编辑后售卖]进行间接盈利)。
2、本站所有内容均由合作方或网友上传,本站不对文档的完整性、权威性及其观点立场正确性做任何保证或承诺!文档内容仅供研究参考,付费前请自行鉴别。
3、如文档内容存在违规,或者侵犯商业秘密、侵犯著作权等,请点击“违规举报”。

碎片内容

路面养护施工技术交底表

您可能关注的文档

确认删除?
VIP
微信客服
  • 扫码咨询
会员Q群
  • 会员专属群点击这里加入QQ群
客服邮箱
回到顶部