电脑桌面
添加小米粒文库到电脑桌面
安装后可以在桌面快捷访问

高中历史 第八单元 世界政治格局的多极化趋势单元总结学案(含解析)北师大版必修1-北师大版高一必修1历史学案VIP免费

高中历史 第八单元 世界政治格局的多极化趋势单元总结学案(含解析)北师大版必修1-北师大版高一必修1历史学案_第1页
1/4
高中历史 第八单元 世界政治格局的多极化趋势单元总结学案(含解析)北师大版必修1-北师大版高一必修1历史学案_第2页
2/4
高中历史 第八单元 世界政治格局的多极化趋势单元总结学案(含解析)北师大版必修1-北师大版高一必修1历史学案_第3页
3/4
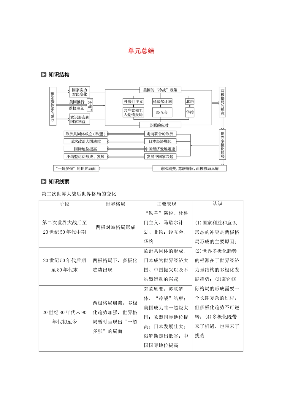
单元总结第二次世界大战后世界格局的变化阶段世界格局主要表现认识第二次世界大战后至20世纪50年代中期两极对峙格局形成“铁幕”演说、杜鲁门主义、马歇尔计划、北约;经互会、华约(1)国家利益和意识形态的冲突是两极格局形成的主要原因;(2)世界多极化趋势的根源在于世界经济力量结构的多极化发展趋势;(3)新的国际格局的形成需要一个长期复杂的过程,但多极化趋势不可逆转;(4)多极化既带来了机遇,也带来了挑战20世纪50年代后期至80年代末两极格局下,多极化趋势出现欧洲共同体的形成、日本成为世界经济大国、中国振兴以及不结盟运动的兴起20世纪80年代末90年代初至今两极格局崩溃,多极化趋势加强,世界格局暂时呈现出“一超多强”的局面东欧剧变,苏联解体,“冷战”结束;美国成为唯一超级大国;欧盟国际地位提高;日本发展壮大;俄罗斯走出低谷;中国国际地位提高一、美苏争霸的历程、特点及影响1.历程第一阶段:20世纪50年代中期到60年代初期,美国处于战略进攻阶段,苏联处于战略防守阶段。第二阶段:20世纪60年代中期到70年代末,苏联采取积极进攻战略,美国被迫进行战略收缩。第三阶段:20世纪80年代,美国采取强硬态度,苏联转向全面收缩。2.特点(1)阵线分明:在两极格局中,美苏及其各自盟国互相争夺和对抗,阵线比较分明和稳定。虽然每一方的内部都有分歧和矛盾,但它们最终仍服从美苏两国战略利益的大局。(2)美苏主导:在两极格局中,美苏两个超级大国作为对立双方的盟主,在国际事务中起着主导作用。(3)斗争方式:“冷战”是双方斗争的主要方式,表现为政治上的对抗、军事上的对峙、意识形态上的对立和经济上的抗衡。(4)对峙地区:涉及欧洲、亚洲、美洲等主要战略地区,欧洲是双方最重要的争夺地区。3.影响(1)消极影响①美苏两国全面对抗,进行军备竞赛,以美苏为首的两大集团日益演变为美苏两国推行霸权主义的工具。两强相争使世界处于核战争的威胁之下,长期不得安宁。②导致国际关系不断恶化。美苏“冷战”促使两极格局最终形成,并造成德国、朝鲜半岛的分裂,形成西欧依赖美国、东欧依靠苏联的局面,不利于国际经济的良性发展。(2)积极影响①在“冷战”的大环境下,美苏双方势均力敌,谁都不敢轻易动武,避免了新的世界大战的爆发。②美苏为争夺在军事、科技等领域的优势地位,所采取的相关措施客观上促进了科学技术的发展。③不同社会制度的国家在长期共存中都不同程度地借鉴了对方的经验教训,并通过内部调整和改革,推动了世界的整体发展。④面对美苏对峙局面,亚非拉发展中国家发起不结盟运动,并逐渐发展壮大,第三世界由此崛起。二、第二次世界大战后美国同西欧关系的演变1.控制与依附:第二次世界大战结束后,为了对付苏联,稳定资本主义阵营,美国通过推行马歇尔计划,帮助西欧恢复经济,得以控制西欧。2.控制加同盟:美国在欧洲采取“冷战”政策,建立北约组织。同英、法等许多西欧国家建立了广泛的同盟关系。3.控制与反控制:20世纪50~70年代,西欧经济高速发展,经济实力不断增强,西欧国家同美国的竞争日趋激烈。4.同盟、伙伴加竞争对手:随着欧共体的成立以及欧盟的诞生,西欧发展成为与美国并驾齐驱的重要力量。例题(2017·北京高考,22)下图取材于1949年美国报纸的一幅漫画,题为“他终于上道了”。图中①处应填写()A.罗斯福新政B.“铁幕”演说C.马歇尔计划D.欧洲煤钢联营解题规范一明考点:美苏两极对峙格局的形成与瓦解——“冷战”的兴起与发展(马歇尔计划)。二抓关键:“美国纳税人,欧洲,自立”。三析选项选项具体分析结论A项题目时间是1949年,与罗斯福新政时间不符,且与漫画中欧洲自立没有关系错误B项“铁幕”演说是丘吉尔在1946年提出的,与题目中的美国和欧洲无关错误C项1947年,美国提出马歇尔计划,有利于欧洲经济的恢复正确D项欧洲煤钢联营成立于1951年,与题目时间不符错误答案C解题技巧图片、漫画型选择题解答此类型选择题的关键是要对题目所提供的图片进行全方位多角度判读,一般应做到“四审、三判、二补、一理解”:(1)对图片要“四审”:一审图片所反映的时间和空间,准确界定答题范围;二审图片反映历史事物...

1、当您付费下载文档后,您只拥有了使用权限,并不意味着购买了版权,文档只能用于自身使用,不得用于其他商业用途(如 [转卖]进行直接盈利或[编辑后售卖]进行间接盈利)。
2、本站所有内容均由合作方或网友上传,本站不对文档的完整性、权威性及其观点立场正确性做任何保证或承诺!文档内容仅供研究参考,付费前请自行鉴别。
3、如文档内容存在违规,或者侵犯商业秘密、侵犯著作权等,请点击“违规举报”。

碎片内容

高中历史 第八单元 世界政治格局的多极化趋势单元总结学案(含解析)北师大版必修1-北师大版高一必修1历史学案

确认删除?
VIP
微信客服
  • 扫码咨询
会员Q群
  • 会员专属群点击这里加入QQ群
客服邮箱
回到顶部