电脑桌面
添加小米粒文库到电脑桌面
安装后可以在桌面快捷访问

企业章程范本-企业章程模板VIP免费

企业章程范本-企业章程模板_第1页
1/4
企业章程范本-企业章程模板_第2页
2/4
企业章程范本-企业章程模板_第3页
3/4
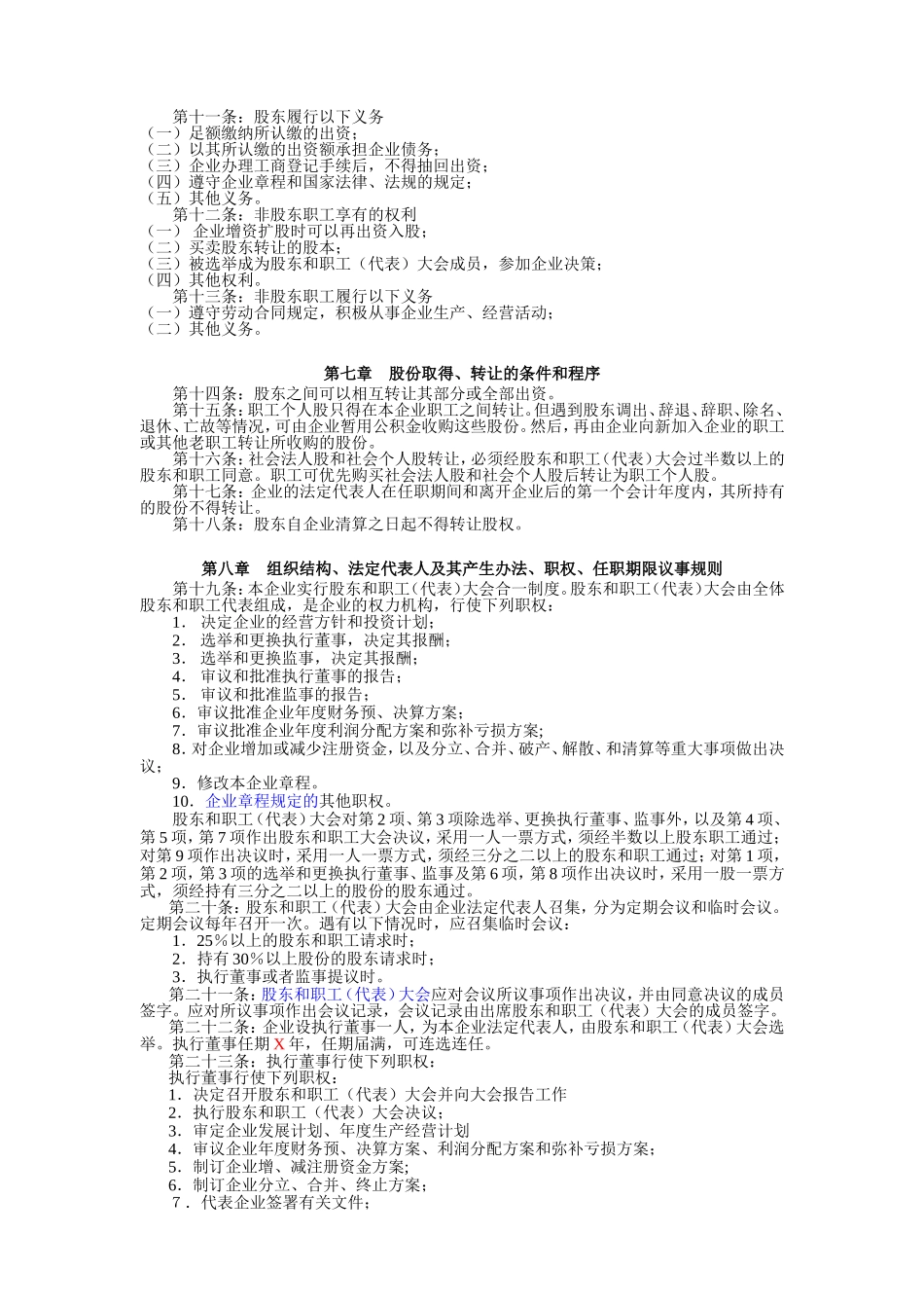
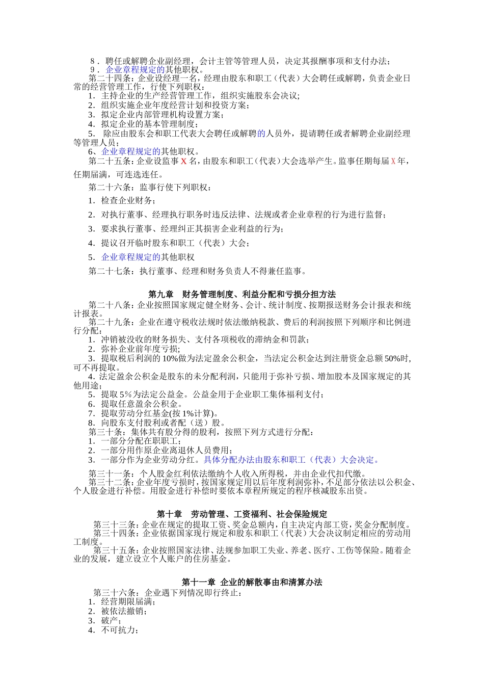
企业名称章程为适应社会主义市场经济的要求,发展生产力,根据《中华人民共和国企业法人登记条例》及其他有关法律、法规的规定,出资各方本着平等、互利、自愿的原则,经过协商,特订立本章程。第一章名称和住所第一条:企业名称:企业名称第二条:住所:企业住所邮编:邮编第二章经济性质第三条:经济性质:集体所有制——(股份合作)第三章宗旨和经营范围第四条:本企业设立的宗旨是为更好地加强企业内部规范化管理,适应改革开放形势,加速企业经营机制转换,增强企业活力,提高经济效益。第五条:经营范围:经营范围第四章注册资金第六条:注册资金:注册资金注册资金万元人民币。企业增加或减少注册资金,必须召开股东和职工(代表)大会做出决议,并依法向登记机关办理变更登记手续。第五章股东的姓名、出资方式及出资额第七条:股东的姓名、出资方式、出资额如下:股东列表如:股东姓名或名称认缴情况设立(截止变更登记申请日)时实际缴付分期缴付出资数额(万元)出资时间出资方式出资数额(万元)出资时间出资方式出资数额(万元)出资时间出资方式合计其中货币出资第八条:企业成立后,应向股东出具股权证书。第九条:企业的职工个人股和集体共有股的出资额之和为计算万元,占总股本的计算%。第六章股东和非股东职工的权利和义务第十条股东享有以下权利:(一)参加股东和职工(代表)大会,享有表决权;(二)查阅股东和职工(代表)大会会议纪录,了解企业经营情况和财务状况;(三)选举和被选举为执行董事或监事;(四)依照规定获取股份及转让出资;(五)同等条件下,优先购买其他股东转让的出资;(六)认购本企业新增股本;(七)企业终止后,依法分得企业的剩余财产;(八)其他权利。第十一条:股东履行以下义务(一)足额缴纳所认缴的出资;(二)以其所认缴的出资额承担企业债务;(三)企业办理工商登记手续后,不得抽回出资;(四)遵守企业章程和国家法律、法规的规定;(五)其他义务。第十二条:非股东职工享有的权利(一)企业增资扩股时可以再出资入股;(二)买卖股东转让的股本;(三)被选举成为股东和职工(代表)大会成员,参加企业决策;(四)其他权利。第十三条:非股东职工履行以下义务(一)遵守劳动合同规定,积极从事企业生产、经营活动;(二)其他义务。第七章股份取得、转让的条件和程序第十四条:股东之间可以相互转让其部分或全部出资。第十五条:职工个人股只得在本企业职工之间转让。但遇到股东调出、辞退、辞职、除名、退休、亡故等情况,可由企业暂用公积金收购这些股份。然后,再由企业向新加入企业的职工或其他老职工转让所收购的股份。第十六条:社会法人股和社会个人股转让,必须经股东和职工(代表)大会过半数以上的股东和职工同意。职工可优先购买社会法人股和社会个人股后转让为职工个人股。第十七条:企业的法定代表人在任职期间和离开企业后的第一个会计年度内,其所持有的股份不得转让。第十八条:股东自企业清算之日起不得转让股权。第八章组织结构、法定代表人及其产生办法、职权、任职期限议事规则第十九条:本企业实行股东和职工(代表)大会合一制度。股东和职工(代表)大会由全体股东和职工代表组成,是企业的权力机构,行使下列职权:1.决定企业的经营方针和投资计划;2.选举和更换执行董事,决定其报酬;3.选举和更换监事,决定其报酬;4.审议和批准执行董事的报告;5.审议和批准监事的报告;6.审议批准企业年度财务预、决算方案;7.审议批准企业年度利润分配方案和弥补亏损方案;8.对企业增加或减少注册资金,以及分立、合并、破产、解散、和清算等重大事项做出决议;9.修改本企业章程。10.企业章程规定的其他职权。股东和职工(代表)大会对第2项、第3项除选举、更换执行董事、监事外,以及第4项、第5项,第7项作出股东和职工大会决议,采用一人一票方式,须经半数以上股东职工通过;对第9项作出决议时,采用一人一票方式,须经三分之二以上的股东和职工通过;对第1项,第2项,第3项的选举和更换执行董事、监事及第6项,第8项作出决议时,采用一股一票方式,须经持有三分之二以上的股份的股东通...

1、当您付费下载文档后,您只拥有了使用权限,并不意味着购买了版权,文档只能用于自身使用,不得用于其他商业用途(如 [转卖]进行直接盈利或[编辑后售卖]进行间接盈利)。
2、本站所有内容均由合作方或网友上传,本站不对文档的完整性、权威性及其观点立场正确性做任何保证或承诺!文档内容仅供研究参考,付费前请自行鉴别。
3、如文档内容存在违规,或者侵犯商业秘密、侵犯著作权等,请点击“违规举报”。

碎片内容

企业章程范本-企业章程模板

;绿洲书城+ 关注
实名认证
内容提供者

从事历史教学,热爱教育,高度负责。

确认删除?
VIP
微信客服
  • 扫码咨询
会员Q群
  • 会员专属群点击这里加入QQ群
客服邮箱
回到顶部