电脑桌面
添加小米粒文库到电脑桌面
安装后可以在桌面快捷访问

劳动合同-(医生)VIP专享VIP免费

劳动合同-(医生)_第1页
1/3
劳动合同-(医生)_第2页
2/3
劳动合同-(医生)_第3页
3/3
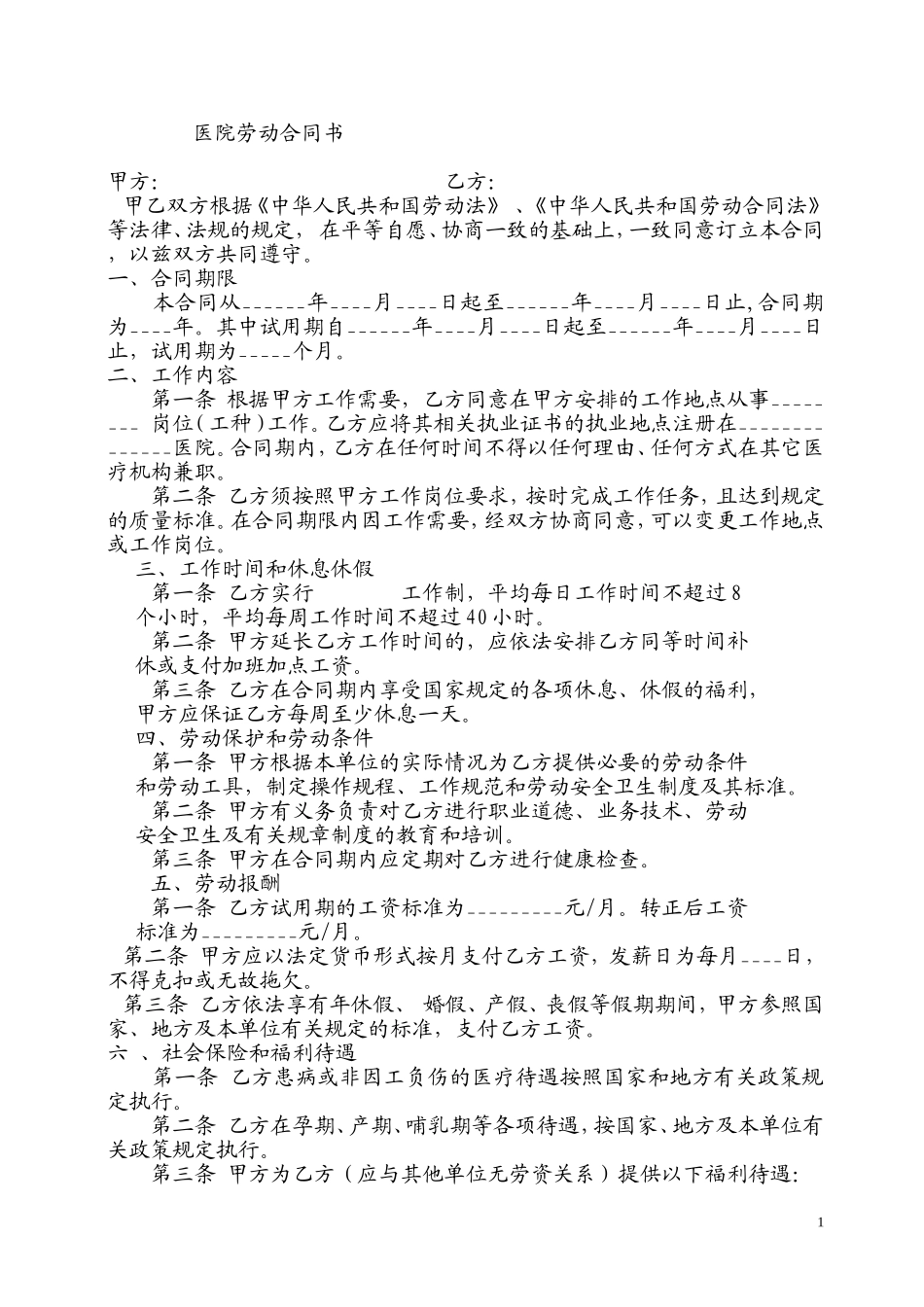
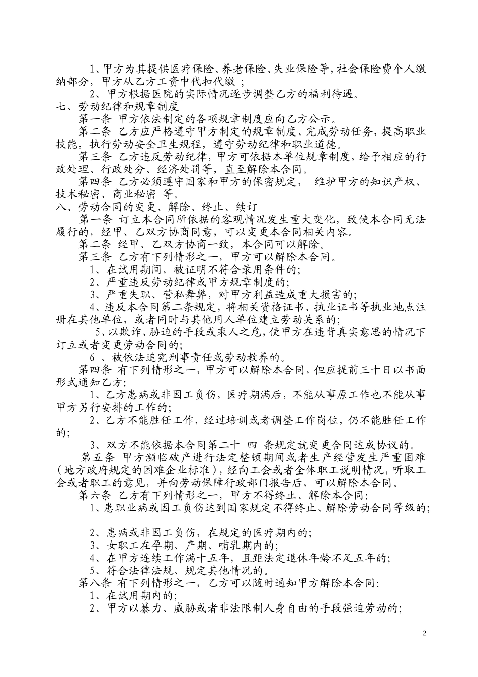
医院劳动合同书甲方:乙方:甲乙双方根据《中华人民共和国劳动法》、《中华人民共和国劳动合同法》等法律、法规的规定,在平等自愿、协商一致的基础上,一致同意订立本合同,以兹双方共同遵守。一、合同期限本合同从______年____月____日起至______年____月____日止,合同期为____年。其中试用期自______年____月____日起至______年____月____日止,试用期为_____个月。二、工作内容第一条根据甲方工作需要,乙方同意在甲方安排的工作地点从事________岗位(工种)工作。乙方应将其相关执业证书的执业地点注册在______________医院。合同期内,乙方在任何时间不得以任何理由、任何方式在其它医疗机构兼职。第二条乙方须按照甲方工作岗位要求,按时完成工作任务,且达到规定的质量标准。在合同期限内因工作需要,经双方协商同意,可以变更工作地点或工作岗位。三、工作时间和休息休假第一条乙方实行工作制,平均每日工作时间不超过8个小时,平均每周工作时间不超过40小时。第二条甲方延长乙方工作时间的,应依法安排乙方同等时间补休或支付加班加点工资。第三条乙方在合同期内享受国家规定的各项休息、休假的福利,甲方应保证乙方每周至少休息一天。四、劳动保护和劳动条件第一条甲方根据本单位的实际情况为乙方提供必要的劳动条件和劳动工具,制定操作规程、工作规范和劳动安全卫生制度及其标准。第二条甲方有义务负责对乙方进行职业道德、业务技术、劳动安全卫生及有关规章制度的教育和培训。第三条甲方在合同期内应定期对乙方进行健康检查。五、劳动报酬第一条乙方试用期的工资标准为_________元/月。转正后工资标准为_________元/月。第二条甲方应以法定货币形式按月支付乙方工资,发薪日为每月____日,不得克扣或无故拖欠。第三条乙方依法享有年休假、婚假、产假、丧假等假期期间,甲方参照国家、地方及本单位有关规定的标准,支付乙方工资。六、社会保险和福利待遇第一条乙方患病或非因工负伤的医疗待遇按照国家和地方有关政策规定执行。第二条乙方在孕期、产期、哺乳期等各项待遇,按国家、地方及本单位有关政策规定执行。第三条甲方为乙方(应与其他单位无劳资关系)提供以下福利待遇:11、甲方为其提供医疗保险、养老保险、失业保险等,社会保险费个人缴纳部分,甲方从乙方工资中代扣代缴;2、甲方根据医院的实际情况逐步调整乙方的福利待遇。七、劳动纪律和规章制度第一条甲方依法制定的各项规章制度应向乙方公示。第二条乙方应严格遵守甲方制定的规章制度、完成劳动任务,提高职业技能,执行劳动安全卫生规程,遵守劳动纪律和职业道德。第三条乙方违反劳动纪律,甲方可依据本单位规章制度,给予相应的行政处理、行政处分、经济处罚等,直至解除本合同。第四条乙方必须遵守国家和甲方的保密规定,维护甲方的知识产权、技术秘密、商业秘密等。八、劳动合同的变更、解除、终止、续订第一条订立本合同所依据的客观情况发生重大变化,致使本合同无法履行的,经甲、乙双方协商同意,可以变更本合同相关内容。第二条经甲、乙双方协商一致,本合同可以解除。第三条乙方有下列情形之一,甲方可以解除本合同。1、在试用期间,被证明不符合录用条件的;2、严重违反劳动纪律或甲方规章制度的;3、严重失职、营私舞弊,对甲方利益造成重大损害的;4、违反本合同第二条规定,将相关资格证书、执业证书等执业地点注册在其他单位,或者同时与其他用人单位建立劳动关系的;5、以欺诈、胁迫的手段或乘人之危,使甲方在违背真实意思的情况下订立或者变更劳动合同的;6、被依法追究刑事责任或劳动教养的。第四条有下列情形之一,甲方可以解除本合同,但应提前三十日以书面形式通知乙方:1、乙方患病或非因工负伤,医疗期满后,不能从事原工作也不能从事甲方另行安排的工作的;2、乙方不能胜任工作,经过培训或者调整工作岗位,仍不能胜任工作的;3、双方不能依据本合同第二十四条规定就变更合同达成协议的。第五条甲方濒临破产进行法定整顿期间或者生产经营发生严重困难(地方政府规定的困难企业标准),经向工会或者全体职工说明情况,听取工会或者职工的意见,并向劳动保障行政部门报告后,可...

1、当您付费下载文档后,您只拥有了使用权限,并不意味着购买了版权,文档只能用于自身使用,不得用于其他商业用途(如 [转卖]进行直接盈利或[编辑后售卖]进行间接盈利)。
2、本站所有内容均由合作方或网友上传,本站不对文档的完整性、权威性及其观点立场正确性做任何保证或承诺!文档内容仅供研究参考,付费前请自行鉴别。
3、如文档内容存在违规,或者侵犯商业秘密、侵犯著作权等,请点击“违规举报”。

碎片内容

劳动合同-(医生)

确认删除?
VIP
微信客服
  • 扫码咨询
会员Q群
  • 会员专属群点击这里加入QQ群
客服邮箱
回到顶部