电脑桌面
添加小米粒文库到电脑桌面
安装后可以在桌面快捷访问

洁净厂房设计规范VIP免费

洁净厂房设计规范_第1页
1/19
洁净厂房设计规范_第2页
2/19
洁净厂房设计规范_第3页
3/19
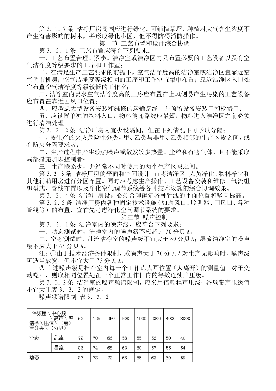
洁净厂房设计规范第一章总则第1.0.1条洁净厂房设计必须贯彻执行国家的有关方针政策,做到技术先进经济合理、安全适用、确保质量、符合节约能源和环境保护的要求。第1.0.2条本规范适用于新建和改建、扩建的洁净厂房设计,但不适用于以细菌为控制对象的生物洁净室。本规范有关防火和疏散、消防设施章节的规定,不适用于建筑高度超过24米的高层洁净厂房和地下洁净厂房的设计。第1.0.3条在利用原有建筑进行洁净技术改造时,洁净厂房设计必须根据生产工艺要求,因地制宜、区别对待,充分利用已有的技术设施。第1.0.4条洁净厂房设计应为施工安装、维护管理、检修测试和安全运行创造必要的条件。第1.0.5条洁净厂房设计除应按本规范执行外,尚应符合现行的国家标准、规范的有关要求。第二章空气洁净度等级第2.0.1条空气洁净度应按表2.0.1规定划分为四个等级。空气洁净度表2.0.1注:对于空气洁净度为100级的洁净室内大于等于5微米尘粒的计数,应进行多次采样,当其多次出现时,方可认为该测试数值是可靠的.第2.0.2条洁净室空气洁净度等级的检验,应以动态条件下测试的尘粒数为依据。洁净室空气洁净度的测试,应符合附录二规定。第三章总体设计第一节洁净厂房位置选择和总平面布置第3.1.1条洁净厂房位置的选择,应根据下列要求并经技术经济方案比较后确定:一、应在大气含尘浓度较低,自然环境较好的区域;二、应远离铁路、码头、飞机场、交通要道以及散发大量粉尘和有害气体的工厂、贮仓、堆场等有严重空气污染、振动或噪声干扰的区域,如不能远离严重空气污染源时,则应位于其最大频率风向上风侧,或全年最小频率风向下风侧;三、应布置在厂区内环境清洁、人流货流不穿越或少穿越的地区。第3.1.2条对于兼有微振控制要求的洁净厂房的位置选择,应实际测定周围现有振源的振动影响,并应与精密设备、精密仪器仪表允许环境振动值进行分析比较。第3.1.3条洁净厂房最大频率风向上风侧有烟囱时,洁净厂房与烟囱之间的水平距离不宜小于烟囱高度的12倍。第3.1.4条洁净厂房与交通干道之间的距离不宜小于50米。第3.1.5条洁净厂房周围宜设置环形消防车道(可利用交通道路)。如有困难时,可沿厂房的两个长边设置消防车道。第3.1.6条洁净厂房周围的道路面层,应选用整体性好、发尘少的材新。第3.1.7条洁净厂房周围应进行绿化。可铺植草坪、种植对大气含尘浓度不产生有害影响的树木,并形成绿化小区,但不得防碍消防操作。第二节工艺布置和设计综合协调第3.2.1条工艺布置应符合下列要求:一、工艺布置合理、紧凑。洁净室或洁净区内只布置必要的工艺设备以及有空气洁净度等级要求的工序和工作室;二、在满足生产工艺要求的前提下,空气洁净度高的洁净室或洁净区宜靠近空气调节机房;空气洁净度等级相同的工序和工作室宜集中布置;靠近洁净区入口处宜布置空气洁净度等级较低的工作室;三、洁净室内要求空气洁净度高的工序应布置在上风侧易产生污染的工艺设备应布置在靠近回风口位置;四、应考虑大型设备安装和维修的运输路线,并预留设备安装口和检修口;五、应设置单独的物料入口,物料传递路线应最短,物料进入洁净区之前必须进行清洁处理。第3.2.2条洁净厂房内宜少设隔间,但在下列情况下可予以分隔:一、按生产的火灾危险性分类,甲、乙类与非甲、乙类相邻的生产区段之间,或有防火分隔要求者;二、生产过程中产生较强噪声或散发较多热量、尘粒和有害气体,且不能采取局部措施加以控制者;三、生产联系少,并经常不同时使用的两个生产区段之间。第3.2.3条洁净厂房的平面和空间设计,宜将洁净区、人员净化、物料净化和其他辅助用房进行分区布置。同时应考虑生产操作、工艺设备安装和维修、气流组织型式、管线布置以及净化空气调节系统等各种技术设施的综合协调效果。第3.2.4条洁净厂房设计必须合理确定各种管线的平面位置和坚向标高。第3.2.5条洁净厂房内各种固定技术设施(如送风口、照明器、回风口、各种管线等)的布置,宜首先考虑净化空气调节系统的要求。第三节噪声控制第3.3.1条洁净室内的噪声级,应符合下列要求:一、动态测试时,洁净室内的噪声级...

1、当您付费下载文档后,您只拥有了使用权限,并不意味着购买了版权,文档只能用于自身使用,不得用于其他商业用途(如 [转卖]进行直接盈利或[编辑后售卖]进行间接盈利)。
2、本站所有内容均由合作方或网友上传,本站不对文档的完整性、权威性及其观点立场正确性做任何保证或承诺!文档内容仅供研究参考,付费前请自行鉴别。
3、如文档内容存在违规,或者侵犯商业秘密、侵犯著作权等,请点击“违规举报”。

碎片内容

洁净厂房设计规范

;绿洲书城+ 关注
实名认证
内容提供者

从事历史教学,热爱教育,高度负责。

确认删除?
VIP
微信客服
  • 扫码咨询
会员Q群
  • 会员专属群点击这里加入QQ群
客服邮箱
回到顶部