电脑桌面
添加小米粒文库到电脑桌面
安装后可以在桌面快捷访问

进料检验作业规范VIP免费

进料检验作业规范_第1页
1/7
进料检验作业规范_第2页
2/7
进料检验作业规范_第3页
3/7
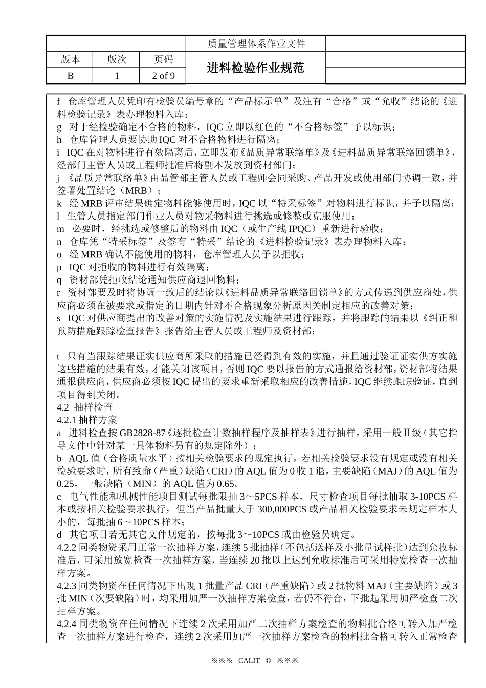
质量管理体系作业文件版本版次页码进料检验作业规范B11of91目的对来自于外部供方处的物料进行检验或试验,以确保投入使用的物料是满足预期的要求的。2范围适用于本公司所有组成最终产品的一部分的物料,包括采购的生产物资和委外加工的物资等。3职责3.1品管部IQC负责对所有进料物资进行验收。3.2品管部计量管理人员负责对所有进料物资验收所需的监视和测量装置的确认和维护。4程序4.1检验作业流程4.1.1作业流程图4.1.2作业流程a仓库管理人员在接收到外来的物料时,对物料种类、供应商、数量等信息进行确认;b上述信息经确认无误后,仓库管理人员将物料存放在暂放区域,并以“待检品”予以标识;c仓库管理人员将“送检单”或“送货单”交IQC确认,IQC用“受检物料跟踪表”予以登记后在“送检单”或“送货单”上签名确认;dIQC对物料名称、牌号、型号、规格、供应商、包装、标识等与相应的采购文件进行核对,无误后进行抽样或全数检查,并依据检验结果编制《进料检验记录》表;e对于经检查确定合格的物料,IQC以绿色“合格”产品标示单予以标识,并加盖QC编号印章,并在《进料检验记录》表结论栏注明“允收”或“合格”结论;※※※CALIT©※※※物料进入暂放发布送检信息检验并记录以合格标识办理入库出异常联络单MRB能否使用通知供方IQC跟踪关闭拒收隔离退回供方特采标识挑选或修整检查办理入库OKNGYESNOOKNGOKNG质量管理体系作业文件版本版次页码进料检验作业规范B12of9f仓库管理人员凭印有检验员编号章的“产品标示单”及注有“合格”或“允收”结论的《进料检验记录》表办理物料入库;g对于经检验确定不合格的物料,IQC立即以红色的“不合格标签”予以标识;h仓库管理人员要协助IQC对不合格物料进行隔离;iIQC在对物料进行有效隔离后,立即发布《品质异常联络单》及《进料品质异常联络回馈单》,经部门主管人员或工程师批准后将副本发放到资材部门;j《品质异常联络单》由品管部主管人员或工程师会同采购、产品开发或使用部门协调一致,并签署处置结论(MRB);k经MRB评审结果确定物料能够使用时,IQC以“特采标签”对物料进行标识,并予以隔离;l生管人员指定部门作业人员对物采物料进行挑选或修整或克服使用;m必要时,经挑选或修整后的物料由IQC(或生产线IPQC)重新进行验收;n仓库凭“特采标签”及签有“特采”结论的《进料检验记录》表办理物料入库;o经MRB确认不能使用的物料,仓库管理人员予以拒收;pIQC对拒收的物料进行有效隔离;q资材部凭拒收结论通知供应商退回物料;r资材部要及时将协调一致后的结论以《进料品质异常联络回馈单》的方式传递到供应商处,供应商必须在被要求或指定的日期内针对不合格现象分析原因关制定相应的改善对策;sIQC对供应商提出的改善对策的实施情况及实施结果进行跟踪,并将跟踪的结果以《纠正和预防措施跟踪检查报告》报告给主管人员或工程师及资材部;t只有当跟踪结果证实供应商所采取的措施已经得到有效的实施,并且通过验证证实供方实施这些措施的结果有效,才能关闭该项目,否则IQC要以报告的方式通报给资材部,资材部将结果通报供应商,供应商必须按IQC提出的要求重新采取相应的改善措施,IQC继续跟踪验证,直到项目得到关闭。4.2抽样检查4.2.1抽样方案a进料检查按GB2828-87《逐批检查计数抽样程序及抽样表》进行抽样,采用一般Ⅱ级(其它指导文件中针对某一具体物料另有的规定除外);bAQL值(合格质量水平)按相关检验要求的规定执行,若相关检验要求没有规定或没有相关检验要求时,所有致命(严重)缺陷(CRI)的AQL值为0收1退,主要缺陷(MAJ)的AQL值为0.25,一般缺陷(MIN)的AQL值为0.65。c电气性能和机械性能项目测试每批限抽3~5PCS样本,尺寸检查项目每批抽取3-10PCS样本或按相关检验要求执行,但当产品批量大于300,000PCS或产品相关检验要求未规定样本大小的,每批抽6~10PCS样本;d其它项目若无其它文件规定的,按每批3~10PCS或由检验员确定。4.2.2同类物资采用正常一次抽样方案,连续5批抽样(不包括送样及小批量试样批)达到允收标准后,可采用放宽检查一次抽样方案,当连续20批以上达到允收标准后可采用特宽检查一...

1、当您付费下载文档后,您只拥有了使用权限,并不意味着购买了版权,文档只能用于自身使用,不得用于其他商业用途(如 [转卖]进行直接盈利或[编辑后售卖]进行间接盈利)。
2、本站所有内容均由合作方或网友上传,本站不对文档的完整性、权威性及其观点立场正确性做任何保证或承诺!文档内容仅供研究参考,付费前请自行鉴别。
3、如文档内容存在违规,或者侵犯商业秘密、侵犯著作权等,请点击“违规举报”。

碎片内容

进料检验作业规范

您可能关注的文档

确认删除?
VIP
微信客服
  • 扫码咨询
会员Q群
  • 会员专属群点击这里加入QQ群
客服邮箱
回到顶部