电脑桌面
添加小米粒文库到电脑桌面
安装后可以在桌面快捷访问

节能施工组织设计方案VIP免费

节能施工组织设计方案_第1页
1/11
节能施工组织设计方案_第2页
2/11
节能施工组织设计方案_第3页
3/11
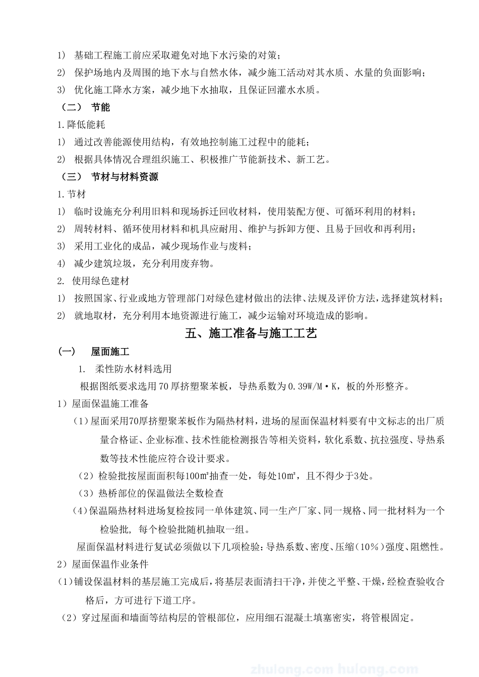
中捷农场幸福街社区服务中心工程节能施工组织设计编制人:审核人:审批:沧州临港华捷建筑安装工程有限责任公司一、编制说明本施工组织设计方案作为主导施工的依据,编制时对目标工期、工程质量、项目管理机构设置、劳动力组织、施工进度计划控制、机械设备及周转材料配备、主要分部分项工程施工方法、安全保证措施、文明施工及环境保护措施、降低成本措施等诸多因素尽可能充分考虑,突出科学性及可行性。二、工程概况本工程为3栋6层砖混结构住宅楼,总建筑面积9553.2平方米,建筑总高度均为18.05米。外墙做保温,南、北墙采用60厚聚苯板,东、西山墙采用90厚聚苯板。门窗为单框双玻断热桥型材铝合金窗。屋面为70厚挤塑聚苯板保温层。地面为50厚挤塑聚苯板保温层。三、施工部署施工质量、工期、安全生产及文明施工都会对整个工程起到至关重要的作用,公司拟将其列为重点工程,公司给予高度重视,决心在以往建筑施工经验的基础上,巩固成绩,克服缺点,坚持公司的质量方针,运用科学管理,制定严格的质量、进度和安全生产的控制措施。在施工过程中,同建设单位、监理单位、设计单位和质捡单位密切合作,继续推行项目法施工。责任到人,实行目标管理,精心组织施工,确保优质、高效、‘高速、安全、文明生产。为此我公司制定以下各项目标:(1)、工期:本工程节能分部工程的施工周期应满足总的施工进度计划。(2)、质量:工程质量力争达到优良标准,符合国家及广东省相关节能验收规范。(3)、安全:按江苏省五无标准(无死亡、无重伤、无火灾、无中毒、无倒塌),严格按建设部一标三规范组织施工。(4)、文明施工:严格按工程总承包方的要求执行,达到文明样板工地标准。四、施工现场节能技术要点(一)场地环境1.施工场地1)通过合理布置,减少施工对场地及场地周边环境的扰动和破坏;2)设置专门场地堆置弃土,土方尽量原地回填利用,并采取防止土壤流失的措施;3)采取保护表层土壤、稳定斜坡、植被覆盖等措施;4)使用淤泥栅栏、沉淀池等措施控制沉淀物。2.降低环境负荷1)施工废弃物分类处理,且符合国家及地方法律法规的要求;2)避免或减少排放污染物对土壤的污染,如:仓库、油库、化粪池、垃圾站等处应采取防漏防渗措施,防止危险品、化学品、污染物、固体废物中有害物质的泄漏;3)施工结束后应恢复施工活动中被破坏的植被(一般指临时占地内)补偿施工活动中人为破坏植被和地貌造成的土壤侵蚀等损失。3.保护水文环境1)基础工程施工前应采取避免对地下水污染的对策;2)保护场地内及周围的地下水与自然水体,减少施工活动对其水质、水量的负面影响;3)优化施工降水方案,减少地下水抽取,且保证回灌水水质。(二)节能1.降低能耗1)通过改善能源使用结构,有效地控制施工过程中的能耗;2)根据具体情况合理组织施工、积极推广节能新技术、新工艺。(三)节材与材料资源1.节材1)临时设施充分利用旧料和现场拆迁回收材料,使用装配方便、可循环利用的材料;2)周转材料、循环使用材料和机具应耐用、维护与拆卸方便、且易于回收和再利用;3)采用工业化的成品,减少现场作业与废料;4)减少建筑垃圾,充分利用废弃物。2.使用绿色建材1)按照国家、行业或地方管理部门对绿色建材做出的法律、法规及评价方法,选择建筑材料;2)就地取材,充分利用本地资源进行施工,减少运输对环境造成的影响。五、施工准备与施工工艺(一)屋面施工1.柔性防水材料选用根据图纸要求选用70厚挤塑聚苯板,导热系数为0.39W/M·K,板的外形整齐。1)屋面保温施工准备(1)屋面采用70厚挤塑聚苯板作为隔热材料,进场的屋面保温材料要有中文标志的出厂质量合格证、企业标准、技术性能检测报告等相关资料,软化系数、抗拉强度、导热系数等技术性能应符合设计要求。(2)检验批按屋面面积每100㎡抽查一处,每处10㎡,且不得少于3处。(3)热桥部位的保温做法全数检查(4)保温隔热材料进场复检按同一单体建筑、同一生产厂家、同一规格、同一批材料为一个检验批,每个检验批随机抽取一组。屋面保温材料进行复试必须做以下几项检验:导热系数、密度、压缩(10%)强度、阻燃性。2)屋面保温作业条件(1)铺设保温材料的基...

1、当您付费下载文档后,您只拥有了使用权限,并不意味着购买了版权,文档只能用于自身使用,不得用于其他商业用途(如 [转卖]进行直接盈利或[编辑后售卖]进行间接盈利)。
2、本站所有内容均由合作方或网友上传,本站不对文档的完整性、权威性及其观点立场正确性做任何保证或承诺!文档内容仅供研究参考,付费前请自行鉴别。
3、如文档内容存在违规,或者侵犯商业秘密、侵犯著作权等,请点击“违规举报”。

碎片内容

节能施工组织设计方案

确认删除?
VIP
微信客服
  • 扫码咨询
会员Q群
  • 会员专属群点击这里加入QQ群
客服邮箱
回到顶部