电脑桌面
添加小米粒文库到电脑桌面
安装后可以在桌面快捷访问

高中历史 专题二 走向民主的历史步伐 第1节 写进法律文献的民主教案 人民版选修2-人民版高二选修2历史教案VIP免费

高中历史 专题二 走向民主的历史步伐 第1节 写进法律文献的民主教案 人民版选修2-人民版高二选修2历史教案_第1页
1/4
高中历史 专题二 走向民主的历史步伐 第1节 写进法律文献的民主教案 人民版选修2-人民版高二选修2历史教案_第2页
2/4
高中历史 专题二 走向民主的历史步伐 第1节 写进法律文献的民主教案 人民版选修2-人民版高二选修2历史教案_第3页
3/4
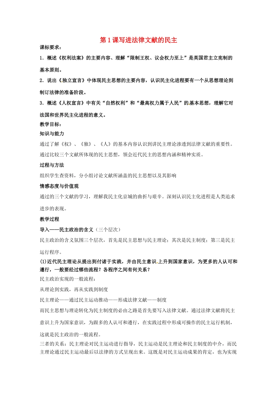
第1课写进法律文献的民主课标要求:1.概述《权利法案》的主要内容、理解“限制王权、议会权力至上”是英国君主立宪制的基本原则。2.说出《独立宣言》中体现民主思想的主要内容,认识民主化进程要有一个从思想理论到制订法律的准备阶段。3.概述《人权宣言》中有关“自然权利”和“最高权力属于人民”的基本思想,理解它对法国和世界民主化进程的意义。教学目标:知识与能力通过了解《权》、《独》、《人》的基本内容认识到讲民主理论渗透到法律文献的重要性。通过比较三个文献所体现的民主思想,领会近代民主的思想内涵和精神实质。过程与方法组织学生查资料,分小组讨论文献所涵盖的民主思想以及其影响情感态度与价值观通过的三个文献的学习,理解我民主化京城的曲折与艰辛。深刻认识民主化进程是人类追求进步的表现。教学过程导入——民主政治的含义(三个层次)民主政治的含义氛围三个层次,首先是民主思想与民主理论;其次是民主制度;第三是民主运行程序。(1)近代民主理论从提出到付诸于实践,并由民主意识上升到国家意识,为更多的人认可和遵行,一般要经过哪些流程?各程序之间有何关系?民主政治实现的一般流程:从理论到实践,再从实践到制度民主理论——通过民主运动推动——形成法律文献——制度而民主思想与理论转化为民主制度的必由之路是首先要写入法律文献。通过法律文献将民主意识上升为国家意识,为跟多的人认可和遵行,在实践过程中形成可操作的民主运行机制,这就是民主政治的一般流程。三者的关系:民主理论对民主运动进行指导,民主运动是民主理论和民主制度的中介,而民主理论通过民主运动最后以法律的方式呈现出来。这既是对民主运动成果的肯定,也为实现民主提供了法律制度上的保障。(2)近代早期主要国家发生了哪些民主运动?产生了哪些法律文献?英国资产阶级革命、美国独立战争、法国大革命;《权利法案》、《独立宣言》、《人权宣言》。一、从思想走向法律的民主1、近代民主思想的主流:天赋人权思想、人民主权论、人人生而平等思想2、近代民主化的一般历程:通过民主运动的推动和传播,民主理论变成法律民主的思想理论制度化又是民主运动的目的之一二、英国的《权利法案》1689年——标志着英国君主立宪制的基本框架形成1、内容:(1)法律高于王权(2)从立法、财政、司法、军事等方面限制国王的权力(3)确立议会在选举、辩论、集会等方面的权力2、体现的原则:(1)法律至上(2)限制王权(3)议会主权至上3、意义:限制了王权,强调了“议会至上”原则,为君主立宪制的建立奠定了重要基础。(《权利法案》从法律上巩固了英国资产阶级革命的成果。是用法律形式对议会主权至上原则的认定。从此,英国议会的权力日益超过国王的权力,国王逐渐处于“统而不治”的地位。英国的政体由君主专制变为君主立宪制。)三、美国《独立宣言》1、背景:(1)启蒙思想的传播(“自然权利”“社会契约”理论、“主权在民”思想和三权分立学说)及自己的启蒙思想家的产生(富兰克林和杰克逊);(2)民族民主意识的觉醒(潘恩《常识》);---进一步推动北美人民走上公开独立、建立共和政府的道路。(3)英国殖民残酷的统治;---北美人民的反抗最终演变成一场民族独立战争。(4)北美殖民地资本主义经济的发展2、发表:1776.7.4由第二届大陆会议发表《独立宣言》的组成部分:(1)前言:阐述了宣言的目的。(2)着重表述了天赋人权、人民主权思想。(3)历数英国罪状,说明被迫革命。(4)庄严宣告独立资料:我们认为下面这些真理是不不言而喻的;一切人生来就是平等的,他们被造物主赋予他们固有的,不可转让的权利,其中有生命,自由以及追求幸福的权利;……如果遇有任何形式的政府损害这些目的,人民就有权利改变或废除它……------《独立宣言》3、《独立宣言》的民主思想:平等与天赋人权、主权在民、人民革命权利4、《独立宣言》的影响:A、地位:人类历史上第一次以政治纲领的形式宣布民主共和国的原则,马克思称之为“第一个人权宣言”。▲马克思说:美国是“宣布了第一个人权宣言和最先推动了18世纪的欧洲革命的地方”;是“最先产生了伟大的民主共和国思想...

1、当您付费下载文档后,您只拥有了使用权限,并不意味着购买了版权,文档只能用于自身使用,不得用于其他商业用途(如 [转卖]进行直接盈利或[编辑后售卖]进行间接盈利)。
2、本站所有内容均由合作方或网友上传,本站不对文档的完整性、权威性及其观点立场正确性做任何保证或承诺!文档内容仅供研究参考,付费前请自行鉴别。
3、如文档内容存在违规,或者侵犯商业秘密、侵犯著作权等,请点击“违规举报”。

碎片内容

高中历史 专题二 走向民主的历史步伐 第1节 写进法律文献的民主教案 人民版选修2-人民版高二选修2历史教案

确认删除?
VIP
微信客服
  • 扫码咨询
会员Q群
  • 会员专属群点击这里加入QQ群
客服邮箱
回到顶部