电脑桌面
添加小米粒文库到电脑桌面
安装后可以在桌面快捷访问

湖北省荆州市沙市区高三化学上学期第二次双周考试试题-人教版高三全册化学试题VIP免费

湖北省荆州市沙市区高三化学上学期第二次双周考试试题-人教版高三全册化学试题_第1页
1/12
湖北省荆州市沙市区高三化学上学期第二次双周考试试题-人教版高三全册化学试题_第2页
2/12
湖北省荆州市沙市区高三化学上学期第二次双周考试试题-人教版高三全册化学试题_第3页
3/12
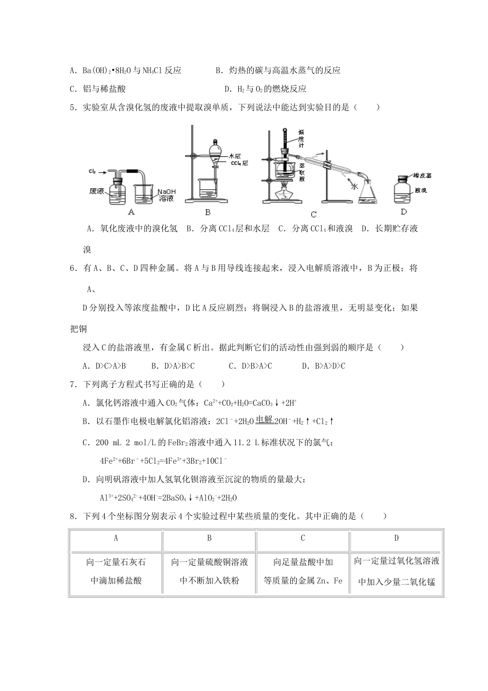
湖北省荆州市沙市区2018届高三化学上学期第二次双周考试试题时长:90分钟分数:100分考试时间:2017年10月26日可能用到的相对原子质量:H1C12N14O16Na23Mg24S32Cl35.5V51Fe56Cu64Zn65第Ⅰ卷(选择题共40分)选择题(本题包括20小题,每小题2分,共40分,每小题只有一个选项符合题意)1.化学与生活密切相关,下列说法不正确的是()A.煤、石油、天然气是不可再生能源,风能、生物质能、沼气是可再生能源B.“84消毒液”具有强氧化性,可做环境的消毒剂从而预防流感C.已知水热反应是指在高温高压下,将二氧化碳转化为有机物的技术,则水热反应可以降低自然界中碳的含量D.已知PM2.5是指大气中直径小于或等于2.5微米的颗粒物,也称为“细颗粒物”,则PM2.5在空气中有可能形成胶体2.NA表示阿伏加德罗常数,下列判断正确的是()A.常温常压下,22.4LCO2中含有的CO2分子数小于NA个B.25℃,pH=13的NaOH溶液中含有OH-的数目为0.1NAC.等物质的量的N2和CO的质量均为28gD.标准状况下,5.6LCO2与足量Na2O2反应转移的电子数为0.5NA3.下列化学实验事实及其解释都正确的是()A.过量的铜屑与稀硝酸作用,反应停止后,再加入1mol/L稀硫酸,铜屑又逐渐溶解是因为铜可直接与1mol/L稀硫酸反应B.粗锌与稀硫酸反应制氢气比纯锌快,是因为粗锌比纯锌还原性强C.铁钉放在浓硝酸中浸泡后,再用蒸馏水冲洗,然后放入CuSO4溶液中不反应,说明铁钉表面形成了一层致密稳定的氧化膜D.工业制玻璃的主要反应之一:Na2CO3+SiO2高温Na2SiO3+CO2↑,该反应原理可用“强酸H2CO3制弱酸H2SiO3”来解释4.下列反应中,既属于氧化还原反应同时又是吸热反应的是()A.Ba(OH)2•8H2O与NH4Cl反应B.灼热的碳与高温水蒸气的反应C.铝与稀盐酸D.H2与O2的燃烧反应5.实验室从含溴化氢的废液中提取溴单质,下列说法中能达到实验目的是()A.氧化废液中的溴化氢B.分离CCl4层和水层C.分离CCl4和液溴D.长期贮存液溴6.有A、B、C、D四种金属。将A与B用导线连接起来,浸入电解质溶液中,B为正极;将A、D分别投入等浓度盐酸中,D比A反应剧烈;将铜浸入B的盐溶液里,无明显变化;如果把铜浸入C的盐溶液里,有金属C析出。据此判断它们的活动性由强到弱的顺序是()A.D>C>A>BB.D>A>B>CC.D>B>A>CD.B>A>D>C7.下列离子方程式书写正确的是()A.氯化钙溶液中通入CO2气体:Ca2++CO2+H2O=CaCO3↓+2H+B.以石墨作电极电解氯化铝溶液:2Cl–+2H2O电解2OH–+H2↑+Cl2↑C.200mL2mol/L的FeBr2溶液中通入11.2L标准状况下的氯气:4Fe2++6Br–+5Cl2=4Fe3++3Br2+10Cl–D.向明矾溶液中加人氢氧化钡溶液至沉淀的物质的量最大:Al3++2SO42-+4OH-=2BaSO4↓+AlO2-+2H2O8.下列4个坐标图分别表示4个实验过程中某些质量的变化。其中正确的是()ABCD向一定量石灰石中滴加稀盐酸向一定量硫酸铜溶液中不断加入铁粉向足量盐酸中加等质量的金属Zn、Fe向一定量过氧化氢溶液中加入少量二氧化锰9.实验室需配制一种仅含五种离子(水电离出的离子可忽略)的混合溶液,且在混合溶液中五种离子的物质的量浓度均为1mol/L,下面四个选项中能达到此目的是()A.Al3+、K+、SO42–、Cl–、AlO2–B.Fe2+、H+、Br–、NO3–、Cl–C.Na+、K+、SO42–、NO3–、Cl–D.Al3+、Na+、Cl–、SO42–、NO3–10.设NA表示阿伏加德罗常数的值,下列说法中正确的()①常温下,21gC3H6和C4H8的混合物中含有的碳原子数为1.5NA;②14.2g硫酸钠固体中含有0.1NA个硫酸钠分子;③标准状况下下,11.2L己烷所含的分子数为0.5NA;④10mL18mol/L的浓硫酸与足量的镁反应时转移的电子数为0.18NA;⑤标准状况下,由H2O2分解制得4.48LO2转移的电子数目为0.4NA;⑥2gD216O中含有的质子数、中子数、电子数均为NAA.①②⑥B.③④C.①⑤⑥D.④⑤⑥11.普通水泥在固化过程中自由水分子减少并产生Ca(OH)2,溶液呈碱性。根据这一物理化学特点,科学家发明了电动势法测水泥初凝时间。此法的原理如图所示,反应的总方程式为:2Cu+Ag2O=Cu2O+2Ag,下列有关说法正确的是()A.装置中电流方向由Cu经导线到Ag2OB.测量原理示意图中,Ag2O为负极C.负极的电极反应式为:2Cu+2OH–-2e–=Cu2O...

1、当您付费下载文档后,您只拥有了使用权限,并不意味着购买了版权,文档只能用于自身使用,不得用于其他商业用途(如 [转卖]进行直接盈利或[编辑后售卖]进行间接盈利)。
2、本站所有内容均由合作方或网友上传,本站不对文档的完整性、权威性及其观点立场正确性做任何保证或承诺!文档内容仅供研究参考,付费前请自行鉴别。
3、如文档内容存在违规,或者侵犯商业秘密、侵犯著作权等,请点击“违规举报”。

碎片内容

湖北省荆州市沙市区高三化学上学期第二次双周考试试题-人教版高三全册化学试题

您可能关注的文档

星河书苑+ 关注
实名认证
内容提供者

从事历史教学,热爱教育,高度负责。

确认删除?
VIP
微信客服
  • 扫码咨询
会员Q群
  • 会员专属群点击这里加入QQ群
客服邮箱
回到顶部