电脑桌面
添加小米粒文库到电脑桌面
安装后可以在桌面快捷访问

杭州基本医疗保险问题汇总VIP免费

杭州基本医疗保险问题汇总_第1页
1/6
杭州基本医疗保险问题汇总_第2页
2/6
杭州基本医疗保险问题汇总_第3页
3/6
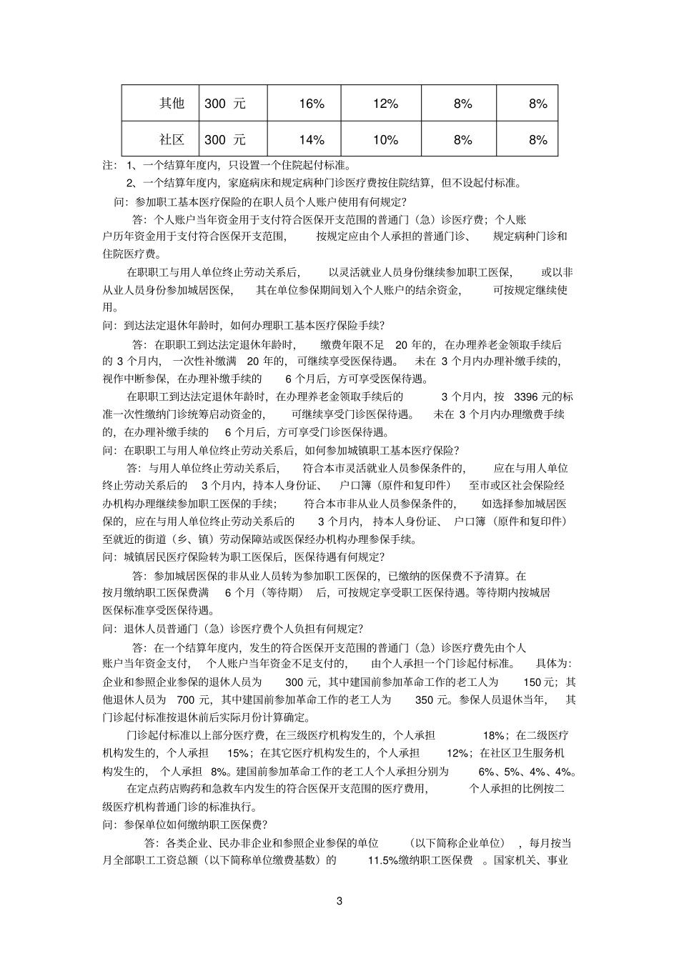
1基本医疗保险问题汇总问:基本医疗保险基金不予支付的范围答:1、在浙江省规定的基本医疗保险药品目录、医疗服务项目目录范围以外的;2、未经登记备案在非定点医疗机构和零售药店就医、购药的;3、因违反法律法规的行为,或自杀、自伤、打架斗殴、吸毒、酗酒等导致的;4、出国、出境期间发生的;5、交通事故、医疗事故、大面积食物中毒等发生的;6、纳入工伤保险参保范围的工伤和工伤旧病复发的;7、纳入生育保险参保范围的女职工生育、计划生育手术及其后遗症发生的;8、其它应当由赔偿责任者支付的。问:就医期间哪些费用应由个人承担?答:个人应承担的费用包括自费、自理、自负三部分。自费:是指不属于基本医疗保险开支范围的费用。如:生活用品费、陪客费、自费药品费等。自理:是指基本医疗保险医疗服务项目目录内的乙类项目(含特殊检查、特殊治疗),以及基本医疗保险药品目录内的乙类药品等,需先由个人支付一定比例或额度的费用。如按照杭州医保规定,医疗服务项目中CT检查费5%、磁共振扫描(MRI)10%,药品目录中阿奇霉素5%等。自负:是指符合基本医疗保险开支范围,按规定应由个人承担的普通门(急)诊、规定病种门诊和住院医疗费。问:如何办理登记备案手续?答:在职职工由用人单位填写《参保人员长住外地登记表》并加盖单位公章,其他人员应携带本人身份证(或市民卡)至杭州市或区医保经办机构办理长住宁波登记备案手续,备案时需注明在宁波居住的详细地址、邮编、联系电话。委托他人办理的需同时出示代理人身份证。问:何谓灵活就业人员?答:灵活就业人员是指杭州市区户籍,法定劳动年龄段内,按规定参加城镇职工基本养老保险,尚未办理按月领取职工基本养老金手续的城乡居民,以及非杭州市区户籍,原已参加杭州市区职工医保并累计缴费满10年,现与用人单位终止或解除劳动关系的人员。问:如何办理登记备案手续?在职职工由用人单位填写《参保人员长住外地登记表》并加盖单位公章,其他人员应携带本人身份证(或市民卡)至杭州市或区医保经办机构办理长住上海登记备案手续,备案时需注明在上海居住的详细地址、邮编、联系电话。委托他人办理的需同时携带代理人身份证。问:农民工医保待遇如何?答:农民工的普通门(急)诊不享受医保待遇。发生的符合医保开支范围的住院(含家庭病床)和规定病种门诊医疗费,按职工医保的有关规定结算。其中,最高限额根据农民工医保的实际缴费年限确定:累计缴费年限不足1年的,最高限额为2万元;累计缴费年限满1年,不足3年的,最高限额为4万元;累计缴费年限满3年,不足5年的,最高限额为6万元;累计缴费年限满5年的,最高限额为10万元。最高限额以上部分医疗费由个人承担。问:新农合的缴费标准有何规定?答:参保人员按年度一次性缴纳医疗保险费,同一结算年度内缴费标准不变。2009年度杭州市区新农合的筹资标准为360元,其中农村居民(含农转非人员)个人2缴纳100元,市补助100元(含国家、省补贴),区、街道(镇)补助160元。城镇非从业人员每人每年缴纳360元。今后新农合的筹资标准原则上每两年调整一次,具体调整办法由市劳动保障行政部门提出意见,经市人民政府核准后公布执行。问:由职工医保转为农民工医保,如何享受医保待遇?答:原参加职工医保的转为参加农民工医保的,从缴纳农民工医保费的次月起享受农民工医保待遇。其参加职工医保时建立的个人账户实际结余资金可按规定继续使用。问:如何缴纳农民工医保费?答:农民工医保费由用人单位以当月参加农民工医保的农民工工资总额为基数按月缴纳3%。农民工个人不缴纳,不建立个人账户。地税部门在按月向用人单位征收基本医疗保险费时一并征缴。问:在职人员如何办理住院手续?答:因病需要住院治疗的,凭本人的《证历本》、市民卡,在市劳动保障行政部门公布的定点医疗机构范围内选择住院治疗。其中,尚未领取市民卡的,可暂凭本人身份证和《证历本》就诊。问:在职人员普通门(急)诊医疗费个人负担有何规定?答:在职人员可在杭州市区定点医疗机构和定点零售药店范围内选择就医、购药。在一个结算年度内,在职职工符合基本医疗保险开支范围的门诊医疗费,先由...

1、当您付费下载文档后,您只拥有了使用权限,并不意味着购买了版权,文档只能用于自身使用,不得用于其他商业用途(如 [转卖]进行直接盈利或[编辑后售卖]进行间接盈利)。
2、本站所有内容均由合作方或网友上传,本站不对文档的完整性、权威性及其观点立场正确性做任何保证或承诺!文档内容仅供研究参考,付费前请自行鉴别。
3、如文档内容存在违规,或者侵犯商业秘密、侵犯著作权等,请点击“违规举报”。

碎片内容

杭州基本医疗保险问题汇总

您可能关注的文档

确认删除?
VIP
微信客服
  • 扫码咨询
会员Q群
  • 会员专属群点击这里加入QQ群
客服邮箱
回到顶部