电脑桌面
添加小米粒文库到电脑桌面
安装后可以在桌面快捷访问

污水处理行业分析报告VIP免费

污水处理行业分析报告_第1页
1/30
污水处理行业分析报告_第2页
2/30
污水处理行业分析报告_第3页
3/30
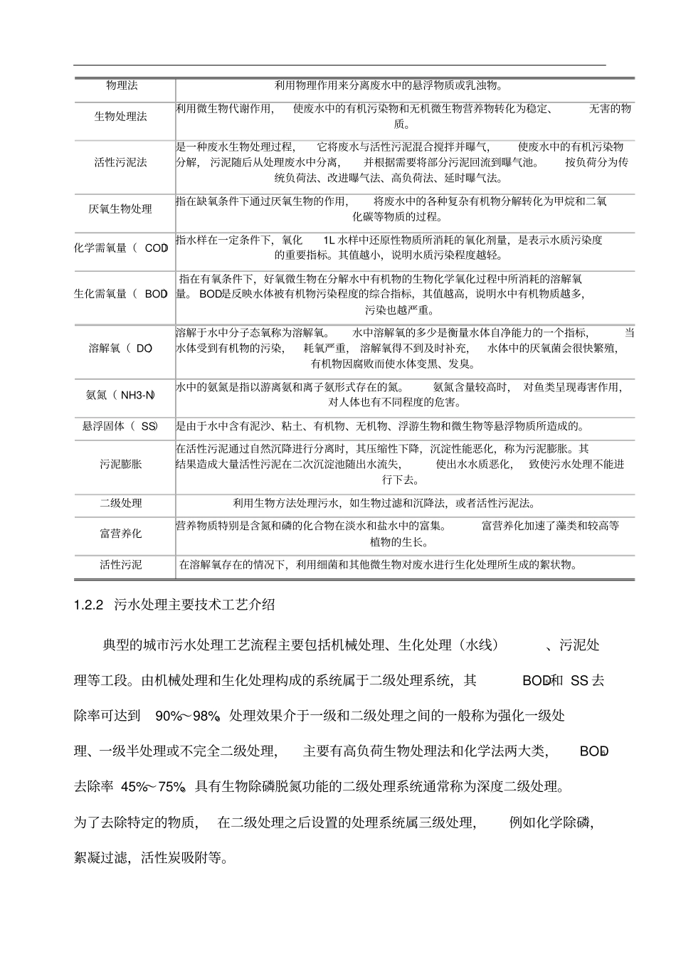
污水处理行业分析报告目录污水处理行业分析报告1污水处理行业基本情况1.1我国污水处理行业概况我国是一个水资源极度紧缺的国家。随着我国城市建设快速发展,水污染问题日益突出,水资源紧缺的矛盾日益加剧,污水处理成为水污染治理的首要任务。改革开放以来,我国城市污水处理行业取得了蓬勃的发展,全国涌现出了一大批从事污水处理设施建设、运营管理、污水设备成套提供及污水技术开发的专业人才,污水处理行业的规模也保持稳定增长。2003年以来,我国在污水处理方面的投资额每年都在150亿~210亿之间,污水处理厂的数目也增加了200座左右。总体来看,污水处理行业处于快速成长时期,未来仍有很大的发展空间。1.2相关知识介绍1.2.1污水处理主要技术术语及简要解释下表中包含了污水处理行业涉及的大多数专业术语,以及本报告涉及的主要术语和简写。表1污水处理行业主要技术术语、简写及解释技术术语简要解释污水受一定污染的、来自生活和生产的废弃水。污水主要有生活污水,工业废水和初期雨水。污水处理通过物理的、化学的手段,去除水中一些对生产、生活不需要的物质的过程,是为了适用于特定的用途而对水进行的沉降、过滤、混凝、絮凝,以及缓蚀、阻垢等水质调理的过程。物理法利用物理作用来分离废水中的悬浮物质或乳浊物。生物处理法利用微生物代谢作用,使废水中的有机污染物和无机微生物营养物转化为稳定、无害的物质。活性污泥法是一种废水生物处理过程,它将废水与活性污泥混合搅拌并曝气,使废水中的有机污染物分解,污泥随后从处理废水中分离,并根据需要将部分污泥回流到曝气池。按负荷分为传统负荷法、改进曝气法、高负荷法、延时曝气法。厌氧生物处理指在缺氧条件下通过厌氧生物的作用,将废水中的各种复杂有机物分解转化为甲烷和二氧化碳等物质的过程。化学需氧量(COD)指水样在一定条件下,氧化1L水样中还原性物质所消耗的氧化剂量,是表示水质污染度的重要指标。其值越小,说明水质污染程度越轻。生化需氧量(BOD)指在有氧条件下,好氧微生物在分解水中有机物的生物化学氧化过程中所消耗的溶解氧量。BOD是反映水体被有机物污染程度的综合指标,其值越高,说明水中有机物质越多,污染也越严重。溶解氧(DO)溶解于水中分子态氧称为溶解氧。水中溶解氧的多少是衡量水体自净能力的一个指标,当水体受到有机物的污染,耗氧严重,溶解氧得不到及时补充,水体中的厌氧菌会很快繁殖,有机物因腐败而使水体变黑、发臭。氨氮(NH3-N)水中的氨氮是指以游离氨和离子氨形式存在的氮。氨氮含量较高时,对鱼类呈现毒害作用,对人体也有不同程度的危害。悬浮固体(SS)是由于水中含有泥沙、粘土、有机物、无机物、浮游生物和微生物等悬浮物质所造成的。污泥膨胀在活性污泥通过自然沉降进行分离时,其压缩性下降,沉淀性能恶化,称为污泥膨胀。其结果造成大量活性污泥在二次沉淀池随出水流失,使出水水质恶化,致使污水处理不能进行下去。二级处理利用生物方法处理污水,如生物过滤和沉降法,或者活性污泥法。富营养化营养物质特别是含氮和磷的化合物在淡水和盐水中的富集。富营养化加速了藻类和较高等植物的生长。活性污泥在溶解氧存在的情况下,利用细菌和其他微生物对废水进行生化处理所生成的絮状物。1.2.2污水处理主要技术工艺介绍典型的城市污水处理工艺流程主要包括机械处理、生化处理(水线)、污泥处理等工段。由机械处理和生化处理构成的系统属于二级处理系统,其BOD5和SS去除率可达到90%~98%。处理效果介于一级和二级处理之间的一般称为强化一级处理、一级半处理或不完全二级处理,主要有高负荷生物处理法和化学法两大类,BOD5去除率45%~75%。具有生物除磷脱氮功能的二级处理系统通常称为深度二级处理。为了去除特定的物质,在二级处理之后设置的处理系统属三级处理,例如化学除磷,絮凝过滤,活性炭吸附等。机械(一级)处理工段包括格栅、沉砂池、初沉池等构筑物,以去除粗大颗粒和悬浮物为目的,处理的原理在于通过物理法实现固液分离,将污染物从污水中分离,这是普遍采用的污水处理方式。机械(一级)处理是所有污水处理工艺流程必备工段(尽管有时有些工艺流...

1、当您付费下载文档后,您只拥有了使用权限,并不意味着购买了版权,文档只能用于自身使用,不得用于其他商业用途(如 [转卖]进行直接盈利或[编辑后售卖]进行间接盈利)。
2、本站所有内容均由合作方或网友上传,本站不对文档的完整性、权威性及其观点立场正确性做任何保证或承诺!文档内容仅供研究参考,付费前请自行鉴别。
3、如文档内容存在违规,或者侵犯商业秘密、侵犯著作权等,请点击“违规举报”。

碎片内容

污水处理行业分析报告

您可能关注的文档

确认删除?
VIP
微信客服
  • 扫码咨询
会员Q群
  • 会员专属群点击这里加入QQ群
客服邮箱
回到顶部